Large MAF transcription factors reawaken evolutionarily dormant fast-glycolytic type IIb myofibers in human skeletal muscle.

IF 4.4 2区 医学 Q2 CELL BIOLOGY
Shunya Sadaki, Ryosuke Tsuji, Takuto Hayashi, Masato Watanabe, Ryoto Iwai, Gu Wenchao, Ekaterina A Semenova, Rinat I Sultanov, Andrey V Zhelankin, Edward V Generozov, Ildus I Ahmetov, Iori Sakakibara, Koichi Ojima, Hidetoshi Sakurai, Masafumi Muratani, Takashi Kudo, Satoru Takahashi, Ryo Fujita
{"title":"Large MAF transcription factors reawaken evolutionarily dormant fast-glycolytic type IIb myofibers in human skeletal muscle.","authors":"Shunya Sadaki, Ryosuke Tsuji, Takuto Hayashi, Masato Watanabe, Ryoto Iwai, Gu Wenchao, Ekaterina A Semenova, Rinat I Sultanov, Andrey V Zhelankin, Edward V Generozov, Ildus I Ahmetov, Iori Sakakibara, Koichi Ojima, Hidetoshi Sakurai, Masafumi Muratani, Takashi Kudo, Satoru Takahashi, Ryo Fujita","doi":"10.1186/s13395-025-00391-5","DOIUrl":null,"url":null,"abstract":"<p><strong>Background: </strong>Small mammals such as mice rely on type IIb myofibers, which express the fast-contracting myosin heavy chain isoform Myh4, to achieve rapid movements. In contrast, larger mammals, including humans, have lost MYH4 expression. Thus, they favor slower-contracting myofiber types. However, the mechanisms underlying this evolutionary shift remain unclear. We recently identified the large Maf transcription factor family (Mafa, Mafb, and Maf) as key regulators of type IIb myofiber specification in mice. In this study, we investigate whether large MAFs play a conserved role in the induction of MYH4 expression and glycolytic metabolism in human and bovine skeletal muscle.</p><p><strong>Methods: </strong>We performed adenovirus-mediated overexpression of large MAFs in iPSC-derived human myotubes and primary bovine myotubes. We subsequently quantified MYH4 expression using RT-qPCR, RNA sequencing (RNA-seq), and LC-MS/MS analysis. Glycolytic capacity was assessed using a flux analyzer and metabolic gene expression profiling. Additionally, RNA-seq analysis of human muscle biopsy samples was conducted to determine the correlations between large MAFs and the expression of MYH4 and other myosin genes, as well as their association with fast fiber composition and athletic training.</p><p><strong>Results: </strong>Overexpression of large MAFs in human and bovine myotubes robustly induced MYH4 expression, with mRNA levels increasing by 100- to 1000-fold. LC-MS/MS analysis provided clear evidence of MYH4 protein expression in human myotubes, where it was previously undetectable. RNA-seq and flux analyzer data revealed that large MAFs significantly enhanced glycolytic capacity by upregulating the expression of key genes involved in glucose metabolism. Moreover, RNA-seq analysis of human muscle biopsy samples revealed a positive correlation between MAFA, MAF, and MYH4 expression. Furthermore, MAFA and MAF expression levels were elevated in power-trained individuals, accompanied by increased expression of MYH4 and other fast myosin genes.</p><p><strong>Conclusions: </strong>Our findings establish large MAF transcription factors as key regulators of MYH4 expression and glycolytic metabolism in human skeletal muscle. This discovery provides novel insights into the evolutionary loss of type IIb myofibers in larger mammals and suggests potential strategies for enhancing muscle performance and mitigating fast-twitch fiber loss associated with aging and muscle degeneration.</p>","PeriodicalId":21747,"journal":{"name":"Skeletal Muscle","volume":"15 1","pages":"19"},"PeriodicalIF":4.4000,"publicationDate":"2025-07-26","publicationTypes":"Journal Article","fieldsOfStudy":null,"isOpenAccess":false,"openAccessPdf":"https://www.ncbi.nlm.nih.gov/pmc/articles/PMC12296675/pdf/","citationCount":"0","resultStr":null,"platform":"Semanticscholar","paperid":null,"PeriodicalName":"Skeletal Muscle","FirstCategoryId":"3","ListUrlMain":"https://doi.org/10.1186/s13395-025-00391-5","RegionNum":2,"RegionCategory":"医学","ArticlePicture":[],"TitleCN":null,"AbstractTextCN":null,"PMCID":null,"EPubDate":"","PubModel":"","JCR":"Q2","JCRName":"CELL BIOLOGY","Score":null,"Total":0}
引用次数: 0

Abstract

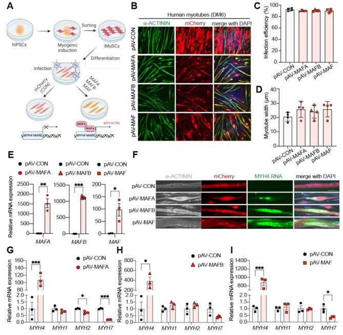
Background: Small mammals such as mice rely on type IIb myofibers, which express the fast-contracting myosin heavy chain isoform Myh4, to achieve rapid movements. In contrast, larger mammals, including humans, have lost MYH4 expression. Thus, they favor slower-contracting myofiber types. However, the mechanisms underlying this evolutionary shift remain unclear. We recently identified the large Maf transcription factor family (Mafa, Mafb, and Maf) as key regulators of type IIb myofiber specification in mice. In this study, we investigate whether large MAFs play a conserved role in the induction of MYH4 expression and glycolytic metabolism in human and bovine skeletal muscle.

Methods: We performed adenovirus-mediated overexpression of large MAFs in iPSC-derived human myotubes and primary bovine myotubes. We subsequently quantified MYH4 expression using RT-qPCR, RNA sequencing (RNA-seq), and LC-MS/MS analysis. Glycolytic capacity was assessed using a flux analyzer and metabolic gene expression profiling. Additionally, RNA-seq analysis of human muscle biopsy samples was conducted to determine the correlations between large MAFs and the expression of MYH4 and other myosin genes, as well as their association with fast fiber composition and athletic training.

Results: Overexpression of large MAFs in human and bovine myotubes robustly induced MYH4 expression, with mRNA levels increasing by 100- to 1000-fold. LC-MS/MS analysis provided clear evidence of MYH4 protein expression in human myotubes, where it was previously undetectable. RNA-seq and flux analyzer data revealed that large MAFs significantly enhanced glycolytic capacity by upregulating the expression of key genes involved in glucose metabolism. Moreover, RNA-seq analysis of human muscle biopsy samples revealed a positive correlation between MAFA, MAF, and MYH4 expression. Furthermore, MAFA and MAF expression levels were elevated in power-trained individuals, accompanied by increased expression of MYH4 and other fast myosin genes.

Conclusions: Our findings establish large MAF transcription factors as key regulators of MYH4 expression and glycolytic metabolism in human skeletal muscle. This discovery provides novel insights into the evolutionary loss of type IIb myofibers in larger mammals and suggests potential strategies for enhancing muscle performance and mitigating fast-twitch fiber loss associated with aging and muscle degeneration.

Abstract Image

Abstract Image

Abstract Image

大型MAF转录因子重新唤醒人类骨骼肌中进化休眠的快速糖酵解IIb型肌纤维。
背景:小鼠等小型哺乳动物依靠IIb型肌纤维来实现快速运动,IIb型肌纤维表达快速收缩的肌球蛋白重链异构体Myh4。相比之下,包括人类在内的大型哺乳动物已经失去了MYH4的表达。因此,它们倾向于收缩较慢的肌纤维类型。然而,这种进化转变背后的机制仍不清楚。我们最近发现Maf转录因子家族(Mafa, Mafb和Maf)是小鼠IIb型肌纤维规范的关键调节因子。在这项研究中,我们研究了在人类和牛骨骼肌中,大maf是否在诱导MYH4表达和糖酵解代谢中起保守作用。方法:我们在ipsc衍生的人肌管和原代牛肌管中进行腺病毒介导的大maf过表达。随后,我们使用RT-qPCR、RNA测序(RNA-seq)和LC-MS/MS分析来定量MYH4的表达。使用通量分析仪和代谢基因表达谱评估糖酵解能力。此外,对人体肌肉活检样本进行了RNA-seq分析,以确定大maf与MYH4和其他肌球蛋白基因表达之间的相关性,以及它们与快纤维组成和运动训练的关系。结果:在人和牛肌管中过表达大maff可显著诱导MYH4表达,mRNA水平增加100- 1000倍。LC-MS/MS分析提供了MYH4蛋白在人肌管中表达的明确证据,这在以前是无法检测到的。RNA-seq和通量分析仪数据显示,大maf通过上调参与糖代谢的关键基因的表达,显著增强糖酵解能力。此外,人体肌肉活检样本的RNA-seq分析显示,MAFA、MAF和MYH4表达呈正相关。此外,在力量训练个体中,MAFA和MAF的表达水平升高,同时MYH4和其他快速肌球蛋白基因的表达增加。结论:我们的研究结果表明,在人类骨骼肌中,MAF转录因子是MYH4表达和糖酵解代谢的关键调节因子。这一发现为大型哺乳动物IIb型肌纤维的进化损失提供了新的见解,并提出了提高肌肉性能和减轻与衰老和肌肉变性相关的快肌纤维损失的潜在策略。
本文章由计算机程序翻译,如有差异,请以英文原文为准。
求助全文
约1分钟内获得全文 求助全文
来源期刊
Skeletal Muscle
Skeletal Muscle CELL BIOLOGY-
CiteScore
9.10
自引率
0.00%
发文量
25
审稿时长
12 weeks
期刊介绍: The only open access journal in its field, Skeletal Muscle publishes novel, cutting-edge research and technological advancements that investigate the molecular mechanisms underlying the biology of skeletal muscle. Reflecting the breadth of research in this area, the journal welcomes manuscripts about the development, metabolism, the regulation of mass and function, aging, degeneration, dystrophy and regeneration of skeletal muscle, with an emphasis on understanding adult skeletal muscle, its maintenance, and its interactions with non-muscle cell types and regulatory modulators. Main areas of interest include: -differentiation of skeletal muscle- atrophy and hypertrophy of skeletal muscle- aging of skeletal muscle- regeneration and degeneration of skeletal muscle- biology of satellite and satellite-like cells- dystrophic degeneration of skeletal muscle- energy and glucose homeostasis in skeletal muscle- non-dystrophic genetic diseases of skeletal muscle, such as Spinal Muscular Atrophy and myopathies- maintenance of neuromuscular junctions- roles of ryanodine receptors and calcium signaling in skeletal muscle- roles of nuclear receptors in skeletal muscle- roles of GPCRs and GPCR signaling in skeletal muscle- other relevant aspects of skeletal muscle biology. In addition, articles on translational clinical studies that address molecular and cellular mechanisms of skeletal muscle will be published. Case reports are also encouraged for submission. Skeletal Muscle reflects the breadth of research on skeletal muscle and bridges gaps between diverse areas of science for example cardiac cell biology and neurobiology, which share common features with respect to cell differentiation, excitatory membranes, cell-cell communication, and maintenance. Suitable articles are model and mechanism-driven, and apply statistical principles where appropriate; purely descriptive studies are of lesser interest.
×
引用
GB/T 7714-2015
复制
MLA
复制
APA
复制
导出至
BibTeX EndNote RefMan NoteFirst NoteExpress
×
提示
您的信息不完整,为了账户安全,请先补充。
现在去补充
×
提示
您因"违规操作"
具体请查看互助需知
我知道了
×
提示
确定
请完成安全验证×
copy
已复制链接
快去分享给好友吧!
我知道了
右上角分享
点击右上角分享
0
联系我们:info@booksci.cn Book学术提供免费学术资源搜索服务,方便国内外学者检索中英文文献。致力于提供最便捷和优质的服务体验。 Copyright © 2023 布克学术 All rights reserved.
京ICP备2023020795号-1
ghs 京公网安备 11010802042870号
Book学术文献互助
Book学术文献互助群
群 号:604180095
Book学术官方微信