The Recurrence of Venous Thromboembolism in Obstructive Sleep Apnea: A Narrative Review.

IF 2.1 4区 医学 Q3 RESPIRATORY SYSTEM
Canadian respiratory journal Pub Date : 2025-07-10 eCollection Date: 2025-01-01 DOI:10.1155/carj/8848869
Mohsen Gholinataj Jelodar, Besharat Rahimi, Samaneh Mirzaei
{"title":"The Recurrence of Venous Thromboembolism in Obstructive Sleep Apnea: A Narrative Review.","authors":"Mohsen Gholinataj Jelodar, Besharat Rahimi, Samaneh Mirzaei","doi":"10.1155/carj/8848869","DOIUrl":null,"url":null,"abstract":"<p><p>Venous thromboembolism (VTE) is widespread and poses significant risks of illness and death, making it a vital public health issue. Obstructive sleep apnea (OSA), which is the most prevalent sleep disorder, is connected to an increased possibility of cardiovascular diseases and VTE. The length of VTE treatment hinges mainly on the frequency of its recurrence in patients. Our data about VTE and its recurrence in OSA patients are limited. In this review, we aim to investigate the risk of VTE recurrence in OSA patients and evaluate the role of continuous positive airway pressure (CPAP) therapy in mitigating this risk. A literature search gathered information about VTE pathogenesis and its potential recurrence mechanism in OSA. The recurrent episodes of partial or complete obstruction of the upper airway in OSA lead to intermittent lack of oxygen. Hypoxemia acts as a central cornerstone of VTE incidence in OSA patients, leads to activating all the vertices of Virchow's triad, and creates the appropriate condition for the developmental and even recurrence of VTE. Intermittent hypoxia causes an increase in the inflammatory state and coagulation activity, leading to oxidative stress and endothelial dysfunction. Furthermore, it results in heightened viscosity and venous stasis. The results of previous studies on VTE recurrence in OSA patients are conflicting. Even though the use of CPAP leads to diminished proinflammatory cytokines and oxidative stress indicators, there is currently insufficient clinical evidence to support that this therapy can prevent recurrent VTE in patients with OSA. Further investigation is necessary to gain a better comprehension of the probability and frequency of relapse of VTE in OSA patients, as the present research has generated inconclusive outcomes.</p>","PeriodicalId":9416,"journal":{"name":"Canadian respiratory journal","volume":"2025 ","pages":"8848869"},"PeriodicalIF":2.1000,"publicationDate":"2025-07-10","publicationTypes":"Journal Article","fieldsOfStudy":null,"isOpenAccess":false,"openAccessPdf":"https://www.ncbi.nlm.nih.gov/pmc/articles/PMC12271698/pdf/","citationCount":"0","resultStr":null,"platform":"Semanticscholar","paperid":null,"PeriodicalName":"Canadian respiratory journal","FirstCategoryId":"3","ListUrlMain":"https://doi.org/10.1155/carj/8848869","RegionNum":4,"RegionCategory":"医学","ArticlePicture":[],"TitleCN":null,"AbstractTextCN":null,"PMCID":null,"EPubDate":"2025/1/1 0:00:00","PubModel":"eCollection","JCR":"Q3","JCRName":"RESPIRATORY SYSTEM","Score":null,"Total":0}
引用次数: 0

Abstract

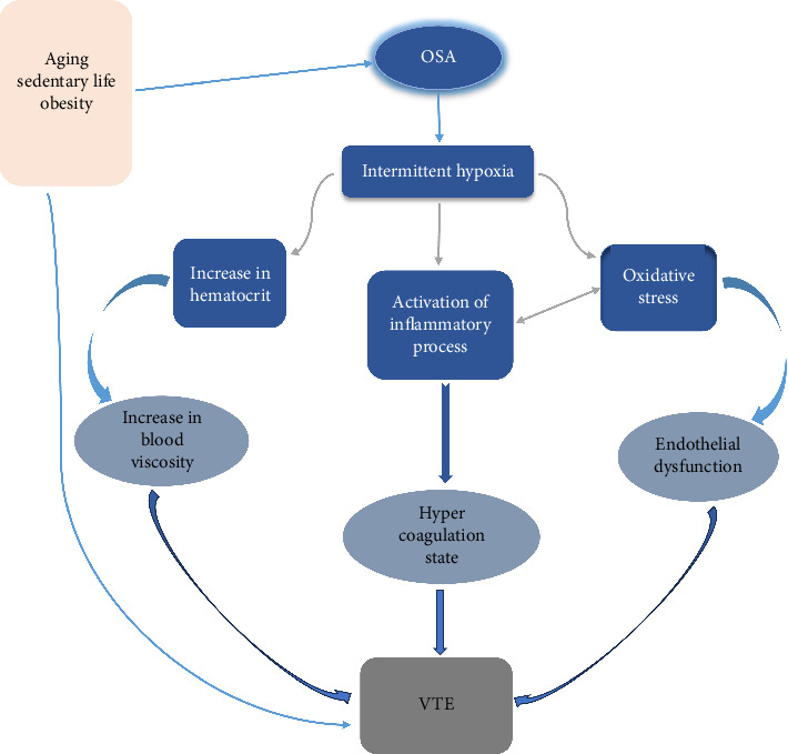
Venous thromboembolism (VTE) is widespread and poses significant risks of illness and death, making it a vital public health issue. Obstructive sleep apnea (OSA), which is the most prevalent sleep disorder, is connected to an increased possibility of cardiovascular diseases and VTE. The length of VTE treatment hinges mainly on the frequency of its recurrence in patients. Our data about VTE and its recurrence in OSA patients are limited. In this review, we aim to investigate the risk of VTE recurrence in OSA patients and evaluate the role of continuous positive airway pressure (CPAP) therapy in mitigating this risk. A literature search gathered information about VTE pathogenesis and its potential recurrence mechanism in OSA. The recurrent episodes of partial or complete obstruction of the upper airway in OSA lead to intermittent lack of oxygen. Hypoxemia acts as a central cornerstone of VTE incidence in OSA patients, leads to activating all the vertices of Virchow's triad, and creates the appropriate condition for the developmental and even recurrence of VTE. Intermittent hypoxia causes an increase in the inflammatory state and coagulation activity, leading to oxidative stress and endothelial dysfunction. Furthermore, it results in heightened viscosity and venous stasis. The results of previous studies on VTE recurrence in OSA patients are conflicting. Even though the use of CPAP leads to diminished proinflammatory cytokines and oxidative stress indicators, there is currently insufficient clinical evidence to support that this therapy can prevent recurrent VTE in patients with OSA. Further investigation is necessary to gain a better comprehension of the probability and frequency of relapse of VTE in OSA patients, as the present research has generated inconclusive outcomes.

Abstract Image

Abstract Image

阻塞性睡眠呼吸暂停患者静脉血栓栓塞的复发:综述。
静脉血栓栓塞症(VTE)广泛存在,并造成重大的疾病和死亡风险,使其成为一个重要的公共卫生问题。阻塞性睡眠呼吸暂停(OSA)是最普遍的睡眠障碍,与心血管疾病和静脉血栓栓塞的可能性增加有关。静脉血栓栓塞治疗的时间长短主要取决于患者复发的频率。我们关于静脉血栓栓塞及其在OSA患者中的复发的数据是有限的。在这篇综述中,我们的目的是调查阻塞性睡眠呼吸暂停患者静脉血栓栓塞复发的风险,并评估持续气道正压(CPAP)治疗在降低这一风险中的作用。通过文献检索,收集了关于静脉血栓栓塞的发病机制及其在OSA中的潜在复发机制的信息。阻塞性睡眠呼吸暂停患者上呼吸道部分或完全梗阻的反复发作可导致间歇性缺氧。低氧血症是OSA患者VTE发病的中心基石,可激活Virchow's triad的所有顶点,为VTE的发展甚至复发创造适宜的条件。间歇性缺氧导致炎症状态和凝血活性升高,导致氧化应激和内皮功能障碍。此外,它还会导致黏度升高和静脉淤滞。以往关于OSA患者静脉血栓栓塞复发的研究结果相互矛盾。尽管使用CPAP会导致促炎细胞因子和氧化应激指标降低,但目前没有足够的临床证据支持该疗法可以预防OSA患者静脉血栓栓塞复发。为了更好地了解OSA患者静脉血栓栓塞复发的概率和频率,需要进一步的研究,因为目前的研究还没有得出确定的结果。
本文章由计算机程序翻译,如有差异,请以英文原文为准。
求助全文
约1分钟内获得全文 求助全文
来源期刊
Canadian respiratory journal
Canadian respiratory journal 医学-呼吸系统
CiteScore
4.20
自引率
0.00%
发文量
61
审稿时长
6-12 weeks
期刊介绍: Canadian Respiratory Journal is a peer-reviewed, Open Access journal that aims to provide a multidisciplinary forum for research in all areas of respiratory medicine. The journal publishes original research articles, review articles, and clinical studies related to asthma, allergy, COPD, non-invasive ventilation, therapeutic intervention, lung cancer, airway and lung infections, as well as any other respiratory diseases.
×
引用
GB/T 7714-2015
复制
MLA
复制
APA
复制
导出至
BibTeX EndNote RefMan NoteFirst NoteExpress
×
提示
您的信息不完整,为了账户安全,请先补充。
现在去补充
×
提示
您因"违规操作"
具体请查看互助需知
我知道了
×
提示
确定
请完成安全验证×
copy
已复制链接
快去分享给好友吧!
我知道了
右上角分享
点击右上角分享
0
联系我们:info@booksci.cn Book学术提供免费学术资源搜索服务,方便国内外学者检索中英文文献。致力于提供最便捷和优质的服务体验。 Copyright © 2023 布克学术 All rights reserved.
京ICP备2023020795号-1
ghs 京公网安备 11010802042870号
Book学术文献互助
Book学术文献互助群
群 号:604180095
Book学术官方微信