Transcriptomic profile of microglia following inflammation-sensitized hypoxic-ischemic brain injury in neonatal rats suggests strong contribution to neutrophil chemotaxis and activation.

IF 10.1 1区 医学 Q1 IMMUNOLOGY
Anna-Sophie Bremer, Nico Henschel, Hannah Burkard, Maria Eugenia Bernis, Thomas Ulas, Hemmen Sabir
{"title":"Transcriptomic profile of microglia following inflammation-sensitized hypoxic-ischemic brain injury in neonatal rats suggests strong contribution to neutrophil chemotaxis and activation.","authors":"Anna-Sophie Bremer, Nico Henschel, Hannah Burkard, Maria Eugenia Bernis, Thomas Ulas, Hemmen Sabir","doi":"10.1186/s12974-025-03516-1","DOIUrl":null,"url":null,"abstract":"<p><strong>Background: </strong>Inflammation-sensitized hypoxic-ischemic brain injury significantly contributes to neonatal mortality as affected neonates do not benefit from standard cooling treatments. To get further insight into inflammatory responses involved, we experimentally investigated the immune response of microglia in an inflammation-sensitized neonatal hypoxia-ischemia (HI) model.</p><p><strong>Results: </strong>Transcriptomic analysis of microglia isolated from brains following inflammation-sensitized HI brain injury revealed a strong upregulation of leukocyte recruitment and pro-inflammatory markers. Specifically, markers associated with neutrophil-mediated immune responses and chemotaxis were upregulated in the inflammation-sensitized HI group compared to the non-inflammation-sensitized HI and control groups. Serpine 1 and Selp could be identified as specifically upregulated markers indicating an acute inflammatory condition before HI injury.</p><p><strong>Conclusion: </strong>Our study revealed preliminary data about a microglia population which is primed to recruit peripheral neutrophils to infiltrate the brain and mediate neutrophil immune response. We showed a contribution to neutrophil activation in case of inflammation following HI in the brain. Targeting microglia-mediated neutrophil recruitment can indicate a possible treatment approach in case of inflammation-sensitized HI brain injury.</p>","PeriodicalId":16577,"journal":{"name":"Journal of Neuroinflammation","volume":"22 1","pages":"189"},"PeriodicalIF":10.1000,"publicationDate":"2025-07-19","publicationTypes":"Journal Article","fieldsOfStudy":null,"isOpenAccess":false,"openAccessPdf":"https://www.ncbi.nlm.nih.gov/pmc/articles/PMC12276676/pdf/","citationCount":"0","resultStr":null,"platform":"Semanticscholar","paperid":null,"PeriodicalName":"Journal of Neuroinflammation","FirstCategoryId":"3","ListUrlMain":"https://doi.org/10.1186/s12974-025-03516-1","RegionNum":1,"RegionCategory":"医学","ArticlePicture":[],"TitleCN":null,"AbstractTextCN":null,"PMCID":null,"EPubDate":"","PubModel":"","JCR":"Q1","JCRName":"IMMUNOLOGY","Score":null,"Total":0}
引用次数: 0

Abstract

Background: Inflammation-sensitized hypoxic-ischemic brain injury significantly contributes to neonatal mortality as affected neonates do not benefit from standard cooling treatments. To get further insight into inflammatory responses involved, we experimentally investigated the immune response of microglia in an inflammation-sensitized neonatal hypoxia-ischemia (HI) model.

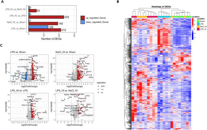
Results: Transcriptomic analysis of microglia isolated from brains following inflammation-sensitized HI brain injury revealed a strong upregulation of leukocyte recruitment and pro-inflammatory markers. Specifically, markers associated with neutrophil-mediated immune responses and chemotaxis were upregulated in the inflammation-sensitized HI group compared to the non-inflammation-sensitized HI and control groups. Serpine 1 and Selp could be identified as specifically upregulated markers indicating an acute inflammatory condition before HI injury.

Conclusion: Our study revealed preliminary data about a microglia population which is primed to recruit peripheral neutrophils to infiltrate the brain and mediate neutrophil immune response. We showed a contribution to neutrophil activation in case of inflammation following HI in the brain. Targeting microglia-mediated neutrophil recruitment can indicate a possible treatment approach in case of inflammation-sensitized HI brain injury.

Abstract Image

Abstract Image

Abstract Image

新生大鼠炎症致敏性缺氧缺血性脑损伤后小胶质细胞的转录组学特征表明其对中性粒细胞趋化和激活有很强的贡献。
背景:炎症致敏性缺氧缺血性脑损伤显著增加新生儿死亡率,因为受影响的新生儿不能从标准的冷却治疗中获益。为了进一步了解炎症反应,我们实验研究了炎症致敏的新生儿缺氧缺血(HI)模型中小胶质细胞的免疫反应。结果:从炎症致敏的HI脑损伤后的大脑中分离的小胶质细胞的转录组学分析显示白细胞募集和促炎标志物的强烈上调。具体来说,与非炎症致敏HI组和对照组相比,炎症致敏HI组与中性粒细胞介导的免疫反应和趋化性相关的标志物上调。Serpine 1和Selp可以被确定为特异性上调的标志物,表明HI损伤前的急性炎症状态。结论:我们的研究揭示了一个预备招募外周中性粒细胞浸润大脑并介导中性粒细胞免疫反应的小胶质细胞群体的初步数据。我们发现,在大脑HI后炎症的情况下,它对中性粒细胞激活有贡献。靶向小胶质细胞介导的中性粒细胞募集可能是炎症致敏性HI脑损伤的一种治疗方法。
本文章由计算机程序翻译,如有差异,请以英文原文为准。
求助全文
约1分钟内获得全文 求助全文
来源期刊
Journal of Neuroinflammation
Journal of Neuroinflammation 医学-神经科学
CiteScore
15.90
自引率
3.20%
发文量
276
审稿时长
1 months
期刊介绍: The Journal of Neuroinflammation is a peer-reviewed, open access publication that emphasizes the interaction between the immune system, particularly the innate immune system, and the nervous system. It covers various aspects, including the involvement of CNS immune mediators like microglia and astrocytes, the cytokines and chemokines they produce, and the influence of peripheral neuro-immune interactions, T cells, monocytes, complement proteins, acute phase proteins, oxidative injury, and related molecular processes. Neuroinflammation is a rapidly expanding field that has significantly enhanced our knowledge of chronic neurological diseases. It attracts researchers from diverse disciplines such as pathology, biochemistry, molecular biology, genetics, clinical medicine, and epidemiology. Substantial contributions to this field have been made through studies involving populations, patients, postmortem tissues, animal models, and in vitro systems. The Journal of Neuroinflammation consolidates research that centers around common pathogenic processes. It serves as a platform for integrative reviews and commentaries in this field.
×
引用
GB/T 7714-2015
复制
MLA
复制
APA
复制
导出至
BibTeX EndNote RefMan NoteFirst NoteExpress
×
提示
您的信息不完整,为了账户安全,请先补充。
现在去补充
×
提示
您因"违规操作"
具体请查看互助需知
我知道了
×
提示
确定
请完成安全验证×
copy
已复制链接
快去分享给好友吧!
我知道了
右上角分享
点击右上角分享
0
联系我们:info@booksci.cn Book学术提供免费学术资源搜索服务,方便国内外学者检索中英文文献。致力于提供最便捷和优质的服务体验。 Copyright © 2023 布克学术 All rights reserved.
京ICP备2023020795号-1
ghs 京公网安备 11010802042870号
Book学术文献互助
Book学术文献互助群
群 号:604180095
Book学术官方微信