Niclosamide-Modulated Apoptosis and Autophagy in Breast Cancer Cells via Phosphorylated JNK as a Common Regulator.

IF 3.2 3区 医学 Q1 MEDICINE, GENERAL & INTERNAL
International Journal of Medical Sciences Pub Date : 2025-06-23 eCollection Date: 2025-01-01 DOI:10.7150/ijms.106429
Ming-Shan Chen, Tsung-Yi Chen, Shu-Hsin Chen, Shew-Meei Sheu
{"title":"Niclosamide-Modulated Apoptosis and Autophagy in Breast Cancer Cells via Phosphorylated JNK as a Common Regulator.","authors":"Ming-Shan Chen, Tsung-Yi Chen, Shu-Hsin Chen, Shew-Meei Sheu","doi":"10.7150/ijms.106429","DOIUrl":null,"url":null,"abstract":"<p><p>Autophagy plays critical pro-survival and pro-apoptotic roles in regulating breast cancer death. Niclosamide is a U.S. FDA-approved drug that is used for parasite treatment. Exposure to niclosamide causes apoptosis in several different types of cancer cells, whereas its ability to regulate autophagy remains limited, especially in breast cancer. In this study, we evaluated the relative mechanism by which niclosamide regulates apoptosis and autophagy in breast cancer cells. We found that niclosamide induced G0/G1 cell cycle arrest and apoptosis in MCF-7 and T-47D cells. It also caused the turnover of microtubule-associated protein 1 light chain 3 (LC3-II), an autophagy marker, and arrested autophagosome maturation. Niclosamide-induced apoptosis was inhibited by an autophagy initiator (3-methyladenine) but significantly enhanced by chloroquine, an autophagy blocker. Both Jun-amino-terminal kinase (JNK) and reactive oxygen species (ROS) inhibitors decreased LC3-II accumulation and niclosamide-induced apoptosis. However, the ROS inhibitor reduced the expression of niclosamide-activated p-JNK in MCF-7 cells but not in T-47D cells. In conclusion, blocking autophagy is cytotoxic and promotes niclosamide-induced apoptosis. Phosphorylated JNK is identified for the first time as a common regulator of niclosamide-induced autophagy and apoptosis, acting through ROS-dependent or ROS-independent pathways.</p>","PeriodicalId":14031,"journal":{"name":"International Journal of Medical Sciences","volume":"22 12","pages":"3120-3131"},"PeriodicalIF":3.2000,"publicationDate":"2025-06-23","publicationTypes":"Journal Article","fieldsOfStudy":null,"isOpenAccess":false,"openAccessPdf":"https://www.ncbi.nlm.nih.gov/pmc/articles/PMC12243963/pdf/","citationCount":"0","resultStr":null,"platform":"Semanticscholar","paperid":null,"PeriodicalName":"International Journal of Medical Sciences","FirstCategoryId":"3","ListUrlMain":"https://doi.org/10.7150/ijms.106429","RegionNum":3,"RegionCategory":"医学","ArticlePicture":[],"TitleCN":null,"AbstractTextCN":null,"PMCID":null,"EPubDate":"2025/1/1 0:00:00","PubModel":"eCollection","JCR":"Q1","JCRName":"MEDICINE, GENERAL & INTERNAL","Score":null,"Total":0}
引用次数: 0

Abstract

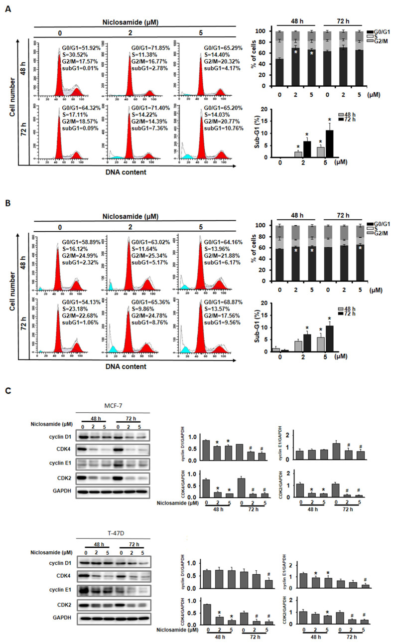
Autophagy plays critical pro-survival and pro-apoptotic roles in regulating breast cancer death. Niclosamide is a U.S. FDA-approved drug that is used for parasite treatment. Exposure to niclosamide causes apoptosis in several different types of cancer cells, whereas its ability to regulate autophagy remains limited, especially in breast cancer. In this study, we evaluated the relative mechanism by which niclosamide regulates apoptosis and autophagy in breast cancer cells. We found that niclosamide induced G0/G1 cell cycle arrest and apoptosis in MCF-7 and T-47D cells. It also caused the turnover of microtubule-associated protein 1 light chain 3 (LC3-II), an autophagy marker, and arrested autophagosome maturation. Niclosamide-induced apoptosis was inhibited by an autophagy initiator (3-methyladenine) but significantly enhanced by chloroquine, an autophagy blocker. Both Jun-amino-terminal kinase (JNK) and reactive oxygen species (ROS) inhibitors decreased LC3-II accumulation and niclosamide-induced apoptosis. However, the ROS inhibitor reduced the expression of niclosamide-activated p-JNK in MCF-7 cells but not in T-47D cells. In conclusion, blocking autophagy is cytotoxic and promotes niclosamide-induced apoptosis. Phosphorylated JNK is identified for the first time as a common regulator of niclosamide-induced autophagy and apoptosis, acting through ROS-dependent or ROS-independent pathways.

Abstract Image

Abstract Image

Abstract Image

通过磷酸化JNK作为共同调节因子,氯硝胺调节乳腺癌细胞凋亡和自噬。
自噬在调节乳腺癌死亡中起着重要的促生存和促凋亡作用。氯硝柳胺是美国fda批准的用于治疗寄生虫的药物。暴露于氯硝柳胺导致几种不同类型的癌细胞凋亡,而其调节自噬的能力仍然有限,特别是在乳腺癌中。在这项研究中,我们评估了氯硝柳胺调节乳腺癌细胞凋亡和自噬的相关机制。我们发现氯硝柳胺诱导MCF-7和T-47D细胞G0/G1细胞周期阻滞和凋亡。它还引起自噬标志物微管相关蛋白1轻链3 (LC3-II)的周转,并阻止自噬体成熟。氯硝胺诱导的细胞凋亡可被自噬引发剂(3-甲基腺嘌呤)抑制,但可被自噬阻滞剂氯喹显著增强。jun -氨基末端激酶(JNK)和活性氧(ROS)抑制剂均可降低LC3-II的积累和氯硝胺诱导的细胞凋亡。然而,ROS抑制剂在MCF-7细胞中降低了氯胺酮激活的p-JNK的表达,而在T-47D细胞中则没有。综上所述,阻断自噬具有细胞毒性,可促进氯硝胺诱导的细胞凋亡。磷酸化的JNK首次被鉴定为氯硝胺诱导的自噬和凋亡的共同调节剂,通过ros依赖性或ros非依赖性途径起作用。
本文章由计算机程序翻译,如有差异,请以英文原文为准。
求助全文
约1分钟内获得全文 求助全文
来源期刊
International Journal of Medical Sciences
International Journal of Medical Sciences MEDICINE, GENERAL & INTERNAL-
CiteScore
7.20
自引率
0.00%
发文量
185
审稿时长
2.7 months
期刊介绍: Original research papers, reviews, and short research communications in any medical related area can be submitted to the Journal on the understanding that the work has not been published previously in whole or part and is not under consideration for publication elsewhere. Manuscripts in basic science and clinical medicine are both considered. There is no restriction on the length of research papers and reviews, although authors are encouraged to be concise. Short research communication is limited to be under 2500 words.
×
引用
GB/T 7714-2015
复制
MLA
复制
APA
复制
导出至
BibTeX EndNote RefMan NoteFirst NoteExpress
×
提示
您的信息不完整,为了账户安全,请先补充。
现在去补充
×
提示
您因"违规操作"
具体请查看互助需知
我知道了
×
提示
确定
请完成安全验证×
copy
已复制链接
快去分享给好友吧!
我知道了
右上角分享
点击右上角分享
0
联系我们:info@booksci.cn Book学术提供免费学术资源搜索服务,方便国内外学者检索中英文文献。致力于提供最便捷和优质的服务体验。 Copyright © 2023 布克学术 All rights reserved.
京ICP备2023020795号-1
ghs 京公网安备 11010802042870号
Book学术文献互助
Book学术文献互助群
群 号:604180095
Book学术官方微信