Knockout of Bmal1 in dopaminergic neurons induces ADHD-like symptoms via hyperactive dopamine signaling in male mice.

IF 3.3 2区 心理学 Q1 BEHAVIORAL SCIENCES
Yichun Zhang, Xin Li, Yong Liu, Xiangyu Li, Dengfeng Liu, Qingyun Han, Xiran Liu, Xuyi Wang, Jia-Da Li, Suixin Deng
{"title":"Knockout of Bmal1 in dopaminergic neurons induces ADHD-like symptoms via hyperactive dopamine signaling in male mice.","authors":"Yichun Zhang, Xin Li, Yong Liu, Xiangyu Li, Dengfeng Liu, Qingyun Han, Xiran Liu, Xuyi Wang, Jia-Da Li, Suixin Deng","doi":"10.1186/s12993-025-00287-w","DOIUrl":null,"url":null,"abstract":"<p><strong>Background: </strong>The central circadian clock coordinates daily oscillations in physiology, metabolism and behavior. Disruptions to core circadian clock genes not only perturb sleep-wake rhythms but also contribute to psychiatric disorders. While dopaminergic dysfunction is strongly associated with mental illnesses, the mechanistic connection between circadian clock genes and dopamine signaling remains elusive. In the current study, we directly examine the role of the core circadian gene Bmal1 in dopamine neurons, investigating its effects on behavioral outcomes and dopamine signaling.</p><p><strong>Results: </strong>Bmal1 conditional knockout (cKO) mice specific to dopamine neuron were generated by crossing Bmal1-flox strain with the Dat-Cre strain, with knockout efficiency validated through immunofluorescence. BMAL1 deficiency in dopaminergic neurons induces attention-deficit hyperactivity disorder (ADHD)-like phenotypes, including hyperactivity, impairments in attention and working memory. Dopamine sensor detection revealed increased dopamine release in Bmal1-cKO mice. Additionally, electrophysiological recording showed that striatal neurons in Bmal1 knockout mice exhibited increased neuronal excitability. Amphetamine and dopamine D1 receptor antagonist SCH23390 treatment attenuated the hyperactivity behavior in cKO mice.</p><p><strong>Conclusions: </strong>This study finds that BMAL1 ablation in dopaminergic neurons induces ADHD-like phenotypes in male mice, identifying hyperactive dopamine signaling as a potential mediator of these phenotypes. It unveils a novel role for BMAL1 in regulating dopamine signaling and provide insights into circadian gene-driven psychiatric pathophysiology.</p>","PeriodicalId":8729,"journal":{"name":"Behavioral and Brain Functions","volume":"21 1","pages":"22"},"PeriodicalIF":3.3000,"publicationDate":"2025-07-11","publicationTypes":"Journal Article","fieldsOfStudy":null,"isOpenAccess":false,"openAccessPdf":"https://www.ncbi.nlm.nih.gov/pmc/articles/PMC12247330/pdf/","citationCount":"0","resultStr":null,"platform":"Semanticscholar","paperid":null,"PeriodicalName":"Behavioral and Brain Functions","FirstCategoryId":"102","ListUrlMain":"https://doi.org/10.1186/s12993-025-00287-w","RegionNum":2,"RegionCategory":"心理学","ArticlePicture":[],"TitleCN":null,"AbstractTextCN":null,"PMCID":null,"EPubDate":"","PubModel":"","JCR":"Q1","JCRName":"BEHAVIORAL SCIENCES","Score":null,"Total":0}
引用次数: 0

Abstract

Background: The central circadian clock coordinates daily oscillations in physiology, metabolism and behavior. Disruptions to core circadian clock genes not only perturb sleep-wake rhythms but also contribute to psychiatric disorders. While dopaminergic dysfunction is strongly associated with mental illnesses, the mechanistic connection between circadian clock genes and dopamine signaling remains elusive. In the current study, we directly examine the role of the core circadian gene Bmal1 in dopamine neurons, investigating its effects on behavioral outcomes and dopamine signaling.

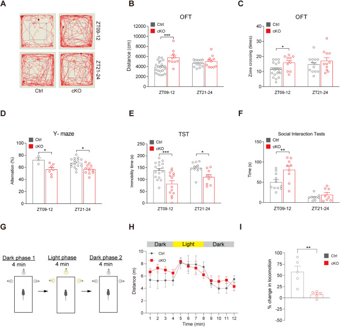
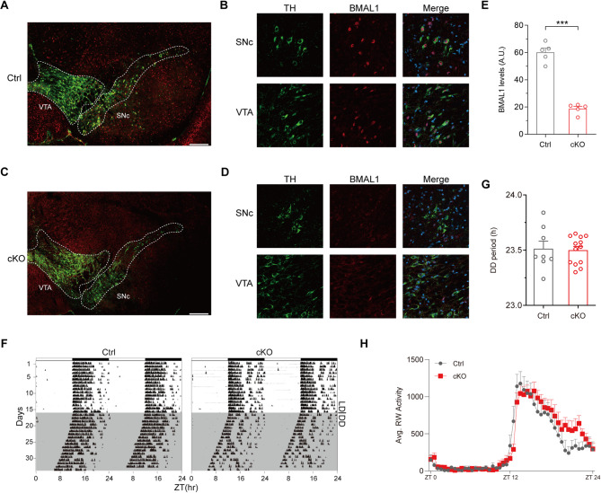
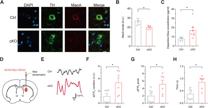
Results: Bmal1 conditional knockout (cKO) mice specific to dopamine neuron were generated by crossing Bmal1-flox strain with the Dat-Cre strain, with knockout efficiency validated through immunofluorescence. BMAL1 deficiency in dopaminergic neurons induces attention-deficit hyperactivity disorder (ADHD)-like phenotypes, including hyperactivity, impairments in attention and working memory. Dopamine sensor detection revealed increased dopamine release in Bmal1-cKO mice. Additionally, electrophysiological recording showed that striatal neurons in Bmal1 knockout mice exhibited increased neuronal excitability. Amphetamine and dopamine D1 receptor antagonist SCH23390 treatment attenuated the hyperactivity behavior in cKO mice.

Conclusions: This study finds that BMAL1 ablation in dopaminergic neurons induces ADHD-like phenotypes in male mice, identifying hyperactive dopamine signaling as a potential mediator of these phenotypes. It unveils a novel role for BMAL1 in regulating dopamine signaling and provide insights into circadian gene-driven psychiatric pathophysiology.

Abstract Image

Abstract Image

Abstract Image

在雄性小鼠中,敲除多巴胺能神经元中的Bmal1通过过度活跃的多巴胺信号诱导adhd样症状。
背景:中央生物钟协调生理、代谢和行为的日常振荡。核心生物钟基因的破坏不仅会扰乱睡眠-觉醒节律,还会导致精神疾病。虽然多巴胺能功能障碍与精神疾病密切相关,但生物钟基因与多巴胺信号之间的机制联系仍然难以捉摸。在当前的研究中,我们直接研究了核心昼夜节律基因Bmal1在多巴胺神经元中的作用,研究了它对行为结果和多巴胺信号的影响。结果:将Bmal1-flox菌株与Dat-Cre菌株杂交,获得多巴胺神经元特异性Bmal1条件敲除(cKO)小鼠,并通过免疫荧光验证敲除效果。多巴胺能神经元中BMAL1的缺乏会引起注意缺陷多动障碍(ADHD)样表型,包括多动症、注意力和工作记忆障碍。多巴胺传感器检测显示Bmal1-cKO小鼠多巴胺释放增加。此外,电生理记录显示,Bmal1基因敲除小鼠纹状体神经元表现出神经元兴奋性增加。安非他明和多巴胺D1受体拮抗剂SCH23390治疗可减轻cKO小鼠的多动行为。结论:本研究发现,多巴胺能神经元BMAL1消融可诱导雄性小鼠adhd样表型,并确定过度活跃的多巴胺信号是这些表型的潜在中介。它揭示了BMAL1在调节多巴胺信号传导中的新作用,并为昼夜节律基因驱动的精神病理生理学提供了见解。
本文章由计算机程序翻译,如有差异,请以英文原文为准。
求助全文
约1分钟内获得全文 求助全文
来源期刊
Behavioral and Brain Functions
Behavioral and Brain Functions 医学-行为科学
CiteScore
5.90
自引率
0.00%
发文量
11
审稿时长
6-12 weeks
期刊介绍: A well-established journal in the field of behavioral and cognitive neuroscience, Behavioral and Brain Functions welcomes manuscripts which provide insight into the neurobiological mechanisms underlying behavior and brain function, or dysfunction. The journal gives priority to manuscripts that combine both neurobiology and behavior in a non-clinical manner.
×
引用
GB/T 7714-2015
复制
MLA
复制
APA
复制
导出至
BibTeX EndNote RefMan NoteFirst NoteExpress
×
提示
您的信息不完整,为了账户安全,请先补充。
现在去补充
×
提示
您因"违规操作"
具体请查看互助需知
我知道了
×
提示
确定
请完成安全验证×
copy
已复制链接
快去分享给好友吧!
我知道了
右上角分享
点击右上角分享
0
联系我们:info@booksci.cn Book学术提供免费学术资源搜索服务,方便国内外学者检索中英文文献。致力于提供最便捷和优质的服务体验。 Copyright © 2023 布克学术 All rights reserved.
京ICP备2023020795号-1
ghs 京公网安备 11010802042870号
Book学术文献互助
Book学术文献互助群
群 号:604180095
Book学术官方微信