Rapamycin reduces DNA damage of in vitro matured oocytes by promoting Rad51-mediated homologous recombination.

IF 4.7 2区 医学 Q1 ENDOCRINOLOGY & METABOLISM
Qiyu Yang, Ying Chen, Jiayu Huang, Junying Tang, Lixia Zhu, Jingyu Li, Chao Tong
{"title":"Rapamycin reduces DNA damage of in vitro matured oocytes by promoting Rad51-mediated homologous recombination.","authors":"Qiyu Yang, Ying Chen, Jiayu Huang, Junying Tang, Lixia Zhu, Jingyu Li, Chao Tong","doi":"10.1186/s12958-025-01428-6","DOIUrl":null,"url":null,"abstract":"<p><strong>Background: </strong>The quality of in vitro matured (IVM) oocytes remains inferior to that of in vivo matured oocytes, likely due to DNA damage induced by the in vitro environment. Although rapamycin has been shown to improve the developmental competence of IVM oocytes by reducing DNA double-strand breaks (DSBs), the underlying mechanisms remain unclear.</p><p><strong>Methods: </strong>Immature oocytes from 6 ~ 8-week-old ICR female mice were subjected to IVM with or without rapamycin. After 14 ~ 16 h, the maturation rate, DNA DSB levels, and subsequent developmental competence of IVM oocytes were assessed. The homologous recombination (HR) and non-homologous end joining (NHEJ) pathways were selectively inhibited using RAD51 and DNA-PK inhibitors, respectively, to elucidate the predominant DNA damage repair pathway during IVM and investigate the effects of rapamycin on this process.</p><p><strong>Results: </strong>Embryos derived from the rapamycin-treated group exhibited significantly higher 2PN and cleavage rates compared to the control group. MII oocytes cultured with rapamycin showed reduced γH2AX immunofluorescence intensity, indicating lower DNA damage levels. Additionally, the expression levels of RAD51 and DNAPK were elevated in rapamycin-treated oocytes. Inhibition of RAD51 significantly reduced the maturation rate and increased DNA damage levels, whereas DNAPK inhibition had no effect on oocyte development or quality. Importantly, the beneficial effects of rapamycin on IVM oocytes were diminished under RAD51 inhibition.</p><p><strong>Conclusion: </strong>Rapamycin improves the developmental competence of IVM oocytes by enhancing the RAD51-mediated HR pathway, thereby enhancing DNA stability.</p>","PeriodicalId":21011,"journal":{"name":"Reproductive Biology and Endocrinology","volume":"23 1","pages":"93"},"PeriodicalIF":4.7000,"publicationDate":"2025-07-03","publicationTypes":"Journal Article","fieldsOfStudy":null,"isOpenAccess":false,"openAccessPdf":"https://www.ncbi.nlm.nih.gov/pmc/articles/PMC12224781/pdf/","citationCount":"0","resultStr":null,"platform":"Semanticscholar","paperid":null,"PeriodicalName":"Reproductive Biology and Endocrinology","FirstCategoryId":"3","ListUrlMain":"https://doi.org/10.1186/s12958-025-01428-6","RegionNum":2,"RegionCategory":"医学","ArticlePicture":[],"TitleCN":null,"AbstractTextCN":null,"PMCID":null,"EPubDate":"","PubModel":"","JCR":"Q1","JCRName":"ENDOCRINOLOGY & METABOLISM","Score":null,"Total":0}
引用次数: 0

Abstract

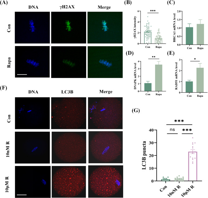
Background: The quality of in vitro matured (IVM) oocytes remains inferior to that of in vivo matured oocytes, likely due to DNA damage induced by the in vitro environment. Although rapamycin has been shown to improve the developmental competence of IVM oocytes by reducing DNA double-strand breaks (DSBs), the underlying mechanisms remain unclear.

Methods: Immature oocytes from 6 ~ 8-week-old ICR female mice were subjected to IVM with or without rapamycin. After 14 ~ 16 h, the maturation rate, DNA DSB levels, and subsequent developmental competence of IVM oocytes were assessed. The homologous recombination (HR) and non-homologous end joining (NHEJ) pathways were selectively inhibited using RAD51 and DNA-PK inhibitors, respectively, to elucidate the predominant DNA damage repair pathway during IVM and investigate the effects of rapamycin on this process.

Results: Embryos derived from the rapamycin-treated group exhibited significantly higher 2PN and cleavage rates compared to the control group. MII oocytes cultured with rapamycin showed reduced γH2AX immunofluorescence intensity, indicating lower DNA damage levels. Additionally, the expression levels of RAD51 and DNAPK were elevated in rapamycin-treated oocytes. Inhibition of RAD51 significantly reduced the maturation rate and increased DNA damage levels, whereas DNAPK inhibition had no effect on oocyte development or quality. Importantly, the beneficial effects of rapamycin on IVM oocytes were diminished under RAD51 inhibition.

Conclusion: Rapamycin improves the developmental competence of IVM oocytes by enhancing the RAD51-mediated HR pathway, thereby enhancing DNA stability.

Abstract Image

Abstract Image

Abstract Image

雷帕霉素通过促进rad51介导的同源重组减少体外成熟卵母细胞DNA损伤。
背景:体外成熟(IVM)卵母细胞的质量仍然不如体内成熟卵母细胞,这可能是由于体外环境诱导的DNA损伤。虽然雷帕霉素已被证明通过减少DNA双链断裂(DSBs)来提高IVM卵母细胞的发育能力,但其潜在机制尚不清楚。方法:对6 ~ 8周龄ICR雌性小鼠的未成熟卵母细胞进行加雷帕霉素或不加雷帕霉素的体外受精。14 ~ 16 h后,观察IVM卵母细胞的成熟率、DNA DSB水平及随后的发育能力。利用RAD51和DNA- pk抑制剂分别选择性抑制同源重组(HR)和非同源末端连接(NHEJ)途径,以阐明IVM中主要的DNA损伤修复途径,并研究雷帕霉素对这一过程的影响。结果:与对照组相比,雷帕霉素处理组的胚胎表现出明显更高的2PN和卵裂率。用雷帕霉素培养的MII卵母细胞显示γ - h2ax免疫荧光强度降低,表明DNA损伤水平降低。此外,在雷帕霉素处理的卵母细胞中,RAD51和DNAPK的表达水平升高。抑制RAD51显著降低成熟率,增加DNA损伤水平,而抑制DNAPK对卵母细胞发育和质量没有影响。重要的是,在RAD51抑制下,雷帕霉素对IVM卵母细胞的有益作用减弱。结论:雷帕霉素通过增强rad51介导的HR通路提高了IVM卵母细胞的发育能力,从而增强了DNA的稳定性。
本文章由计算机程序翻译,如有差异,请以英文原文为准。
求助全文
约1分钟内获得全文 求助全文
来源期刊
Reproductive Biology and Endocrinology
Reproductive Biology and Endocrinology 医学-内分泌学与代谢
CiteScore
7.90
自引率
2.30%
发文量
161
审稿时长
4-8 weeks
期刊介绍: Reproductive Biology and Endocrinology publishes and disseminates high-quality results from excellent research in the reproductive sciences. The journal publishes on topics covering gametogenesis, fertilization, early embryonic development, embryo-uterus interaction, reproductive development, pregnancy, uterine biology, endocrinology of reproduction, control of reproduction, reproductive immunology, neuroendocrinology, and veterinary and human reproductive medicine, including all vertebrate species.
×
引用
GB/T 7714-2015
复制
MLA
复制
APA
复制
导出至
BibTeX EndNote RefMan NoteFirst NoteExpress
×
提示
您的信息不完整,为了账户安全,请先补充。
现在去补充
×
提示
您因"违规操作"
具体请查看互助需知
我知道了
×
提示
确定
请完成安全验证×
copy
已复制链接
快去分享给好友吧!
我知道了
右上角分享
点击右上角分享
0
联系我们:info@booksci.cn Book学术提供免费学术资源搜索服务,方便国内外学者检索中英文文献。致力于提供最便捷和优质的服务体验。 Copyright © 2023 布克学术 All rights reserved.
京ICP备2023020795号-1
ghs 京公网安备 11010802042870号
Book学术文献互助
Book学术文献互助群
群 号:604180095
Book学术官方微信