Single-cell transcriptomic landscape indicates the potential role of immunotherapy in metastatic pancreatic angiosarcoma.

IF 4.2 3区 医学 Q2 GASTROENTEROLOGY & HEPATOLOGY
Gastroenterology Report Pub Date : 2025-06-16 eCollection Date: 2025-01-01 DOI:10.1093/gastro/goaf046
Yizhen Yang, Luohai Chen, Man Liu, Xiaoxuan Lin, Sui Peng, Yubin Xie, Zhirong Zeng, Minhu Chen, Ning Zhang
{"title":"Single-cell transcriptomic landscape indicates the potential role of immunotherapy in metastatic pancreatic angiosarcoma.","authors":"Yizhen Yang, Luohai Chen, Man Liu, Xiaoxuan Lin, Sui Peng, Yubin Xie, Zhirong Zeng, Minhu Chen, Ning Zhang","doi":"10.1093/gastro/goaf046","DOIUrl":null,"url":null,"abstract":"<p><strong>Background: </strong>Pancreatic angiosarcoma is a rare and highly aggressive tumor originating from lymphatic or vascular endothelial cells, with poor prognosis and few effective treatments. In this study, we aimed to characterize the tumor ecosystem of metastatic pancreatic angiosarcoma, along with its potential treatment strategies.</p><p><strong>Methods: </strong>Single-cell RNA-sequencing and bioinformatics analysis were performed on samples obtained from one patient, including at total of 16,841 cells from pancreatic angiosarcoma liver metastasis and adjacent normal liver tissue.</p><p><strong>Results: </strong>Pancreatic angiosarcoma cells exhibited marked upregulation of nuclear factor kappa-B (NF-κB), hypoxia-inducible factor 1 (HIF-1), and myelocytomatosis oncogene (MYC) proto-oncogene signaling pathways, while presenting limited upregulation of actionable therapeutic targets except for cyclin-dependent kinase 4 (CDK4) and epidermal growth factor receptor. Several immune checkpoint genes, including cytotoxic T-lymphocyte-associated protein 4 (CTLA4), lymphocyte-activation gene 3 (LAG3), programmed cell death protein 1 (PDCD1), and cluster of differentiation 86 (CD86), were upregulated in tumor-infiltrating T cells, natural killer (NK) cells, and myeloid cells. Furthermore, intercellular interaction profiling demonstrated enhanced activity of the programmed death-ligand 1 (PD-L1) and CD86 signaling pathways within the tumor microenvironment. The gene-set scores of T/NK-cell exhaustion, regulatory T cell, and macrophage angiogenesis were significantly higher in tumor tissues compared with adjacent normal tissues. However, the phagocytosis scores of macrophages within the tumor-infiltrating region were significantly lower than those in the adjacent normal tissues.</p><p><strong>Conclusions: </strong>Our findings outlined an immunosuppressive and angiogenic tumor ecosystem in pancreatic angiosarcoma liver metastasis, suggesting that pancreatic angiosarcoma may be insensitive to most targeted therapies. Conversely, immunotherapies targeting LAG3, PD-L1, and CD86 (e.g. isatuximab, Opdualag, and abatacept) and anti-angiogenic agents may be therapeutically effective and worthy of subsequent exploration.</p>","PeriodicalId":54275,"journal":{"name":"Gastroenterology Report","volume":"13 ","pages":"goaf046"},"PeriodicalIF":4.2000,"publicationDate":"2025-06-16","publicationTypes":"Journal Article","fieldsOfStudy":null,"isOpenAccess":false,"openAccessPdf":"https://www.ncbi.nlm.nih.gov/pmc/articles/PMC12199912/pdf/","citationCount":"0","resultStr":null,"platform":"Semanticscholar","paperid":null,"PeriodicalName":"Gastroenterology Report","FirstCategoryId":"3","ListUrlMain":"https://doi.org/10.1093/gastro/goaf046","RegionNum":3,"RegionCategory":"医学","ArticlePicture":[],"TitleCN":null,"AbstractTextCN":null,"PMCID":null,"EPubDate":"2025/1/1 0:00:00","PubModel":"eCollection","JCR":"Q2","JCRName":"GASTROENTEROLOGY & HEPATOLOGY","Score":null,"Total":0}
引用次数: 0

Abstract

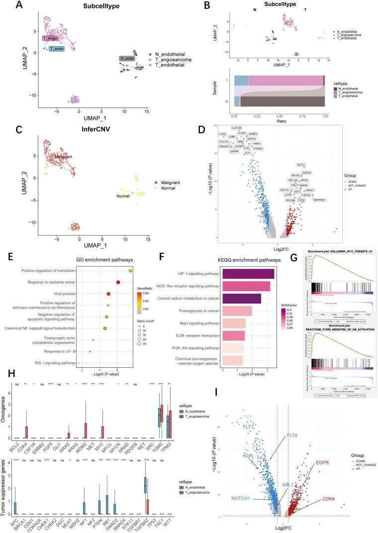
Background: Pancreatic angiosarcoma is a rare and highly aggressive tumor originating from lymphatic or vascular endothelial cells, with poor prognosis and few effective treatments. In this study, we aimed to characterize the tumor ecosystem of metastatic pancreatic angiosarcoma, along with its potential treatment strategies.

Methods: Single-cell RNA-sequencing and bioinformatics analysis were performed on samples obtained from one patient, including at total of 16,841 cells from pancreatic angiosarcoma liver metastasis and adjacent normal liver tissue.

Results: Pancreatic angiosarcoma cells exhibited marked upregulation of nuclear factor kappa-B (NF-κB), hypoxia-inducible factor 1 (HIF-1), and myelocytomatosis oncogene (MYC) proto-oncogene signaling pathways, while presenting limited upregulation of actionable therapeutic targets except for cyclin-dependent kinase 4 (CDK4) and epidermal growth factor receptor. Several immune checkpoint genes, including cytotoxic T-lymphocyte-associated protein 4 (CTLA4), lymphocyte-activation gene 3 (LAG3), programmed cell death protein 1 (PDCD1), and cluster of differentiation 86 (CD86), were upregulated in tumor-infiltrating T cells, natural killer (NK) cells, and myeloid cells. Furthermore, intercellular interaction profiling demonstrated enhanced activity of the programmed death-ligand 1 (PD-L1) and CD86 signaling pathways within the tumor microenvironment. The gene-set scores of T/NK-cell exhaustion, regulatory T cell, and macrophage angiogenesis were significantly higher in tumor tissues compared with adjacent normal tissues. However, the phagocytosis scores of macrophages within the tumor-infiltrating region were significantly lower than those in the adjacent normal tissues.

Conclusions: Our findings outlined an immunosuppressive and angiogenic tumor ecosystem in pancreatic angiosarcoma liver metastasis, suggesting that pancreatic angiosarcoma may be insensitive to most targeted therapies. Conversely, immunotherapies targeting LAG3, PD-L1, and CD86 (e.g. isatuximab, Opdualag, and abatacept) and anti-angiogenic agents may be therapeutically effective and worthy of subsequent exploration.

Abstract Image

Abstract Image

Abstract Image

单细胞转录组显示免疫治疗在转移性胰腺血管肉瘤中的潜在作用。
背景:胰腺血管肉瘤是一种起源于淋巴细胞或血管内皮细胞的罕见的高侵袭性肿瘤,预后差,治疗效果差。在这项研究中,我们旨在描述转移性胰腺血管肉瘤的肿瘤生态系统,以及其潜在的治疗策略。方法:对1例胰腺血管肉瘤肝转移及邻近正常肝组织的16841个细胞进行单细胞rna测序和生物信息学分析。结果:胰腺血管肉瘤细胞表现出核因子κ b (NF-κB)、缺氧诱导因子1 (HIF-1)和髓细胞瘤癌基因(MYC)原癌基因信号通路的显著上调,而除细胞周期蛋白依赖性激酶4 (CDK4)和表皮生长因子受体外,可操作的治疗靶点的上调有限。几种免疫检查点基因,包括细胞毒性T淋巴细胞相关蛋白4 (CTLA4)、淋巴细胞激活基因3 (LAG3)、程序性细胞死亡蛋白1 (PDCD1)和分化簇86 (CD86),在肿瘤浸润性T细胞、自然杀伤细胞(NK)细胞和髓细胞中上调。此外,细胞间相互作用分析显示,肿瘤微环境中程序性死亡配体1 (PD-L1)和CD86信号通路的活性增强。肿瘤组织中T/ nk细胞衰竭、调节性T细胞和巨噬细胞血管生成的基因集评分明显高于邻近正常组织。然而,肿瘤浸润区巨噬细胞的吞噬评分明显低于邻近正常组织。结论:我们的研究结果概述了胰腺血管肉瘤肝转移中免疫抑制和血管生成的肿瘤生态系统,表明胰腺血管肉瘤可能对大多数靶向治疗不敏感。相反,针对LAG3、PD-L1和CD86的免疫疗法(如isatuximab、Opdualag和abatacept)和抗血管生成药物可能具有治疗效果,值得进一步探索。
本文章由计算机程序翻译,如有差异,请以英文原文为准。
求助全文
约1分钟内获得全文 求助全文
来源期刊
Gastroenterology Report
Gastroenterology Report Medicine-Gastroenterology
CiteScore
4.60
自引率
2.80%
发文量
63
审稿时长
8 weeks
期刊介绍: Gastroenterology Report is an international fully open access (OA) online only journal, covering all areas related to gastrointestinal sciences, including studies of the alimentary tract, liver, biliary, pancreas, enteral nutrition and related fields. The journal aims to publish high quality research articles on both basic and clinical gastroenterology, authoritative reviews that bring together new advances in the field, as well as commentaries and highlight pieces that provide expert analysis of topical issues.
×
引用
GB/T 7714-2015
复制
MLA
复制
APA
复制
导出至
BibTeX EndNote RefMan NoteFirst NoteExpress
×
提示
您的信息不完整,为了账户安全,请先补充。
现在去补充
×
提示
您因"违规操作"
具体请查看互助需知
我知道了
×
提示
确定
请完成安全验证×
copy
已复制链接
快去分享给好友吧!
我知道了
右上角分享
点击右上角分享
0
联系我们:info@booksci.cn Book学术提供免费学术资源搜索服务,方便国内外学者检索中英文文献。致力于提供最便捷和优质的服务体验。 Copyright © 2023 布克学术 All rights reserved.
京ICP备2023020795号-1
ghs 京公网安备 11010802042870号
Book学术文献互助
Book学术文献互助群
群 号:604180095
Book学术官方微信