EIF3B‑METTL3 complex promotes cell proliferation, invasion and EGFR/AKT signaling in cervical cancer.

IF 3.9 3区 医学 Q2 ONCOLOGY
Oncology reports Pub Date : 2025-09-01 Epub Date: 2025-06-27 DOI:10.3892/or.2025.8936
Chao Zhang, Xiang Fan, Jia Yang, Pengfeng Zhu
{"title":"EIF3B‑METTL3 complex promotes cell proliferation, invasion and EGFR/AKT signaling in cervical cancer.","authors":"Chao Zhang, Xiang Fan, Jia Yang, Pengfeng Zhu","doi":"10.3892/or.2025.8936","DOIUrl":null,"url":null,"abstract":"<p><p>Eukaryotic translation initiation factor 3B (EIF3B), a translation initiation factor, has been identified to directly interact with methyltransferase‑like (METTL) family members to regulate translation and oncogenic transformation in various types of cancers. However, the interaction mechanism of EIF3B with METTL3 has not yet been reported in cervical cancer (CC). The present study further investigated the interaction between EIF3B and METTL3, as well as their regulatory effect on the malignant behaviors of CC cells. EIF3B overexpression plasmid (oeEIF3B) or small interfering RNA (siRNA; siEIF3B) and negative controls (oeNC and siNC) were transfected into HeLa and SiHa cells. In addition, METTL3 siRNA (siMETTL3) and siNC were transfected along with oeEIF3B or oeNC into HeLa and SiHa cells. Co‑immunoprecipitation was performed to determine the interaction between EIF3B and METTL3. EIF3B expression was found to be elevated in CC cell lines (C‑33A, HeLa, SiHa and CaSki) compared with the control cell line. oeEIF3B accelerated the proliferation and invasion and attenuated the apoptosis of both HeLa and SiHa cells, while siEIF3B exerted an opposite effect. In addition, oeEIF3B activated the EGFR/AKT signaling pathway, whereas siEIF3B suppressed it. Of note, EIF3B and METTL3 formed a complex, according to co‑immunoprecipitation assay; moreover, EIF3B and METTL3 could not regulate the expression of each other. Regardless of the presence or absence of oeEIF3B, siMETTL3 suppressed cell proliferation and invasion, and inhibited EGFR/AKT signaling, while promoting the apoptosis of HeLa and SiHa cells. More importantly, oeEIF3B lost its effect on these cellular functions following the addition of siMETTL3, suggesting that the EIF3B‑METTL3 complex, but not EIF3B alone, plays a cancer‑promoting role in CC. On the whole, the present study demonstrates that the EIF3B‑METTL3 complex induces cell proliferation and invasion, and activates EGFR/AKT signaling in CC.</p>","PeriodicalId":19527,"journal":{"name":"Oncology reports","volume":"54 3","pages":""},"PeriodicalIF":3.9000,"publicationDate":"2025-09-01","publicationTypes":"Journal Article","fieldsOfStudy":null,"isOpenAccess":false,"openAccessPdf":"https://www.ncbi.nlm.nih.gov/pmc/articles/PMC12239068/pdf/","citationCount":"0","resultStr":null,"platform":"Semanticscholar","paperid":null,"PeriodicalName":"Oncology reports","FirstCategoryId":"3","ListUrlMain":"https://doi.org/10.3892/or.2025.8936","RegionNum":3,"RegionCategory":"医学","ArticlePicture":[],"TitleCN":null,"AbstractTextCN":null,"PMCID":null,"EPubDate":"2025/6/27 0:00:00","PubModel":"Epub","JCR":"Q2","JCRName":"ONCOLOGY","Score":null,"Total":0}
引用次数: 0

Abstract

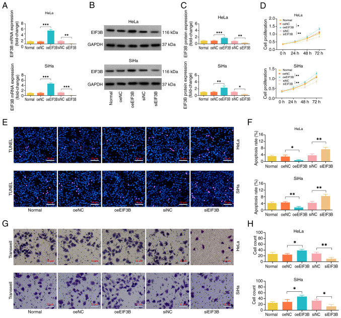
Eukaryotic translation initiation factor 3B (EIF3B), a translation initiation factor, has been identified to directly interact with methyltransferase‑like (METTL) family members to regulate translation and oncogenic transformation in various types of cancers. However, the interaction mechanism of EIF3B with METTL3 has not yet been reported in cervical cancer (CC). The present study further investigated the interaction between EIF3B and METTL3, as well as their regulatory effect on the malignant behaviors of CC cells. EIF3B overexpression plasmid (oeEIF3B) or small interfering RNA (siRNA; siEIF3B) and negative controls (oeNC and siNC) were transfected into HeLa and SiHa cells. In addition, METTL3 siRNA (siMETTL3) and siNC were transfected along with oeEIF3B or oeNC into HeLa and SiHa cells. Co‑immunoprecipitation was performed to determine the interaction between EIF3B and METTL3. EIF3B expression was found to be elevated in CC cell lines (C‑33A, HeLa, SiHa and CaSki) compared with the control cell line. oeEIF3B accelerated the proliferation and invasion and attenuated the apoptosis of both HeLa and SiHa cells, while siEIF3B exerted an opposite effect. In addition, oeEIF3B activated the EGFR/AKT signaling pathway, whereas siEIF3B suppressed it. Of note, EIF3B and METTL3 formed a complex, according to co‑immunoprecipitation assay; moreover, EIF3B and METTL3 could not regulate the expression of each other. Regardless of the presence or absence of oeEIF3B, siMETTL3 suppressed cell proliferation and invasion, and inhibited EGFR/AKT signaling, while promoting the apoptosis of HeLa and SiHa cells. More importantly, oeEIF3B lost its effect on these cellular functions following the addition of siMETTL3, suggesting that the EIF3B‑METTL3 complex, but not EIF3B alone, plays a cancer‑promoting role in CC. On the whole, the present study demonstrates that the EIF3B‑METTL3 complex induces cell proliferation and invasion, and activates EGFR/AKT signaling in CC.

Abstract Image

Abstract Image

Abstract Image

EIF3B - METTL3复合物促进宫颈癌细胞增殖、侵袭和EGFR/AKT信号传导。
真核生物翻译起始因子3B (EIF3B)是一种翻译起始因子,已被确定与甲基转移酶样(METTL)家族成员直接相互作用,调节各种类型癌症的翻译和致癌转化。然而,EIF3B与METTL3在宫颈癌(CC)中的相互作用机制尚未报道。本研究进一步研究了EIF3B与METTL3的相互作用,以及它们对CC细胞恶性行为的调控作用。EIF3B过表达质粒(oeEIF3B)或小干扰RNA (siRNA);将siif3b和阴性对照(oeNC和siNC)转染到HeLa和SiHa细胞中。此外,METTL3 siRNA (siMETTL3)和siNC与oeEIF3B或oeNC一起转染HeLa和SiHa细胞。采用Co免疫沉淀法测定EIF3B和METTL3之间的相互作用。与对照细胞系相比,EIF3B在CC细胞系(C - 33A、HeLa、SiHa和CaSki)中的表达升高。oeEIF3B均能加速HeLa和SiHa细胞的增殖和侵袭,减弱其凋亡,而siif3b则相反。此外,oeEIF3B激活EGFR/AKT信号通路,而sieiif3b抑制该信号通路。值得注意的是,根据共免疫沉淀试验,EIF3B和METTL3形成了一个复合物;EIF3B和METTL3不能相互调节表达。无论oeEIF3B是否存在,siMETTL3均能抑制细胞增殖和侵袭,抑制EGFR/AKT信号通路,同时促进HeLa和SiHa细胞的凋亡。更重要的是,在加入siMETTL3后,oeEIF3B失去了对这些细胞功能的影响,这表明EIF3B - METTL3复合物而不是EIF3B单独在CC中起促癌作用。总的来说,本研究表明EIF3B - METTL3复合物在CC中诱导细胞增殖和侵袭,激活EGFR/AKT信号。
本文章由计算机程序翻译,如有差异,请以英文原文为准。
求助全文
约1分钟内获得全文 求助全文
来源期刊
Oncology reports
Oncology reports 医学-肿瘤学
CiteScore
8.50
自引率
2.40%
发文量
187
审稿时长
3 months
期刊介绍: Oncology Reports is a monthly, peer-reviewed journal devoted to the publication of high quality original studies and reviews concerning a broad and comprehensive view of fundamental and applied research in oncology, focusing on carcinogenesis, metastasis and epidemiology.
×
引用
GB/T 7714-2015
复制
MLA
复制
APA
复制
导出至
BibTeX EndNote RefMan NoteFirst NoteExpress
×
提示
您的信息不完整,为了账户安全,请先补充。
现在去补充
×
提示
您因"违规操作"
具体请查看互助需知
我知道了
×
提示
确定
请完成安全验证×
copy
已复制链接
快去分享给好友吧!
我知道了
右上角分享
点击右上角分享
0
联系我们:info@booksci.cn Book学术提供免费学术资源搜索服务,方便国内外学者检索中英文文献。致力于提供最便捷和优质的服务体验。 Copyright © 2023 布克学术 All rights reserved.
京ICP备2023020795号-1
ghs 京公网安备 11010802042870号
Book学术文献互助
Book学术文献互助群
群 号:604180095
Book学术官方微信