[Corrigendum] 2'‑Hydroxyflavanone inhibits epithelial‑mesenchymal transition, and cell migration and invasion via suppression of the Wnt/β‑catenin signaling pathway in prostate cancer.

IF 3.9 3区 医学 Q2 ONCOLOGY
Oncology reports Pub Date : 2025-09-01 Epub Date: 2025-06-27 DOI:10.3892/or.2025.8935
Shiqi Wu, Jun Huang, Ke Hui, Yangyang Yue, Yanan Gu, Zhongyun Ning, Xinyang Wang, Dalin He, Kaijie Wu
{"title":"[Corrigendum] 2'‑Hydroxyflavanone inhibits epithelial‑mesenchymal transition, and cell migration and invasion via suppression of the Wnt/β‑catenin signaling pathway in prostate cancer.","authors":"Shiqi Wu, Jun Huang, Ke Hui, Yangyang Yue, Yanan Gu, Zhongyun Ning, Xinyang Wang, Dalin He, Kaijie Wu","doi":"10.3892/or.2025.8935","DOIUrl":null,"url":null,"abstract":"<p><p>Following the publication of the above article, the authors contacted the Editorial Office to explain that they had made inadvertent errors in compiling the scratch‑wound assay images in Fig. 1B on p. 2838 and Fig. 4A on p. 2840; essentially, the same data had been included for the '2HF, 10 µM, 0 h' and '2HF, 5 µM, 12 h' experiments in Fig. 1B, and for the 'Vector, 2HF, 5 µM, 12 h' and '2HF, 5 µM, 24 h' experiments in Fig. 4A. However, the authors were able to re‑examine their original data, and realized how these errors had occurred. The revised and corrected versions of Figs. 1 and 4, now including replacement data for the experiments with the PC‑3 cell line (lower panel) in Fig. 1B and the Vector experiments with the DU145 cell line in Fig. 4A, are shown on the next two pages. Note that the errors made with the assembly of the data in these figures did not affect the overall conclusions reported in the paper. The authors apologize to the Editor of <i>Oncology Reports</i> and to the readership for any inconvenience caused. [Oncology Reports 40: 2836‑2843, 2018; DOI: 10.3892/or.2018.6678].</p>","PeriodicalId":19527,"journal":{"name":"Oncology reports","volume":"54 3","pages":""},"PeriodicalIF":3.9000,"publicationDate":"2025-09-01","publicationTypes":"Journal Article","fieldsOfStudy":null,"isOpenAccess":false,"openAccessPdf":"https://www.ncbi.nlm.nih.gov/pmc/articles/PMC12235694/pdf/","citationCount":"0","resultStr":null,"platform":"Semanticscholar","paperid":null,"PeriodicalName":"Oncology reports","FirstCategoryId":"3","ListUrlMain":"https://doi.org/10.3892/or.2025.8935","RegionNum":3,"RegionCategory":"医学","ArticlePicture":[],"TitleCN":null,"AbstractTextCN":null,"PMCID":null,"EPubDate":"2025/6/27 0:00:00","PubModel":"Epub","JCR":"Q2","JCRName":"ONCOLOGY","Score":null,"Total":0}
引用次数: 0

Abstract

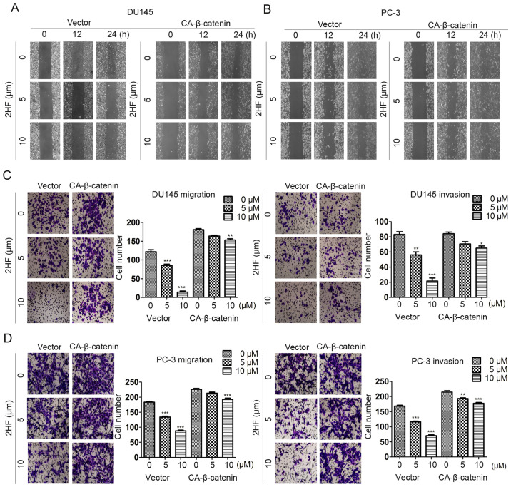
Following the publication of the above article, the authors contacted the Editorial Office to explain that they had made inadvertent errors in compiling the scratch‑wound assay images in Fig. 1B on p. 2838 and Fig. 4A on p. 2840; essentially, the same data had been included for the '2HF, 10 µM, 0 h' and '2HF, 5 µM, 12 h' experiments in Fig. 1B, and for the 'Vector, 2HF, 5 µM, 12 h' and '2HF, 5 µM, 24 h' experiments in Fig. 4A. However, the authors were able to re‑examine their original data, and realized how these errors had occurred. The revised and corrected versions of Figs. 1 and 4, now including replacement data for the experiments with the PC‑3 cell line (lower panel) in Fig. 1B and the Vector experiments with the DU145 cell line in Fig. 4A, are shown on the next two pages. Note that the errors made with the assembly of the data in these figures did not affect the overall conclusions reported in the paper. The authors apologize to the Editor of Oncology Reports and to the readership for any inconvenience caused. [Oncology Reports 40: 2836‑2843, 2018; DOI: 10.3892/or.2018.6678].

Abstract Image

Abstract Image

[勘误]2′-羟黄酮通过抑制前列腺癌中Wnt/β - catenin信号通路抑制上皮-间充质转化、细胞迁移和侵袭。
在上述文章发表后,作者联系了编辑部,解释他们在编辑第2838页图1B和第2840页图4A中的划伤分析图像时犯了无意的错误;基本上,图1B中的“2HF, 10µM, 0 h”和“2HF, 5µM, 12 h”实验以及图4A中的“Vector, 2HF, 5µM, 12 h”和“2HF, 5µM, 24 h”实验都包含了相同的数据。然而,作者能够重新检查他们的原始数据,并意识到这些错误是如何发生的。图1和图4的修订和更正版本,现在包括图1B中PC‑3细胞系(下面板)和图4A中DU145细胞系的Vector实验的替换数据,显示在接下来的两页中。请注意,这些数字中数据组合的错误并不影响本文报告的总体结论。作者向《肿瘤学报告》编辑和读者道歉,对由此造成的不便表示歉意。[肿瘤报告]40:2836‑2843,2018;DOI: 10.3892 / or.2018.6678]。
本文章由计算机程序翻译,如有差异,请以英文原文为准。
求助全文
约1分钟内获得全文 求助全文
来源期刊
Oncology reports
Oncology reports 医学-肿瘤学
CiteScore
8.50
自引率
2.40%
发文量
187
审稿时长
3 months
期刊介绍: Oncology Reports is a monthly, peer-reviewed journal devoted to the publication of high quality original studies and reviews concerning a broad and comprehensive view of fundamental and applied research in oncology, focusing on carcinogenesis, metastasis and epidemiology.
×
引用
GB/T 7714-2015
复制
MLA
复制
APA
复制
导出至
BibTeX EndNote RefMan NoteFirst NoteExpress
×
提示
您的信息不完整,为了账户安全,请先补充。
现在去补充
×
提示
您因"违规操作"
具体请查看互助需知
我知道了
×
提示
确定
请完成安全验证×
copy
已复制链接
快去分享给好友吧!
我知道了
右上角分享
点击右上角分享
0
联系我们:info@booksci.cn Book学术提供免费学术资源搜索服务,方便国内外学者检索中英文文献。致力于提供最便捷和优质的服务体验。 Copyright © 2023 布克学术 All rights reserved.
京ICP备2023020795号-1
ghs 京公网安备 11010802042870号
Book学术文献互助
Book学术文献互助群
群 号:604180095
Book学术官方微信