Resveratrol reduces radiation-induced liver damage and fibrosis, and may be related to inhibiting cellular aging and reducing inflammation.

IF 2.8 4区 医学 Q3 BIOCHEMISTRY & MOLECULAR BIOLOGY
Innate Immunity Pub Date : 2025-01-01 Epub Date: 2025-06-27 DOI:10.1177/17534259251352623
Songhui Zhai, He Xu, Jianxin Xue, Lu Gan, Fang Gao, Lijuan Hu
{"title":"Resveratrol reduces radiation-induced liver damage and fibrosis, and may be related to inhibiting cellular aging and reducing inflammation.","authors":"Songhui Zhai, He Xu, Jianxin Xue, Lu Gan, Fang Gao, Lijuan Hu","doi":"10.1177/17534259251352623","DOIUrl":null,"url":null,"abstract":"<p><p>ObjectiveTo research whether radiation-induced liver damage and fibrosis could be mitigated by resveratrol (RSV) and to elucidate its underlying mechanism.MethodsA radiation-induced liver damage (RILD) model of murine was constructed. RSV was used as an intervention agent. The effects of RSV on inflammatory reaction, apoptosis, senescence, fibrosis, survival, and liver functions were detected by β-Gal, Sirius red, Masson's trichrome, and Tunnel staining using an automated biochemistry analyzer. The protein expression levels of P16 and P21 were detected by Western blot.ResultsRSV alleviated inflammatory injury of RILD mice. RSV decreased the serum pro-inflammatory cytokines of RILD mice. RSV alleviated radiation-induced hepatocellular senescence. The protein expression levels of P16 and P21 in RILD mice were decreased with RSV administration. RSV decreased the number of apoptotic cells in the early stage of RILD. RSV alleviated liver fibrosis and liver function in RILD mice.ConclusionsRSV reduces RILD and fibrosis, and may be related to inhibiting cellular aging and reducing inflammation.</p>","PeriodicalId":13676,"journal":{"name":"Innate Immunity","volume":"31 ","pages":"17534259251352623"},"PeriodicalIF":2.8000,"publicationDate":"2025-01-01","publicationTypes":"Journal Article","fieldsOfStudy":null,"isOpenAccess":false,"openAccessPdf":"https://www.ncbi.nlm.nih.gov/pmc/articles/PMC12205186/pdf/","citationCount":"0","resultStr":null,"platform":"Semanticscholar","paperid":null,"PeriodicalName":"Innate Immunity","FirstCategoryId":"99","ListUrlMain":"https://doi.org/10.1177/17534259251352623","RegionNum":4,"RegionCategory":"医学","ArticlePicture":[],"TitleCN":null,"AbstractTextCN":null,"PMCID":null,"EPubDate":"2025/6/27 0:00:00","PubModel":"Epub","JCR":"Q3","JCRName":"BIOCHEMISTRY & MOLECULAR BIOLOGY","Score":null,"Total":0}
引用次数: 0

Abstract

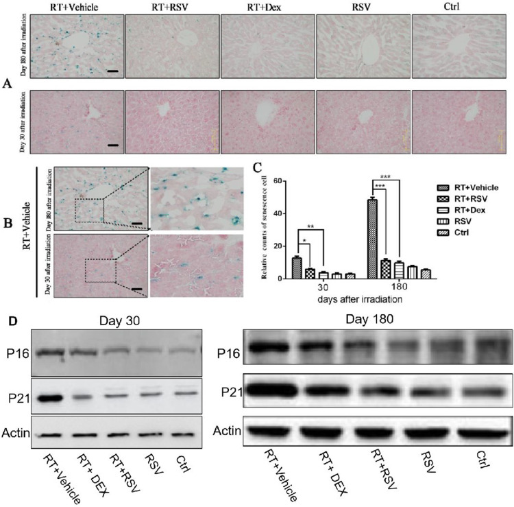
ObjectiveTo research whether radiation-induced liver damage and fibrosis could be mitigated by resveratrol (RSV) and to elucidate its underlying mechanism.MethodsA radiation-induced liver damage (RILD) model of murine was constructed. RSV was used as an intervention agent. The effects of RSV on inflammatory reaction, apoptosis, senescence, fibrosis, survival, and liver functions were detected by β-Gal, Sirius red, Masson's trichrome, and Tunnel staining using an automated biochemistry analyzer. The protein expression levels of P16 and P21 were detected by Western blot.ResultsRSV alleviated inflammatory injury of RILD mice. RSV decreased the serum pro-inflammatory cytokines of RILD mice. RSV alleviated radiation-induced hepatocellular senescence. The protein expression levels of P16 and P21 in RILD mice were decreased with RSV administration. RSV decreased the number of apoptotic cells in the early stage of RILD. RSV alleviated liver fibrosis and liver function in RILD mice.ConclusionsRSV reduces RILD and fibrosis, and may be related to inhibiting cellular aging and reducing inflammation.

Abstract Image

Abstract Image

Abstract Image

白藜芦醇减少辐射引起的肝损伤和纤维化,可能与抑制细胞衰老和减少炎症有关。
目的研究白藜芦醇(resveratrol, RSV)是否能减轻辐射性肝损伤和肝纤维化,并探讨其机制。方法建立小鼠放射性肝损伤模型。RSV作为干预剂。采用自动生化分析仪,采用β-Gal、Sirius红、Masson’s三色和Tunnel染色检测RSV对炎症反应、细胞凋亡、衰老、纤维化、存活和肝功能的影响。Western blot检测P16、P21蛋白表达水平。结果rsv可减轻RILD小鼠的炎症损伤。RSV降低RILD小鼠血清促炎细胞因子。RSV减轻辐射引起的肝细胞衰老。RSV给药降低了rrd小鼠P16和P21的蛋白表达水平。RSV可减少RILD早期凋亡细胞的数量。RSV可减轻RILD小鼠的肝纤维化和肝功能。结论srsv可减轻RILD和纤维化,可能与抑制细胞衰老、减轻炎症有关。
本文章由计算机程序翻译,如有差异,请以英文原文为准。
求助全文
约1分钟内获得全文 求助全文
来源期刊
Innate Immunity
Innate Immunity 生物-免疫学
CiteScore
7.20
自引率
0.00%
发文量
20
审稿时长
6-12 weeks
期刊介绍: Innate Immunity is a highly ranked, peer-reviewed scholarly journal and is the official journal of the International Endotoxin & Innate Immunity Society (IEIIS). The journal welcomes manuscripts from researchers actively working on all aspects of innate immunity including biologically active bacterial, viral, fungal, parasitic, and plant components, as well as relevant cells, their receptors, signaling pathways, and induced mediators. The aim of the Journal is to provide a single, interdisciplinary forum for the dissemination of new information on innate immunity in humans, animals, and plants to researchers. The Journal creates a vehicle for the publication of articles encompassing all areas of research, basic, applied, and clinical. The subject areas of interest include, but are not limited to, research in biochemistry, biophysics, cell biology, chemistry, clinical medicine, immunology, infectious disease, microbiology, molecular biology, and pharmacology.
×
引用
GB/T 7714-2015
复制
MLA
复制
APA
复制
导出至
BibTeX EndNote RefMan NoteFirst NoteExpress
×
提示
您的信息不完整,为了账户安全,请先补充。
现在去补充
×
提示
您因"违规操作"
具体请查看互助需知
我知道了
×
提示
确定
请完成安全验证×
copy
已复制链接
快去分享给好友吧!
我知道了
右上角分享
点击右上角分享
0
联系我们:info@booksci.cn Book学术提供免费学术资源搜索服务,方便国内外学者检索中英文文献。致力于提供最便捷和优质的服务体验。 Copyright © 2023 布克学术 All rights reserved.
京ICP备2023020795号-1
ghs 京公网安备 11010802042870号
Book学术文献互助
Book学术文献互助群
群 号:604180095
Book学术官方微信