Deletion of NFIA Leads to Activation of S100A7 and Inflammatory Response-Induced Apoptosis of Keratinocytes in Oral Lichen Planus Progression.

IF 3.1
The Kaohsiung journal of medical sciences Pub Date : 2025-09-01 Epub Date: 2025-06-25 DOI:10.1002/kjm2.70052
Maimaiti Tudi, Zumulaiti Aierken, Maihebubaimu Tuerxun, Maimaitituxun Tuerdi
{"title":"Deletion of NFIA Leads to Activation of S100A7 and Inflammatory Response-Induced Apoptosis of Keratinocytes in Oral Lichen Planus Progression.","authors":"Maimaiti Tudi, Zumulaiti Aierken, Maihebubaimu Tuerxun, Maimaitituxun Tuerdi","doi":"10.1002/kjm2.70052","DOIUrl":null,"url":null,"abstract":"<p><p>S100 calcium-binding protein A7 (S100A7) has been implicated in psoriasis and other inflammatory diseases. However, the function of S100A7 in oral lichen planus (OLP), a chronic inflammatory disease, remains unclear. OLP was induced in mice by transplanting human OLP lesions into the backs of thymus-free mice, and an in vitro cell model was constructed using LPS-stimulated HaCaT cells. Gene intervention was performed using shRNA lentiviral vectors. The secretion of the pro-inflammatory factors IL-6 and TNF-α, as well as the rate of apoptosis in HaCaT cells, was also assessed. ChIP assay and dual-luciferase assay were used to validate the transcriptional regulation of S100A7 by nuclear factor 1 A-type (NFIA). The expression of S100A7 was significantly elevated in the lesion tissues of OLP-induced mice. Knockdown of S100A7 alleviated inflammation and reduced keratinocyte apoptosis. The transcription factor NFIA repressed S100A7 expression by binding to the S100A7 promoter. The overexpression of NFIA ameliorated inflammation in vivo and reduced apoptosis in vitro, which was abrogated by further overexpression of S100A7. Overall, our results indicate that NFIA reduces inflammatory response-induced keratinocyte apoptosis in OLP by inhibiting S100A7 transcription.</p>","PeriodicalId":94244,"journal":{"name":"The Kaohsiung journal of medical sciences","volume":" ","pages":"e70052"},"PeriodicalIF":3.1000,"publicationDate":"2025-09-01","publicationTypes":"Journal Article","fieldsOfStudy":null,"isOpenAccess":false,"openAccessPdf":"https://www.ncbi.nlm.nih.gov/pmc/articles/PMC12412573/pdf/","citationCount":"0","resultStr":null,"platform":"Semanticscholar","paperid":null,"PeriodicalName":"The Kaohsiung journal of medical sciences","FirstCategoryId":"1085","ListUrlMain":"https://doi.org/10.1002/kjm2.70052","RegionNum":0,"RegionCategory":null,"ArticlePicture":[],"TitleCN":null,"AbstractTextCN":null,"PMCID":null,"EPubDate":"2025/6/25 0:00:00","PubModel":"Epub","JCR":"","JCRName":"","Score":null,"Total":0}
引用次数: 0

Abstract

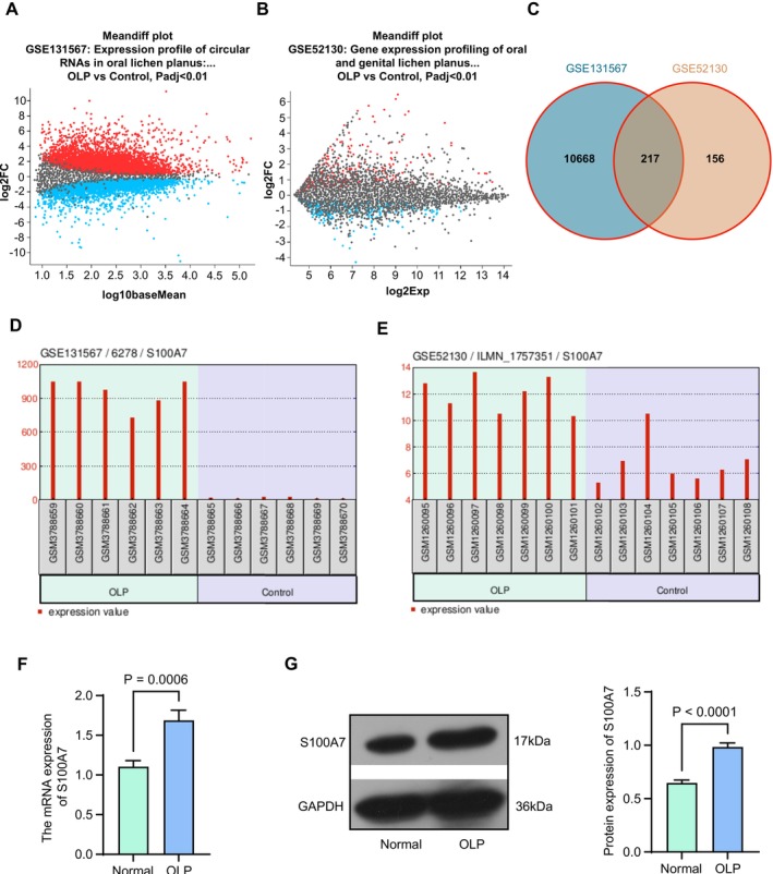
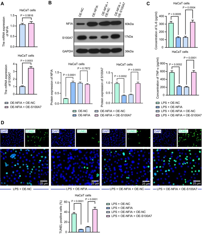
S100 calcium-binding protein A7 (S100A7) has been implicated in psoriasis and other inflammatory diseases. However, the function of S100A7 in oral lichen planus (OLP), a chronic inflammatory disease, remains unclear. OLP was induced in mice by transplanting human OLP lesions into the backs of thymus-free mice, and an in vitro cell model was constructed using LPS-stimulated HaCaT cells. Gene intervention was performed using shRNA lentiviral vectors. The secretion of the pro-inflammatory factors IL-6 and TNF-α, as well as the rate of apoptosis in HaCaT cells, was also assessed. ChIP assay and dual-luciferase assay were used to validate the transcriptional regulation of S100A7 by nuclear factor 1 A-type (NFIA). The expression of S100A7 was significantly elevated in the lesion tissues of OLP-induced mice. Knockdown of S100A7 alleviated inflammation and reduced keratinocyte apoptosis. The transcription factor NFIA repressed S100A7 expression by binding to the S100A7 promoter. The overexpression of NFIA ameliorated inflammation in vivo and reduced apoptosis in vitro, which was abrogated by further overexpression of S100A7. Overall, our results indicate that NFIA reduces inflammatory response-induced keratinocyte apoptosis in OLP by inhibiting S100A7 transcription.

Abstract Image

Abstract Image

Abstract Image

NFIA缺失导致口腔扁平苔藓进展中S100A7激活和炎症反应诱导的角化细胞凋亡
S100钙结合蛋白A7 (S100A7)与牛皮癣和其他炎症性疾病有关。然而,S100A7在口腔扁平苔藓(OLP)(一种慢性炎症性疾病)中的功能尚不清楚。通过将人OLP病变移植到无胸腺小鼠背部诱导小鼠OLP,并利用lps刺激HaCaT细胞构建体外细胞模型。采用shRNA慢病毒载体进行基因干预。观察HaCaT细胞的促炎因子IL-6、TNF-α分泌及凋亡率。采用ChIP法和双荧光素酶法验证核因子1a型(NFIA)对S100A7的转录调控作用。在olp诱导的小鼠损伤组织中,S100A7的表达明显升高。下调S100A7可减轻炎症反应,减少角质细胞凋亡。转录因子NFIA通过结合S100A7启动子抑制S100A7的表达。过表达NFIA可改善体内炎症,减少体外细胞凋亡,进一步过表达S100A7可消除这一作用。总的来说,我们的研究结果表明,NFIA通过抑制S100A7的转录来减少OLP中炎症反应诱导的角质细胞凋亡。
本文章由计算机程序翻译,如有差异,请以英文原文为准。
求助全文
约1分钟内获得全文 求助全文
来源期刊
自引率
0.00%
发文量
0
×
引用
GB/T 7714-2015
复制
MLA
复制
APA
复制
导出至
BibTeX EndNote RefMan NoteFirst NoteExpress
×
提示
您的信息不完整,为了账户安全,请先补充。
现在去补充
×
提示
您因"违规操作"
具体请查看互助需知
我知道了
×
提示
确定
请完成安全验证×
copy
已复制链接
快去分享给好友吧!
我知道了
右上角分享
点击右上角分享
0
联系我们:info@booksci.cn Book学术提供免费学术资源搜索服务,方便国内外学者检索中英文文献。致力于提供最便捷和优质的服务体验。 Copyright © 2023 布克学术 All rights reserved.
京ICP备2023020795号-1
ghs 京公网安备 11010802042870号
Book学术文献互助
Book学术文献互助群
群 号:604180095
Book学术官方微信