Mettl7a alleviated bone loss in osteoporosis mice by targeting the O-GlcNAcylation of Bsp via m6A methylation.

IF 4.9 2区 医学 Q1 CELL & TISSUE ENGINEERING
Yantong Wang, Yangyang Cao, Zhipeng Fan
{"title":"Mettl7a alleviated bone loss in osteoporosis mice by targeting the O-GlcNAcylation of Bsp via m6A methylation.","authors":"Yantong Wang, Yangyang Cao, Zhipeng Fan","doi":"10.1093/stcltm/szaf024","DOIUrl":null,"url":null,"abstract":"<p><p>Postmenopausal osteoporosis, a prevalent metabolic bone disease, elevates susceptibility to fragility fractures while imposing substantial healthcare costs and public health challenges. The profound interplay between BMSCs and surrounding extracellular matrix (ECM) proteins, which are highly rich in O-GlcNAcylation, play pivotal roles in the process of osteoporosis. M6A methylation plays a crucial regulatory role in the development of osteoporosis, while the crosstalk between m6A methylation and ECM O-GlcNAcylation remains mechanistically undefined. Here we found Mettl7a overexpression improved the impaired osteogenic capability of OVX-mBMSCs in vitro. Conditional knockout of Mettl7a in the mesenchyme (Prx1-cre;Mettl7af/f) accelerated bone loss of OVX mice. Mechanistically, Mettl7a promoted mBMSCs osteogenic differentiation by targeting the O-GlcNAcylation of Bsp, an ECM protein. Mettl7a regulated the expression and O-GlcNAcylation of Bsp through m6A methylation of Oga. We further demonstrated that Mettl7a-AAV treatment alleviated bone loss phenotype in osteoporosis mice via the O-GlcNAcylation of Bsp. Collectively, our findings reveal novel mechanistic intersections between ECM protein O-GlcNAcylation and m6A methylation, advancing the understanding of osteoporotic regulation.</p>","PeriodicalId":21986,"journal":{"name":"Stem Cells Translational Medicine","volume":"14 7","pages":""},"PeriodicalIF":4.9000,"publicationDate":"2025-06-25","publicationTypes":"Journal Article","fieldsOfStudy":null,"isOpenAccess":false,"openAccessPdf":"https://www.ncbi.nlm.nih.gov/pmc/articles/PMC12188527/pdf/","citationCount":"0","resultStr":null,"platform":"Semanticscholar","paperid":null,"PeriodicalName":"Stem Cells Translational Medicine","FirstCategoryId":"3","ListUrlMain":"https://doi.org/10.1093/stcltm/szaf024","RegionNum":2,"RegionCategory":"医学","ArticlePicture":[],"TitleCN":null,"AbstractTextCN":null,"PMCID":null,"EPubDate":"","PubModel":"","JCR":"Q1","JCRName":"CELL & TISSUE ENGINEERING","Score":null,"Total":0}
引用次数: 0

Abstract

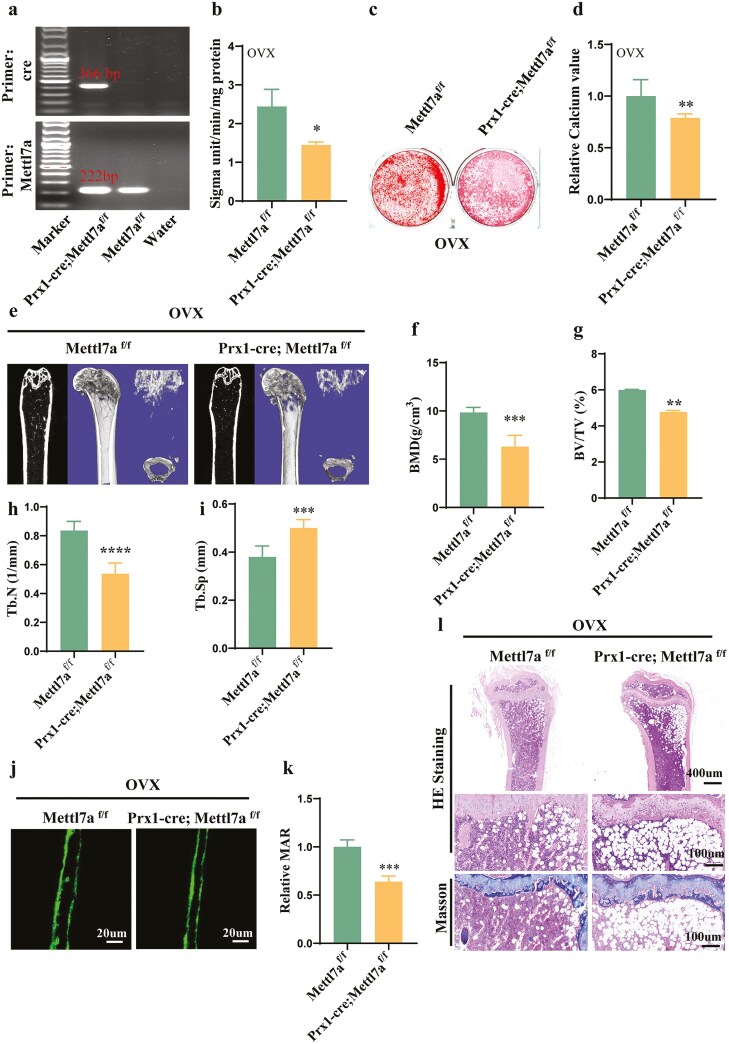
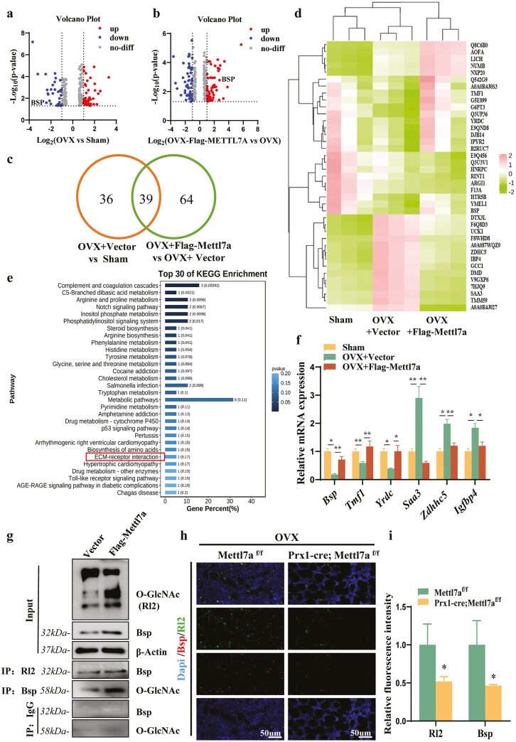
Postmenopausal osteoporosis, a prevalent metabolic bone disease, elevates susceptibility to fragility fractures while imposing substantial healthcare costs and public health challenges. The profound interplay between BMSCs and surrounding extracellular matrix (ECM) proteins, which are highly rich in O-GlcNAcylation, play pivotal roles in the process of osteoporosis. M6A methylation plays a crucial regulatory role in the development of osteoporosis, while the crosstalk between m6A methylation and ECM O-GlcNAcylation remains mechanistically undefined. Here we found Mettl7a overexpression improved the impaired osteogenic capability of OVX-mBMSCs in vitro. Conditional knockout of Mettl7a in the mesenchyme (Prx1-cre;Mettl7af/f) accelerated bone loss of OVX mice. Mechanistically, Mettl7a promoted mBMSCs osteogenic differentiation by targeting the O-GlcNAcylation of Bsp, an ECM protein. Mettl7a regulated the expression and O-GlcNAcylation of Bsp through m6A methylation of Oga. We further demonstrated that Mettl7a-AAV treatment alleviated bone loss phenotype in osteoporosis mice via the O-GlcNAcylation of Bsp. Collectively, our findings reveal novel mechanistic intersections between ECM protein O-GlcNAcylation and m6A methylation, advancing the understanding of osteoporotic regulation.

Abstract Image

Abstract Image

Abstract Image

Mettl7a通过m6A甲基化靶向Bsp的o - glcn酰化,减轻骨质疏松小鼠的骨质流失。
绝经后骨质疏松症是一种普遍的代谢性骨病,它增加了脆性骨折的易感性,同时带来了大量的医疗费用和公共卫生挑战。骨髓间充质干细胞与周围富含o - glcn酰化的细胞外基质蛋白(extracellular matrix, ECM)之间的相互作用在骨质疏松症的发生过程中起着关键作用。M6A甲基化在骨质疏松症的发展中起着至关重要的调节作用,而M6A甲基化与ECM o - glcn酰化之间的串扰机制尚未明确。我们发现Mettl7a过表达可改善体外OVX-mBMSCs的成骨能力。间质中Mettl7a (Prx1-cre;Mettl7af/f)的条件敲除加速了OVX小鼠的骨质流失。从机制上讲,Mettl7a通过靶向ECM蛋白Bsp的o - glcn酰化促进mBMSCs成骨分化。Mettl7a通过m6A甲基化Oga调控Bsp的表达和o - glcn酰化。我们进一步证明,Mettl7a-AAV治疗通过Bsp的o - glcn酰化来减轻骨质疏松小鼠的骨质流失表型。总的来说,我们的研究结果揭示了ECM蛋白o - glcn酰化和m6A甲基化之间新的机制交叉点,促进了对骨质疏松调节的理解。
本文章由计算机程序翻译,如有差异,请以英文原文为准。
求助全文
约1分钟内获得全文 求助全文
来源期刊
Stem Cells Translational Medicine
Stem Cells Translational Medicine CELL & TISSUE ENGINEERING-
CiteScore
12.90
自引率
3.30%
发文量
140
审稿时长
6-12 weeks
期刊介绍: STEM CELLS Translational Medicine is a monthly, peer-reviewed, largely online, open access journal. STEM CELLS Translational Medicine works to advance the utilization of cells for clinical therapy. By bridging stem cell molecular and biological research and helping speed translations of emerging lab discoveries into clinical trials, STEM CELLS Translational Medicine will help move applications of these critical investigations closer to accepted best patient practices and ultimately improve outcomes. The journal encourages original research articles and concise reviews describing laboratory investigations of stem cells, including their characterization and manipulation, and the translation of their clinical aspects of from the bench to patient care. STEM CELLS Translational Medicine covers all aspects of translational cell studies, including bench research, first-in-human case studies, and relevant clinical trials.
×
引用
GB/T 7714-2015
复制
MLA
复制
APA
复制
导出至
BibTeX EndNote RefMan NoteFirst NoteExpress
×
提示
您的信息不完整,为了账户安全,请先补充。
现在去补充
×
提示
您因"违规操作"
具体请查看互助需知
我知道了
×
提示
确定
请完成安全验证×
copy
已复制链接
快去分享给好友吧!
我知道了
右上角分享
点击右上角分享
0
联系我们:info@booksci.cn Book学术提供免费学术资源搜索服务,方便国内外学者检索中英文文献。致力于提供最便捷和优质的服务体验。 Copyright © 2023 布克学术 All rights reserved.
京ICP备2023020795号-1
ghs 京公网安备 11010802042870号
Book学术文献互助
Book学术文献互助群
群 号:604180095
Book学术官方微信