An optimized peritonitis-induced ACLF model that reproduces the full spectrum of extrahepatic organ failures in mice.

IF 5.6 2区 医学 Q1 GASTROENTEROLOGY & HEPATOLOGY
Hepatology Communications Pub Date : 2025-06-19 eCollection Date: 2025-07-01 DOI:10.1097/HC9.0000000000000744
Roger Flores-Costa, Marta Duran-Güell, Berta Romero-Grimaldo, Bryan J Contreras, Albert Salvatella, María Belén Sánchez-Rodríguez, Frank Uschner, Sabine Klein, Alba Diaz, Estefanía Huergo, David Gómez-Cabrero, Jordi Bosch, Pierre-Emmanuel Rautou, Jonel Trebicka, Cristina López-Vicario, Joan Clària
{"title":"An optimized peritonitis-induced ACLF model that reproduces the full spectrum of extrahepatic organ failures in mice.","authors":"Roger Flores-Costa, Marta Duran-Güell, Berta Romero-Grimaldo, Bryan J Contreras, Albert Salvatella, María Belén Sánchez-Rodríguez, Frank Uschner, Sabine Klein, Alba Diaz, Estefanía Huergo, David Gómez-Cabrero, Jordi Bosch, Pierre-Emmanuel Rautou, Jonel Trebicka, Cristina López-Vicario, Joan Clària","doi":"10.1097/HC9.0000000000000744","DOIUrl":null,"url":null,"abstract":"<p><strong>Background: </strong>Acute-on-chronic liver failure (ACLF), which develops in patients with acutely decompensated cirrhosis, is characterized by multiple extrahepatic organ failures leading to high short-term mortality. Although major advances in the understanding of ACLF have been accomplished in the last years, the understanding of driving mechanisms underlying ACLF is hindered by the lack of proper animal models that faithfully reproduce both the systemic hyperinflammatory response and the full spectra of extrahepatic organ failures present in this condition.</p><p><strong>Methods: </strong>ACLF was induced by acute induction of polymicrobial peritonitis secondary to the ligation and puncture of the cecum (CLP) in mice with chronic carbon tetrachloride (CCl4)-induced cirrhosis. The study included three groups: CCl4+CLP (n=10) mice with cirrhosis which underwent CLP surgery; CCl4+sham mice (n=10) and control mice (n=10).</p><p><strong>Results: </strong>As compared to CCl4+sham, CCl4+CLP mice had higher short-term mortality and exhibited more severe hypoalbuminemia and hyperbilirubinemia, significantly higher AST and GGT levels and higher liver inflammatory burden. CCl4+CLP mice also showed increased serum creatinine and BUN levels and up-regulated expression of Kim-1, Il-6 and Tnf in the kidney, lower oxygen saturation (SpO2), higher serum renin concentration, higher international normalized ratio (INR) and worse neurological behavior test scores than CCl4+sham and control mice. In addition, CCl4+CLP mice showed widespread bacterial tissue colonization and exhibited increased serum cytokine levels, which correlated with the intensity of organ impairments.</p><p><strong>Conclusion: </strong>The CCl4+CLP model reproduces the full spectra of extrahepatic organ impairments present in patients with ACLF and represents an optimized murine model to experimentally explore the pathophysiology of this disease as well as new therapeutic approaches.</p>","PeriodicalId":12978,"journal":{"name":"Hepatology Communications","volume":"9 7","pages":""},"PeriodicalIF":5.6000,"publicationDate":"2025-06-19","publicationTypes":"Journal Article","fieldsOfStudy":null,"isOpenAccess":false,"openAccessPdf":"https://www.ncbi.nlm.nih.gov/pmc/articles/PMC12180834/pdf/","citationCount":"0","resultStr":null,"platform":"Semanticscholar","paperid":null,"PeriodicalName":"Hepatology Communications","FirstCategoryId":"3","ListUrlMain":"https://doi.org/10.1097/HC9.0000000000000744","RegionNum":2,"RegionCategory":"医学","ArticlePicture":[],"TitleCN":null,"AbstractTextCN":null,"PMCID":null,"EPubDate":"2025/7/1 0:00:00","PubModel":"eCollection","JCR":"Q1","JCRName":"GASTROENTEROLOGY & HEPATOLOGY","Score":null,"Total":0}
引用次数: 0

Abstract

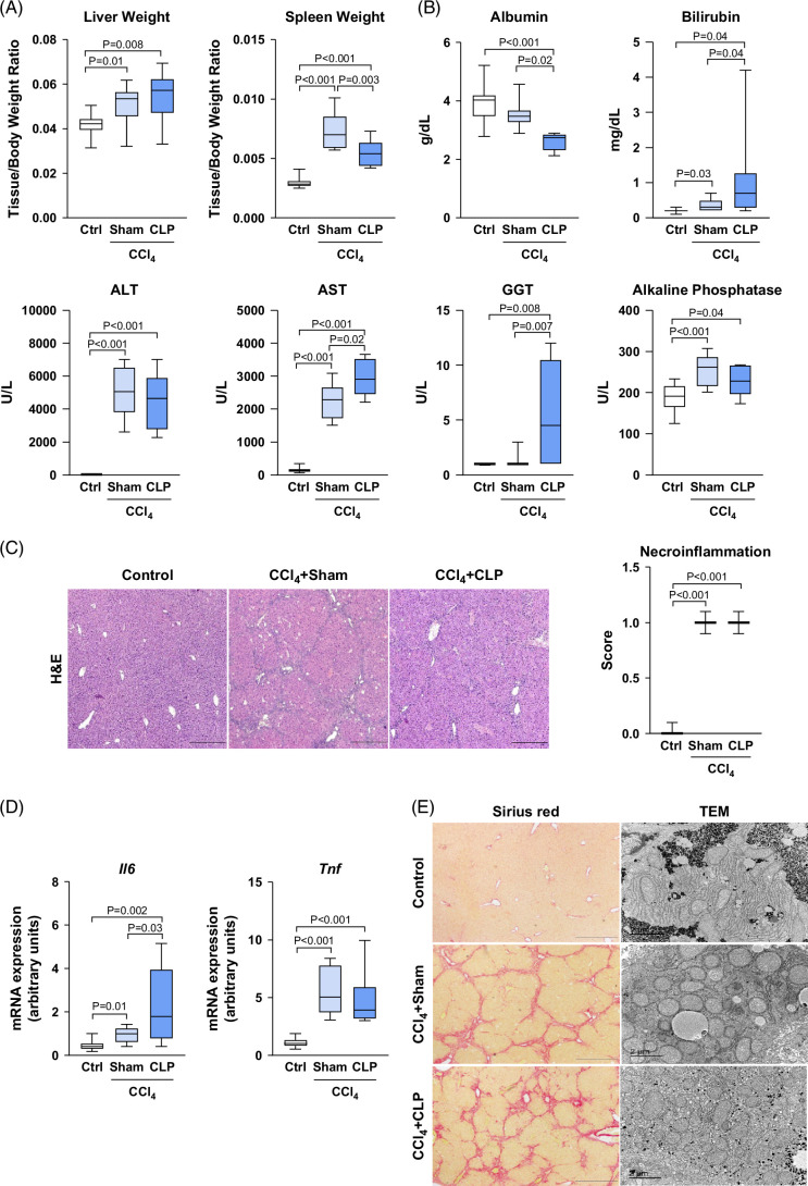
Background: Acute-on-chronic liver failure (ACLF), which develops in patients with acutely decompensated cirrhosis, is characterized by multiple extrahepatic organ failures leading to high short-term mortality. Although major advances in the understanding of ACLF have been accomplished in the last years, the understanding of driving mechanisms underlying ACLF is hindered by the lack of proper animal models that faithfully reproduce both the systemic hyperinflammatory response and the full spectra of extrahepatic organ failures present in this condition.

Methods: ACLF was induced by acute induction of polymicrobial peritonitis secondary to the ligation and puncture of the cecum (CLP) in mice with chronic carbon tetrachloride (CCl4)-induced cirrhosis. The study included three groups: CCl4+CLP (n=10) mice with cirrhosis which underwent CLP surgery; CCl4+sham mice (n=10) and control mice (n=10).

Results: As compared to CCl4+sham, CCl4+CLP mice had higher short-term mortality and exhibited more severe hypoalbuminemia and hyperbilirubinemia, significantly higher AST and GGT levels and higher liver inflammatory burden. CCl4+CLP mice also showed increased serum creatinine and BUN levels and up-regulated expression of Kim-1, Il-6 and Tnf in the kidney, lower oxygen saturation (SpO2), higher serum renin concentration, higher international normalized ratio (INR) and worse neurological behavior test scores than CCl4+sham and control mice. In addition, CCl4+CLP mice showed widespread bacterial tissue colonization and exhibited increased serum cytokine levels, which correlated with the intensity of organ impairments.

Conclusion: The CCl4+CLP model reproduces the full spectra of extrahepatic organ impairments present in patients with ACLF and represents an optimized murine model to experimentally explore the pathophysiology of this disease as well as new therapeutic approaches.

Abstract Image

Abstract Image

Abstract Image

一个优化的腹膜炎诱导的ACLF模型,再现了小鼠肝外器官衰竭的全谱。
背景:急性伴慢性肝衰竭(ACLF)发生于急性失代偿性肝硬化患者,其特征是多肝外器官衰竭,导致高短期死亡率。尽管对ACLF的理解在过去几年中取得了重大进展,但由于缺乏适当的动物模型来忠实地再现这种情况下的全身性高炎症反应和肝外器官衰竭的全部谱,对ACLF驱动机制的理解受到阻碍。方法:采用慢性四氯化碳(CCl4)诱导的肝硬化小鼠急性诱导盲肠结扎穿刺继发性多微生物腹膜炎(CLP)诱导ACLF。该研究包括三组:CCl4+CLP (n=10)肝硬化小鼠,接受CLP手术;CCl4+假小鼠(n=10)和对照小鼠(n=10)。结果:与CCl4+sham相比,CCl4+CLP小鼠具有更高的短期死亡率,表现出更严重的低白蛋白血症和高胆红素血症,AST和GGT水平显著升高,肝脏炎症负担加重。CCl4+CLP小鼠还表现出血清肌酐和BUN水平升高,肾脏中Kim-1、Il-6和Tnf表达上调,血氧饱和度(SpO2)降低,血清肾素浓度升高,国际标准化比(INR)升高,神经行为测试分数较CCl4+sham和对照组差。此外,CCl4+CLP小鼠表现出广泛的细菌组织定植,血清细胞因子水平升高,这与器官损伤的强度相关。结论:CCl4+CLP模型再现了ACLF患者肝外器官损伤的全谱,是一种优化的小鼠模型,可以通过实验探索该疾病的病理生理学和新的治疗方法。
本文章由计算机程序翻译,如有差异,请以英文原文为准。
求助全文
约1分钟内获得全文 求助全文
来源期刊
Hepatology Communications
Hepatology Communications GASTROENTEROLOGY & HEPATOLOGY-
CiteScore
8.00
自引率
2.00%
发文量
248
审稿时长
8 weeks
期刊介绍: Hepatology Communications is a peer-reviewed, online-only, open access journal for fast dissemination of high quality basic, translational, and clinical research in hepatology. Hepatology Communications maintains high standard and rigorous peer review. Because of its open access nature, authors retain the copyright to their works, all articles are immediately available and free to read and share, and it is fully compliant with funder and institutional mandates. The journal is committed to fast publication and author satisfaction. ​
×
引用
GB/T 7714-2015
复制
MLA
复制
APA
复制
导出至
BibTeX EndNote RefMan NoteFirst NoteExpress
×
提示
您的信息不完整,为了账户安全,请先补充。
现在去补充
×
提示
您因"违规操作"
具体请查看互助需知
我知道了
×
提示
确定
请完成安全验证×
copy
已复制链接
快去分享给好友吧!
我知道了
右上角分享
点击右上角分享
0
联系我们:info@booksci.cn Book学术提供免费学术资源搜索服务,方便国内外学者检索中英文文献。致力于提供最便捷和优质的服务体验。 Copyright © 2023 布克学术 All rights reserved.
京ICP备2023020795号-1
ghs 京公网安备 11010802042870号
Book学术文献互助
Book学术文献互助群
群 号:604180095
Book学术官方微信