National recommendations of the Working group for laboratory diagnostics of autoimmune diseases of the Croatian Society of Medical Biochemistry and Laboratory Medicine: Assessment of antineutrophil cytoplasmic antibodies (ANCA).

IF 1.8
Ana Kozmar, Andrea Tešija Kuna, Nada Tomić Sremec, Lovorka Đerek, Vedrana Drvar, Katarina Gugo
{"title":"National recommendations of the Working group for laboratory diagnostics of autoimmune diseases of the Croatian Society of Medical Biochemistry and Laboratory Medicine: Assessment of antineutrophil cytoplasmic antibodies (ANCA).","authors":"Ana Kozmar, Andrea Tešija Kuna, Nada Tomić Sremec, Lovorka Đerek, Vedrana Drvar, Katarina Gugo","doi":"10.11613/BM.2025.020706","DOIUrl":null,"url":null,"abstract":"<p><p>The family of antineutrophil cytoplasmic antibodies (ANCA) includes autoantibodies targeting proteins within the primary granules of neutrophils and lysosomes of monocytes. So far, proteinase 3 (PR3) and myeloperoxidase (MPO) are considered clinically relevant ANCA specificities. National recommendations for the assessment of ANCA are the outcome of the survey done by the Working group (WG) for laboratory diagnostics of autoimmune diseases of the Croatian Society of Medical Biochemistry and Laboratory Medicine (CSMBLM), where the diversity in the performance of ANCA testing and reporting among the laboratories in Croatia was observed. This document contains recommendations concerning the indications for ANCA testing, preanalytical, analytical and postanalytical issues, including rational algorithm and quality control assurance. The recommendations are based on the International consensus on ANCA testing and reporting as well as other relevant literature in order to help to harmonize ANCA testing. The aim of these recommendations is to improve and harmonize ANCA testing among laboratories in Croatia.</p>","PeriodicalId":94370,"journal":{"name":"Biochemia medica","volume":"35 2","pages":"020706"},"PeriodicalIF":1.8000,"publicationDate":"2025-06-15","publicationTypes":"Journal Article","fieldsOfStudy":null,"isOpenAccess":false,"openAccessPdf":"https://www.ncbi.nlm.nih.gov/pmc/articles/PMC12161514/pdf/","citationCount":"0","resultStr":null,"platform":"Semanticscholar","paperid":null,"PeriodicalName":"Biochemia medica","FirstCategoryId":"1085","ListUrlMain":"https://doi.org/10.11613/BM.2025.020706","RegionNum":0,"RegionCategory":null,"ArticlePicture":[],"TitleCN":null,"AbstractTextCN":null,"PMCID":null,"EPubDate":"","PubModel":"","JCR":"","JCRName":"","Score":null,"Total":0}
引用次数: 0

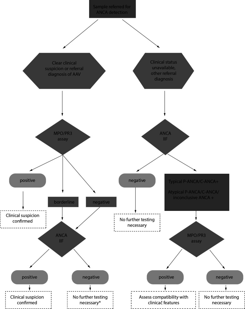
Abstract

The family of antineutrophil cytoplasmic antibodies (ANCA) includes autoantibodies targeting proteins within the primary granules of neutrophils and lysosomes of monocytes. So far, proteinase 3 (PR3) and myeloperoxidase (MPO) are considered clinically relevant ANCA specificities. National recommendations for the assessment of ANCA are the outcome of the survey done by the Working group (WG) for laboratory diagnostics of autoimmune diseases of the Croatian Society of Medical Biochemistry and Laboratory Medicine (CSMBLM), where the diversity in the performance of ANCA testing and reporting among the laboratories in Croatia was observed. This document contains recommendations concerning the indications for ANCA testing, preanalytical, analytical and postanalytical issues, including rational algorithm and quality control assurance. The recommendations are based on the International consensus on ANCA testing and reporting as well as other relevant literature in order to help to harmonize ANCA testing. The aim of these recommendations is to improve and harmonize ANCA testing among laboratories in Croatia.

Abstract Image

Abstract Image

Abstract Image

克罗地亚医学生物化学和实验室医学学会自身免疫性疾病实验室诊断工作组的国家建议:抗中性粒细胞细胞质抗体的评估。
抗中性粒细胞胞浆抗体(ANCA)家族包括针对中性粒细胞和单核细胞溶酶体初级颗粒内蛋白质的自身抗体。到目前为止,蛋白酶3 (PR3)和髓过氧化物酶(MPO)被认为是临床相关的ANCA特异性。关于评估ANCA的国家建议是克罗地亚医学生物化学和实验室医学学会自身免疫性疾病实验室诊断工作组进行调查的结果,在调查中观察到克罗地亚各实验室在ANCA检测和报告方面的表现存在差异。本文件包含有关ANCA检测适应症、分析前、分析和分析后问题的建议,包括合理算法和质量控制保证。这些建议是基于关于ANCA测试和报告的国际共识以及其他相关文献,以帮助协调ANCA测试。这些建议的目的是改进和协调克罗地亚各实验室之间的ANCA检测。
本文章由计算机程序翻译,如有差异,请以英文原文为准。
求助全文
约1分钟内获得全文 求助全文
来源期刊
自引率
0.00%
发文量
0
×
引用
GB/T 7714-2015
复制
MLA
复制
APA
复制
导出至
BibTeX EndNote RefMan NoteFirst NoteExpress
×
提示
您的信息不完整,为了账户安全,请先补充。
现在去补充
×
提示
您因"违规操作"
具体请查看互助需知
我知道了
×
提示
确定
请完成安全验证×
copy
已复制链接
快去分享给好友吧!
我知道了
右上角分享
点击右上角分享
0
联系我们:info@booksci.cn Book学术提供免费学术资源搜索服务,方便国内外学者检索中英文文献。致力于提供最便捷和优质的服务体验。 Copyright © 2023 布克学术 All rights reserved.
京ICP备2023020795号-1
ghs 京公网安备 11010802042870号
Book学术文献互助
Book学术文献互助群
群 号:604180095
Book学术官方微信