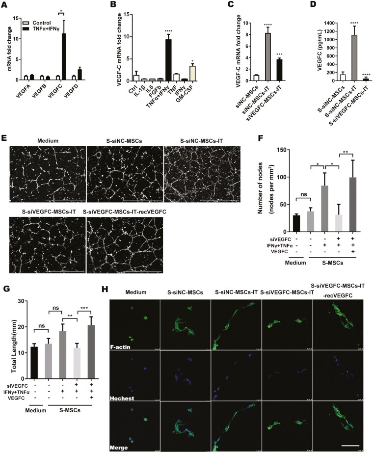
Correction to: Mesenchymal stromal cells pretreated with pro-inflammatory cytokines promote skin wound healing through VEGFC-mediated angiogenesis.

IF 4.9 2区 医学 Q1 CELL & TISSUE ENGINEERING
{"title":"Correction to: Mesenchymal stromal cells pretreated with pro-inflammatory cytokines promote skin wound healing through VEGFC-mediated angiogenesis.","authors":"","doi":"10.1093/stcltm/szaf029","DOIUrl":null,"url":null,"abstract":"","PeriodicalId":21986,"journal":{"name":"Stem Cells Translational Medicine","volume":"14 6","pages":""},"PeriodicalIF":4.9000,"publicationDate":"2025-05-31","publicationTypes":"Journal Article","fieldsOfStudy":null,"isOpenAccess":false,"openAccessPdf":"https://www.ncbi.nlm.nih.gov/pmc/articles/PMC12166521/pdf/","citationCount":"0","resultStr":null,"platform":"Semanticscholar","paperid":null,"PeriodicalName":"Stem Cells Translational Medicine","FirstCategoryId":"3","ListUrlMain":"https://doi.org/10.1093/stcltm/szaf029","RegionNum":2,"RegionCategory":"医学","ArticlePicture":[],"TitleCN":null,"AbstractTextCN":null,"PMCID":null,"EPubDate":"","PubModel":"","JCR":"Q1","JCRName":"CELL & TISSUE ENGINEERING","Score":null,"Total":0}
引用次数: 0

Abstract Image

更正:用促炎细胞因子预处理的间充质间质细胞通过vegf介导的血管生成促进皮肤伤口愈合。
本文章由计算机程序翻译,如有差异,请以英文原文为准。
求助全文
约1分钟内获得全文 求助全文
来源期刊
Stem Cells Translational Medicine
Stem Cells Translational Medicine CELL & TISSUE ENGINEERING-
CiteScore
12.90
自引率
3.30%
发文量
140
审稿时长
6-12 weeks
期刊介绍: STEM CELLS Translational Medicine is a monthly, peer-reviewed, largely online, open access journal. STEM CELLS Translational Medicine works to advance the utilization of cells for clinical therapy. By bridging stem cell molecular and biological research and helping speed translations of emerging lab discoveries into clinical trials, STEM CELLS Translational Medicine will help move applications of these critical investigations closer to accepted best patient practices and ultimately improve outcomes. The journal encourages original research articles and concise reviews describing laboratory investigations of stem cells, including their characterization and manipulation, and the translation of their clinical aspects of from the bench to patient care. STEM CELLS Translational Medicine covers all aspects of translational cell studies, including bench research, first-in-human case studies, and relevant clinical trials.
×
引用
GB/T 7714-2015
复制
MLA
复制
APA
复制
导出至
BibTeX EndNote RefMan NoteFirst NoteExpress
×
提示
您的信息不完整,为了账户安全,请先补充。
现在去补充
×
提示
您因"违规操作"
具体请查看互助需知
我知道了
×
提示
确定
请完成安全验证×
copy
已复制链接
快去分享给好友吧!
我知道了
右上角分享
点击右上角分享
0
联系我们:info@booksci.cn Book学术提供免费学术资源搜索服务,方便国内外学者检索中英文文献。致力于提供最便捷和优质的服务体验。 Copyright © 2023 布克学术 All rights reserved.
京ICP备2023020795号-1
ghs 京公网安备 11010802042870号
Book学术文献互助
Book学术文献互助群
群 号:604180095
Book学术官方微信