Suppression of binge alcohol drinking by an inhibitory neuronal ensemble in the mouse medial orbitofrontal cortex

IF 20 1区 医学 Q1 NEUROSCIENCES
Pablo Gimenez-Gomez, Timmy Le, Max Zinter, Peter M’Angale, Violeta Duran-Laforet, Timothy G. Freels, Rebecca Pavchinskiy, Susanna Molas, Dorothy P. Schafer, Andrew R. Tapper, Travis Thomson, Gilles E. Martin
{"title":"Suppression of binge alcohol drinking by an inhibitory neuronal ensemble in the mouse medial orbitofrontal cortex","authors":"Pablo Gimenez-Gomez, Timmy Le, Max Zinter, Peter M’Angale, Violeta Duran-Laforet, Timothy G. Freels, Rebecca Pavchinskiy, Susanna Molas, Dorothy P. Schafer, Andrew R. Tapper, Travis Thomson, Gilles E. Martin","doi":"10.1038/s41593-025-01970-x","DOIUrl":null,"url":null,"abstract":"Alcohol consumption remains a significant global health challenge, directly and indirectly causing millions of deaths annually. Alcohol abuse causes dysregulated activity of the prefrontal cortex, yet effects on specific prefrontal circuits remain to be elucidated. Here, we identify a discrete GABAergic neuronal ensemble in the mouse medial orbitofrontal cortex (mOFC) that is selectively recruited in response to binge alcohol drinking and limits further drinking behavior. Optogenetic silencing of this population, or its ablation, results in uncontrolled binge alcohol consumption. This neuronal ensemble is specific to alcohol and is not recruited by other rewarding substances. Neurons in this ensemble project widely throughout the brain, but projections specifically to the mediodorsal thalamus regulate binge alcohol drinking. Together, these results identify a brain circuit in the mOFC that serves to protect against binge drinking by reducing alcohol intake, which may offer avenues for the development of mOFC neuronal ensemble-targeted interventions. This study demonstrates that high alcohol concentrations during binge drinking activate a small GABAergic neuronal ensemble in the medial orbitofrontal cortex, which subsequently reduces further alcohol consumption. This effect is mediated by the ensemble’s projections to the mediodorsal thalamus.","PeriodicalId":19076,"journal":{"name":"Nature neuroscience","volume":"28 8","pages":"1741-1752"},"PeriodicalIF":20.0000,"publicationDate":"2025-06-10","publicationTypes":"Journal Article","fieldsOfStudy":null,"isOpenAccess":false,"openAccessPdf":"","citationCount":"0","resultStr":null,"platform":"Semanticscholar","paperid":null,"PeriodicalName":"Nature neuroscience","FirstCategoryId":"3","ListUrlMain":"https://www.nature.com/articles/s41593-025-01970-x","RegionNum":1,"RegionCategory":"医学","ArticlePicture":[],"TitleCN":null,"AbstractTextCN":null,"PMCID":null,"EPubDate":"","PubModel":"","JCR":"Q1","JCRName":"NEUROSCIENCES","Score":null,"Total":0}
引用次数: 0

Abstract

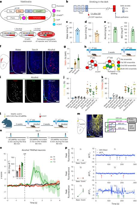
Alcohol consumption remains a significant global health challenge, directly and indirectly causing millions of deaths annually. Alcohol abuse causes dysregulated activity of the prefrontal cortex, yet effects on specific prefrontal circuits remain to be elucidated. Here, we identify a discrete GABAergic neuronal ensemble in the mouse medial orbitofrontal cortex (mOFC) that is selectively recruited in response to binge alcohol drinking and limits further drinking behavior. Optogenetic silencing of this population, or its ablation, results in uncontrolled binge alcohol consumption. This neuronal ensemble is specific to alcohol and is not recruited by other rewarding substances. Neurons in this ensemble project widely throughout the brain, but projections specifically to the mediodorsal thalamus regulate binge alcohol drinking. Together, these results identify a brain circuit in the mOFC that serves to protect against binge drinking by reducing alcohol intake, which may offer avenues for the development of mOFC neuronal ensemble-targeted interventions. This study demonstrates that high alcohol concentrations during binge drinking activate a small GABAergic neuronal ensemble in the medial orbitofrontal cortex, which subsequently reduces further alcohol consumption. This effect is mediated by the ensemble’s projections to the mediodorsal thalamus.

Abstract Image

Abstract Image

小鼠内侧眶额叶皮质抑制神经元集合对酗酒的抑制
酒精消费仍然是一个重大的全球健康挑战,每年直接和间接造成数百万人死亡。酒精滥用导致前额叶皮层活动失调,但对特定前额叶回路的影响仍有待阐明。本研究中,我们在小鼠内侧眶额叶皮层(mOFC)中发现了一个离散的gaba能神经元集合,该神经元群选择性地参与了对酗酒的反应,并限制了进一步的饮酒行为。该人群的光遗传沉默或消融导致不受控制的酗酒。这种神经元集合是酒精所特有的,而不是其他有益物质所招募的。这个集合中的神经元广泛分布在整个大脑中,但专门针对丘脑中背侧的突起调节酗酒。总之,这些结果确定了mOFC中的一个脑回路,该回路通过减少酒精摄入量来防止酗酒,这可能为开发mOFC神经元集合干预措施提供了途径。
本文章由计算机程序翻译,如有差异,请以英文原文为准。
求助全文
约1分钟内获得全文 求助全文
来源期刊
Nature neuroscience
Nature neuroscience 医学-神经科学
CiteScore
38.60
自引率
1.20%
发文量
212
审稿时长
1 months
期刊介绍: Nature Neuroscience, a multidisciplinary journal, publishes papers of the utmost quality and significance across all realms of neuroscience. The editors welcome contributions spanning molecular, cellular, systems, and cognitive neuroscience, along with psychophysics, computational modeling, and nervous system disorders. While no area is off-limits, studies offering fundamental insights into nervous system function receive priority. The journal offers high visibility to both readers and authors, fostering interdisciplinary communication and accessibility to a broad audience. It maintains high standards of copy editing and production, rigorous peer review, rapid publication, and operates independently from academic societies and other vested interests. In addition to primary research, Nature Neuroscience features news and views, reviews, editorials, commentaries, perspectives, book reviews, and correspondence, aiming to serve as the voice of the global neuroscience community.
×
引用
GB/T 7714-2015
复制
MLA
复制
APA
复制
导出至
BibTeX EndNote RefMan NoteFirst NoteExpress
×
提示
您的信息不完整,为了账户安全,请先补充。
现在去补充
×
提示
您因"违规操作"
具体请查看互助需知
我知道了
×
提示
确定
请完成安全验证×
copy
已复制链接
快去分享给好友吧!
我知道了
右上角分享
点击右上角分享
0
联系我们:info@booksci.cn Book学术提供免费学术资源搜索服务,方便国内外学者检索中英文文献。致力于提供最便捷和优质的服务体验。 Copyright © 2023 布克学术 All rights reserved.
京ICP备2023020795号-1
ghs 京公网安备 11010802042870号
Book学术文献互助
Book学术文献互助群
群 号:604180095
Book学术官方微信