Assessment of Stem Cell Viability through Visual Analysis Coupled with Teachable Machine.

IF 2.4 4区 医学 Q3 CELL & TISSUE ENGINEERING
International journal of stem cells Pub Date : 2025-08-30 Epub Date: 2025-06-09 DOI:10.15283/ijsc24105
Chanhyung Kim, Jisu Son, Dinesh Chaudhary, Yeon-Kyun Park, Ji Hyeon Cho, Dongryeol Ryu, Jee-Heon Jeong, Jonghee Youn
{"title":"Assessment of Stem Cell Viability through Visual Analysis Coupled with Teachable Machine.","authors":"Chanhyung Kim, Jisu Son, Dinesh Chaudhary, Yeon-Kyun Park, Ji Hyeon Cho, Dongryeol Ryu, Jee-Heon Jeong, Jonghee Youn","doi":"10.15283/ijsc24105","DOIUrl":null,"url":null,"abstract":"<p><p>Cell viability is an indispensable aspect of cells in the field of drug discovery, cell biology, and biomedical research to assess the physiological conditions of cells such as healthiness, functionality, survivability, etc. Recently, there have been several methods for determining the cell viability through either cell staining with trypan blue and acridine orange, propidium iodide, calcein-AM, etc., or colorimetric assays such as cell counting kit-8 assay. However, these methods have some limitations like time-consuming, expensive, unstable, individual variability, etc. Even present artificial intelligence software such as QuPath, ImageJ, etc., can only determine the cell viability after cell staining. Therefore, we attempted to determine whether cells are alive or not depending on the visual characteristics of an individual cell using Teachable Machine, a web-based artificial intelligence tool provided by Google. Labeling work to assign correct answers to learning data consumes a lot of time and human costs because it is usually done manually. To solve this problem, labeling was automated by recognizing and extracting only individual cells from the image using the contour function to increase time efficiency. In addition, many datasets were created to evaluate and compare the performances of models. Based on the results, the model that showed the best performance showed an accuracy of more than 80%. In conclusion, this model could minimize analysis time, expenses, individual variability, etc., enhancing the efficacy and reproducibility of biological experiments in the fields of drug discovery, drug development, and biological research.</p>","PeriodicalId":14392,"journal":{"name":"International journal of stem cells","volume":" ","pages":"311-319"},"PeriodicalIF":2.4000,"publicationDate":"2025-08-30","publicationTypes":"Journal Article","fieldsOfStudy":null,"isOpenAccess":false,"openAccessPdf":"https://www.ncbi.nlm.nih.gov/pmc/articles/PMC12394080/pdf/","citationCount":"0","resultStr":null,"platform":"Semanticscholar","paperid":null,"PeriodicalName":"International journal of stem cells","FirstCategoryId":"3","ListUrlMain":"https://doi.org/10.15283/ijsc24105","RegionNum":4,"RegionCategory":"医学","ArticlePicture":[],"TitleCN":null,"AbstractTextCN":null,"PMCID":null,"EPubDate":"2025/6/9 0:00:00","PubModel":"Epub","JCR":"Q3","JCRName":"CELL & TISSUE ENGINEERING","Score":null,"Total":0}
引用次数: 0

Abstract

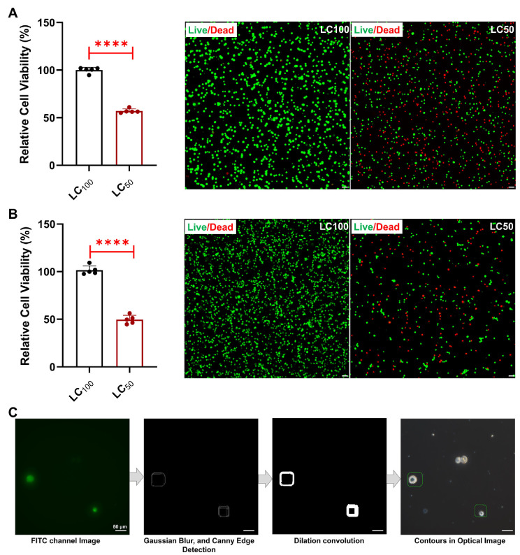
Cell viability is an indispensable aspect of cells in the field of drug discovery, cell biology, and biomedical research to assess the physiological conditions of cells such as healthiness, functionality, survivability, etc. Recently, there have been several methods for determining the cell viability through either cell staining with trypan blue and acridine orange, propidium iodide, calcein-AM, etc., or colorimetric assays such as cell counting kit-8 assay. However, these methods have some limitations like time-consuming, expensive, unstable, individual variability, etc. Even present artificial intelligence software such as QuPath, ImageJ, etc., can only determine the cell viability after cell staining. Therefore, we attempted to determine whether cells are alive or not depending on the visual characteristics of an individual cell using Teachable Machine, a web-based artificial intelligence tool provided by Google. Labeling work to assign correct answers to learning data consumes a lot of time and human costs because it is usually done manually. To solve this problem, labeling was automated by recognizing and extracting only individual cells from the image using the contour function to increase time efficiency. In addition, many datasets were created to evaluate and compare the performances of models. Based on the results, the model that showed the best performance showed an accuracy of more than 80%. In conclusion, this model could minimize analysis time, expenses, individual variability, etc., enhancing the efficacy and reproducibility of biological experiments in the fields of drug discovery, drug development, and biological research.

Abstract Image

Abstract Image

Abstract Image

通过可视化分析结合可教机器评估干细胞活力。
细胞活力是药物发现、细胞生物学和生物医学研究领域中细胞不可缺少的一个方面,用于评估细胞的健康、功能、生存能力等生理状况。近年来,通过台盼蓝和吖啶橙、碘化丙啶、钙黄素- am等细胞染色或细胞计数试剂盒-8等比色法测定细胞活力的方法有多种。然而,这些方法存在耗时、昂贵、不稳定、个体可变性等局限性。即使是目前的人工智能软件如QuPath、ImageJ等,也只能在细胞染色后才能确定细胞活力。因此,我们试图根据单个细胞的视觉特征,使用谷歌提供的基于网络的人工智能工具Teachable Machine来确定细胞是否活着。为学习数据分配正确答案的标记工作消耗大量时间和人力成本,因为它通常是手动完成的。为了解决这一问题,使用轮廓函数自动识别和提取图像中的单个细胞,以提高时间效率。此外,还创建了许多数据集来评估和比较模型的性能。结果表明,表现最佳的模型准确率在80%以上。综上所述,该模型可以最大限度地减少分析时间、费用、个体可变性等,提高药物发现、药物开发和生物学研究领域生物实验的有效性和可重复性。
本文章由计算机程序翻译,如有差异,请以英文原文为准。
求助全文
约1分钟内获得全文 求助全文
来源期刊
International journal of stem cells
International journal of stem cells Biochemistry, Genetics and Molecular Biology-Cell Biology
CiteScore
5.10
自引率
4.30%
发文量
38
期刊介绍: International Journal of Stem Cells (Int J Stem Cells), a peer-reviewed open access journal, principally aims to provide a forum for investigators in the field of stem cell biology to present their research findings and share their visions and opinions. Int J Stem Cells covers all aspects of stem cell biology including basic, clinical and translational research on genetics, biochemistry, and physiology of various types of stem cells including embryonic, adult and induced stem cells. Reports on epigenetics, genomics, proteomics, metabolomics of stem cells are welcome as well. Int J Stem Cells also publishes review articles, technical reports and treatise on ethical issues.
×
引用
GB/T 7714-2015
复制
MLA
复制
APA
复制
导出至
BibTeX EndNote RefMan NoteFirst NoteExpress
×
提示
您的信息不完整,为了账户安全,请先补充。
现在去补充
×
提示
您因"违规操作"
具体请查看互助需知
我知道了
×
提示
确定
请完成安全验证×
copy
已复制链接
快去分享给好友吧!
我知道了
右上角分享
点击右上角分享
0
联系我们:info@booksci.cn Book学术提供免费学术资源搜索服务,方便国内外学者检索中英文文献。致力于提供最便捷和优质的服务体验。 Copyright © 2023 布克学术 All rights reserved.
京ICP备2023020795号-1
ghs 京公网安备 11010802042870号
Book学术文献互助
Book学术文献互助群
群 号:604180095
Book学术官方微信