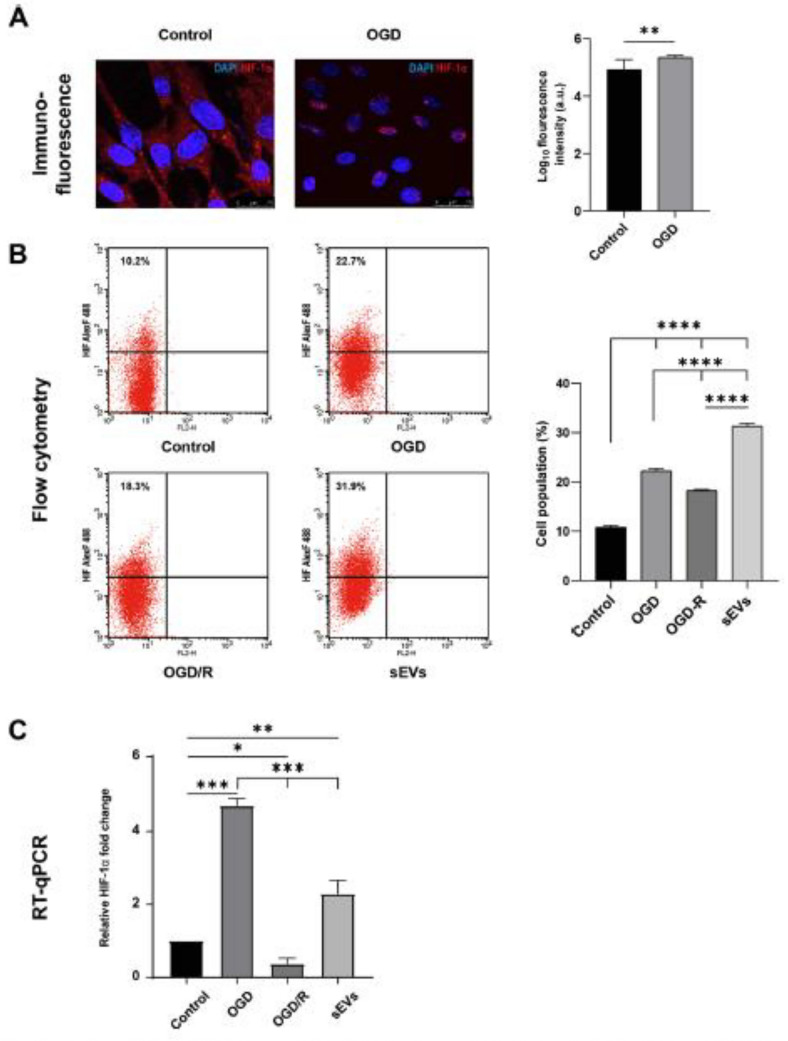
Correction: Small extracellular vesicles enhance the survival of Sca-1+ cardiac stem cells against ROS-induced ischemic-reoxygenation injury in vitro.

IF 4.6 2区 生物学 Q1 BIOLOGY
Radwa A Mehanna, Hagar Elkafrawy, Marwa M Essawy, Samar S Ibrahim, Ashraf K Awaad, Nehal A Khalil, Marwa A Kholief, Abeer Sallam, Heba A Hamed, Mona A Barkat, Mohamed F ElKady, Eman H Thabet
{"title":"Correction: Small extracellular vesicles enhance the survival of Sca-1+ cardiac stem cells against ROS-induced ischemic-reoxygenation injury in vitro.","authors":"Radwa A Mehanna, Hagar Elkafrawy, Marwa M Essawy, Samar S Ibrahim, Ashraf K Awaad, Nehal A Khalil, Marwa A Kholief, Abeer Sallam, Heba A Hamed, Mona A Barkat, Mohamed F ElKady, Eman H Thabet","doi":"10.1186/s40659-025-00611-8","DOIUrl":null,"url":null,"abstract":"","PeriodicalId":9084,"journal":{"name":"Biological Research","volume":"58 1","pages":"31"},"PeriodicalIF":4.6000,"publicationDate":"2025-05-29","publicationTypes":"Journal Article","fieldsOfStudy":null,"isOpenAccess":false,"openAccessPdf":"https://www.ncbi.nlm.nih.gov/pmc/articles/PMC12121023/pdf/","citationCount":"0","resultStr":null,"platform":"Semanticscholar","paperid":null,"PeriodicalName":"Biological Research","FirstCategoryId":"99","ListUrlMain":"https://doi.org/10.1186/s40659-025-00611-8","RegionNum":2,"RegionCategory":"生物学","ArticlePicture":[],"TitleCN":null,"AbstractTextCN":null,"PMCID":null,"EPubDate":"","PubModel":"","JCR":"Q1","JCRName":"BIOLOGY","Score":null,"Total":0}
引用次数: 0

Abstract Image

Abstract Image

更正:细胞外小泡可提高Sca-1+心脏干细胞体外抗ros诱导的缺血-再氧化损伤的存活率。
本文章由计算机程序翻译,如有差异,请以英文原文为准。
求助全文
约1分钟内获得全文 求助全文
来源期刊
Biological Research
Biological Research 生物-生物学
CiteScore
10.10
自引率
0.00%
发文量
33
审稿时长
>12 weeks
期刊介绍: Biological Research is an open access, peer-reviewed journal that encompasses diverse fields of experimental biology, such as biochemistry, bioinformatics, biotechnology, cell biology, cancer, chemical biology, developmental biology, evolutionary biology, genetics, genomics, immunology, marine biology, microbiology, molecular biology, neuroscience, plant biology, physiology, stem cell research, structural biology and systems biology.
×
引用
GB/T 7714-2015
复制
MLA
复制
APA
复制
导出至
BibTeX EndNote RefMan NoteFirst NoteExpress
×
提示
您的信息不完整,为了账户安全,请先补充。
现在去补充
×
提示
您因"违规操作"
具体请查看互助需知
我知道了
×
提示
确定
请完成安全验证×
copy
已复制链接
快去分享给好友吧!
我知道了
右上角分享
点击右上角分享
0
联系我们:info@booksci.cn Book学术提供免费学术资源搜索服务,方便国内外学者检索中英文文献。致力于提供最便捷和优质的服务体验。 Copyright © 2023 布克学术 All rights reserved.
京ICP备2023020795号-1
ghs 京公网安备 11010802042870号
Book学术文献互助
Book学术文献互助群
群 号:604180095
Book学术官方微信