CD44 and SLC1A2 are commonly regulated but do not form a fusion transcript in ER+ breast cancer.

IF 3.7 2区 生物学 Q3 CELL BIOLOGY
Molecular and Cellular Biochemistry Pub Date : 2025-09-01 Epub Date: 2025-05-23 DOI:10.1007/s11010-025-05308-w
Francesca Bonechi, Marina Bacci, Nicla Lorito, Alfredo Smiriglia, Edoardo Pagliantini, Matteo Benelli, Icro Meattini, Andrea Morandi
{"title":"CD44 and SLC1A2 are commonly regulated but do not form a fusion transcript in ER+ breast cancer.","authors":"Francesca Bonechi, Marina Bacci, Nicla Lorito, Alfredo Smiriglia, Edoardo Pagliantini, Matteo Benelli, Icro Meattini, Andrea Morandi","doi":"10.1007/s11010-025-05308-w","DOIUrl":null,"url":null,"abstract":"<p><p>Endocrine therapy (ET) is essential for managing ER+ HER2- breast cancer; however, resistance remains a significant clinical challenge. This study investigated whether CD44-SLC1A2 gene fusions, reported in gastrointestinal malignancies, contribute to ET resistance mechanisms in breast cancer. Although no CD44-SLC1A2 fusions were detected, high expression of CD44 and SLC1A2 was associated with poor survival outcomes and identified a therapy-resistant subpopulation sustained by aspartate and glutamate metabolism, highlighting potential metabolic vulnerabilities for future therapeutic intervention.</p>","PeriodicalId":18724,"journal":{"name":"Molecular and Cellular Biochemistry","volume":" ","pages":"5173-5179"},"PeriodicalIF":3.7000,"publicationDate":"2025-09-01","publicationTypes":"Journal Article","fieldsOfStudy":null,"isOpenAccess":false,"openAccessPdf":"https://www.ncbi.nlm.nih.gov/pmc/articles/PMC12476316/pdf/","citationCount":"0","resultStr":null,"platform":"Semanticscholar","paperid":null,"PeriodicalName":"Molecular and Cellular Biochemistry","FirstCategoryId":"99","ListUrlMain":"https://doi.org/10.1007/s11010-025-05308-w","RegionNum":2,"RegionCategory":"生物学","ArticlePicture":[],"TitleCN":null,"AbstractTextCN":null,"PMCID":null,"EPubDate":"2025/5/23 0:00:00","PubModel":"Epub","JCR":"Q3","JCRName":"CELL BIOLOGY","Score":null,"Total":0}
引用次数: 0

Abstract

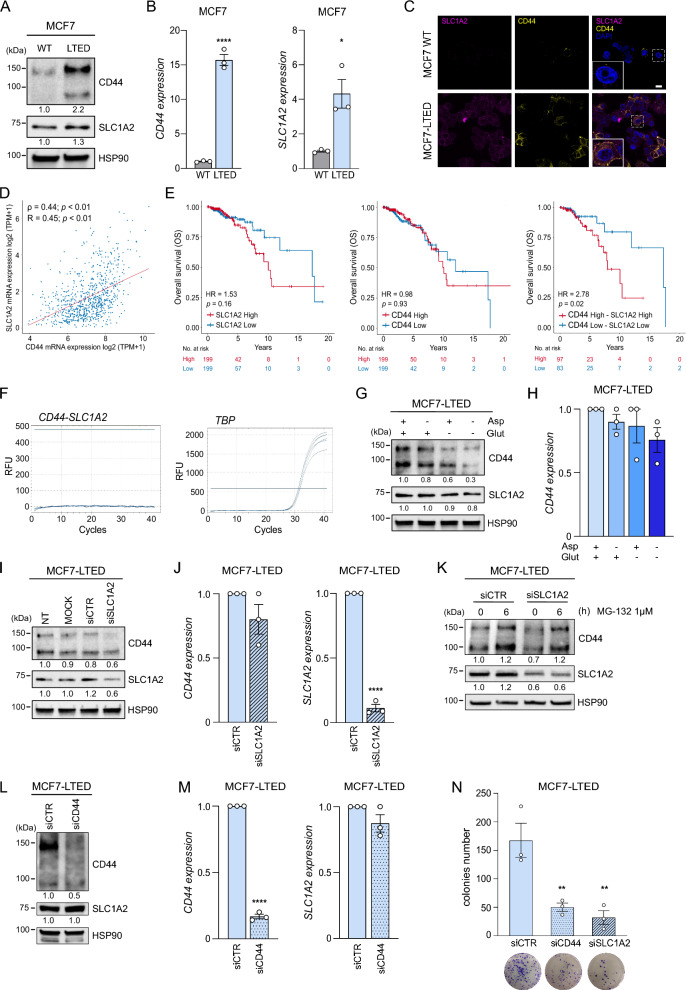
Endocrine therapy (ET) is essential for managing ER+ HER2- breast cancer; however, resistance remains a significant clinical challenge. This study investigated whether CD44-SLC1A2 gene fusions, reported in gastrointestinal malignancies, contribute to ET resistance mechanisms in breast cancer. Although no CD44-SLC1A2 fusions were detected, high expression of CD44 and SLC1A2 was associated with poor survival outcomes and identified a therapy-resistant subpopulation sustained by aspartate and glutamate metabolism, highlighting potential metabolic vulnerabilities for future therapeutic intervention.

Abstract Image

CD44和SLC1A2通常受到调节,但在ER+乳腺癌中不形成融合转录物。
内分泌治疗(ET)对于治疗ER+ HER2-乳腺癌至关重要;然而,耐药性仍然是一个重大的临床挑战。本研究调查了CD44-SLC1A2基因融合在胃肠道恶性肿瘤中是否有助于乳腺癌的ET耐药机制。虽然没有检测到CD44-SLC1A2融合体,但CD44和SLC1A2的高表达与较差的生存结果相关,并确定了一个由天冬氨酸和谷氨酸代谢维持的治疗耐药亚群,突出了未来治疗干预的潜在代谢脆弱性。
本文章由计算机程序翻译,如有差异,请以英文原文为准。
求助全文
约1分钟内获得全文 求助全文
来源期刊
Molecular and Cellular Biochemistry
Molecular and Cellular Biochemistry 生物-细胞生物学
CiteScore
8.30
自引率
2.30%
发文量
293
审稿时长
1.7 months
期刊介绍: Molecular and Cellular Biochemistry: An International Journal for Chemical Biology in Health and Disease publishes original research papers and short communications in all areas of the biochemical sciences, emphasizing novel findings relevant to the biochemical basis of cellular function and disease processes, as well as the mechanics of action of hormones and chemical agents. Coverage includes membrane transport, receptor mechanism, immune response, secretory processes, and cytoskeletal function, as well as biochemical structure-function relationships in the cell. In addition to the reports of original research, the journal publishes state of the art reviews. Specific subjects covered by Molecular and Cellular Biochemistry include cellular metabolism, cellular pathophysiology, enzymology, ion transport, lipid biochemistry, membrane biochemistry, molecular biology, nuclear structure and function, and protein chemistry.
×
引用
GB/T 7714-2015
复制
MLA
复制
APA
复制
导出至
BibTeX EndNote RefMan NoteFirst NoteExpress
×
提示
您的信息不完整,为了账户安全,请先补充。
现在去补充
×
提示
您因"违规操作"
具体请查看互助需知
我知道了
×
提示
确定
请完成安全验证×
copy
已复制链接
快去分享给好友吧!
我知道了
右上角分享
点击右上角分享
0
联系我们:info@booksci.cn Book学术提供免费学术资源搜索服务,方便国内外学者检索中英文文献。致力于提供最便捷和优质的服务体验。 Copyright © 2023 布克学术 All rights reserved.
京ICP备2023020795号-1
ghs 京公网安备 11010802042870号
Book学术文献互助
Book学术文献互助群
群 号:604180095
Book学术官方微信