Correction:  LKB1 suppression promotes cardiomyocyte regeneration via LKB1-AMPK-YAP axis.

0 MEDICINE, RESEARCH & EXPERIMENTAL
Shuang Qu, Qiao Liao, Cheng Yu, Yue Chen, Han Luo, Xuewei Xia, Duofen He, Zaicheng Xu, Pedro A Jose, Zhuxin Li, Wei Eric Wang, Qing Rex Lyu, Chunyu Zeng
{"title":"Correction:  LKB1 suppression promotes cardiomyocyte regeneration via LKB1-AMPK-YAP axis.","authors":"Shuang Qu, Qiao Liao, Cheng Yu, Yue Chen, Han Luo, Xuewei Xia, Duofen He, Zaicheng Xu, Pedro A Jose, Zhuxin Li, Wei Eric Wang, Qing Rex Lyu, Chunyu Zeng","doi":"10.17305/bb.2025.12567","DOIUrl":null,"url":null,"abstract":"<p><p>Corrected article: https://www.bjbms.org/ojs/index.php/bjbms/article/view/7225 In the published article [Qu S, et al. LKB1 suppression promotes cardiomyocyte regeneration via LKB1-AMPK-YAP axis. Bosn J Basic Med Sci. 2022; DOI: 10.17305/bjbms.2021.7225], an error was identified in Figure 4D1. Specifically, the immunofluorescence image originally belonging to the \"vector\" group was mistakenly used for the \"LKB1 OE\" group during figure preparation. This was an inadvertent error in image placement. The corrected version of Figure 4 is shown below. This correction does not affect the statistical analysis, interpretation, or the overall conclusions of the study.</p>","PeriodicalId":72398,"journal":{"name":"Biomolecules & biomedicine","volume":" ","pages":"1895"},"PeriodicalIF":0.0000,"publicationDate":"2025-07-31","publicationTypes":"Journal Article","fieldsOfStudy":null,"isOpenAccess":false,"openAccessPdf":"https://www.ncbi.nlm.nih.gov/pmc/articles/PMC12447750/pdf/","citationCount":"0","resultStr":null,"platform":"Semanticscholar","paperid":null,"PeriodicalName":"Biomolecules & biomedicine","FirstCategoryId":"1085","ListUrlMain":"https://doi.org/10.17305/bb.2025.12567","RegionNum":0,"RegionCategory":null,"ArticlePicture":[],"TitleCN":null,"AbstractTextCN":null,"PMCID":null,"EPubDate":"","PubModel":"","JCR":"0","JCRName":"MEDICINE, RESEARCH & EXPERIMENTAL","Score":null,"Total":0}
引用次数: 0

Abstract

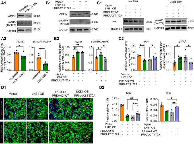
Corrected article: https://www.bjbms.org/ojs/index.php/bjbms/article/view/7225 In the published article [Qu S, et al. LKB1 suppression promotes cardiomyocyte regeneration via LKB1-AMPK-YAP axis. Bosn J Basic Med Sci. 2022; DOI: 10.17305/bjbms.2021.7225], an error was identified in Figure 4D1. Specifically, the immunofluorescence image originally belonging to the "vector" group was mistakenly used for the "LKB1 OE" group during figure preparation. This was an inadvertent error in image placement. The corrected version of Figure 4 is shown below. This correction does not affect the statistical analysis, interpretation, or the overall conclusions of the study.

Abstract Image

更正:LKB1抑制通过LKB1- ampk - yap轴促进心肌细胞再生。
更正文章:https://www.bjbms.org/ojs/index.php/bjbms/article/view/7225在已发表的文章中[Qu S, et al.]LKB1抑制通过LKB1- ampk - yap轴促进心肌细胞再生。中华基础医学杂志;2022;DOI: 10.17305/bjbms.2021.7225],在图4D1中发现了一个错误。具体来说,原本属于“载体”组的免疫荧光图像在图制备过程中被错误地用于“LKB1 OE”组。这是图像放置的一个无意的错误。图4的更正版本如下所示。此修正不影响统计分析、解释或研究的总体结论。
本文章由计算机程序翻译,如有差异,请以英文原文为准。
求助全文
约1分钟内获得全文 求助全文
来源期刊
CiteScore
1.10
自引率
0.00%
发文量
0
×
引用
GB/T 7714-2015
复制
MLA
复制
APA
复制
导出至
BibTeX EndNote RefMan NoteFirst NoteExpress
×
提示
您的信息不完整,为了账户安全,请先补充。
现在去补充
×
提示
您因"违规操作"
具体请查看互助需知
我知道了
×
提示
确定
请完成安全验证×
copy
已复制链接
快去分享给好友吧!
我知道了
右上角分享
点击右上角分享
0
联系我们:info@booksci.cn Book学术提供免费学术资源搜索服务,方便国内外学者检索中英文文献。致力于提供最便捷和优质的服务体验。 Copyright © 2023 布克学术 All rights reserved.
京ICP备2023020795号-1
ghs 京公网安备 11010802042870号
Book学术文献互助
Book学术文献互助群
群 号:604180095
Book学术官方微信