A Qualitative Study Examining the Unintended Consequences from Implementing a Case Management Team to Reduce Avoidable Hospital Readmission in Singapore.

IF 2.5 Q2 HEALTH CARE SCIENCES & SERVICES
Health Services Insights Pub Date : 2025-05-01 eCollection Date: 2025-01-01 DOI:10.1177/11786329251337533
Shilpa Surendran, Stephen So, Toon Wei Lim, David Bruce Matchar
{"title":"A Qualitative Study Examining the Unintended Consequences from Implementing a Case Management Team to Reduce Avoidable Hospital Readmission in Singapore.","authors":"Shilpa Surendran, Stephen So, Toon Wei Lim, David Bruce Matchar","doi":"10.1177/11786329251337533","DOIUrl":null,"url":null,"abstract":"<p><strong>Background: </strong>Countries are implementing interventions to reduce avoidable hospital readmissions. However, evaluating such interventions are potentially complex. These interventions can cause unintended consequences, and they are among the most common causes of the intervention's failure. The objective of this study was to identify the unintended consequences from implementing a pilot case management team to reduce avoidable hospital readmissions at a tertiary hospital in Singapore.</p><p><strong>Methods: </strong>We conducted five in-depth semi-structured interviews with stakeholders who were involved in the planning, development, and implementation of the intervention in addition to analysing 12 intervention documents. Deductive thematic analysis using Rogers' diffusion of innovation theory was conducted.</p><p><strong>Results: </strong>Data analysis generated seven subthemes: ineffective targeting of patient population, fund constraints, lack of patient ownership, limited post discharge follow up, comprehensive care approaches, role overlap and patient confusion. The absence of a readmission risk assessment tool resulted in care plan needs assessments being conducted for all admitted patients, rather than targeting those who would benefit most. This broad approach overwhelmed care coordination efforts. The initial plan to form a specialised intervention team responsible for care plan needs assessments could not be fully established due to funding constraints. As a result, the intervention team functioned more as a consulting service, providing recommendations to the primary team, which retained decision-making authority. Overlapping roles with existing case managers caused patient confusion, prompting the intervention team to step back and support care plan needs assessment remotely.</p><p><strong>Conclusion: </strong>Overall, results suggest that intervention team recognised a problem and participated in the intervention. This became the foundation for implementing change. However, the unintended consequences undermined the intervention from achieving its objectives and as a result the intervention was stopped. Decision-makers should pay attention to these unintended consequences to inform effective implementation and refine future interventions.</p>","PeriodicalId":12876,"journal":{"name":"Health Services Insights","volume":"18 ","pages":"11786329251337533"},"PeriodicalIF":2.5000,"publicationDate":"2025-05-01","publicationTypes":"Journal Article","fieldsOfStudy":null,"isOpenAccess":false,"openAccessPdf":"https://www.ncbi.nlm.nih.gov/pmc/articles/PMC12049621/pdf/","citationCount":"0","resultStr":null,"platform":"Semanticscholar","paperid":null,"PeriodicalName":"Health Services Insights","FirstCategoryId":"1085","ListUrlMain":"https://doi.org/10.1177/11786329251337533","RegionNum":0,"RegionCategory":null,"ArticlePicture":[],"TitleCN":null,"AbstractTextCN":null,"PMCID":null,"EPubDate":"2025/1/1 0:00:00","PubModel":"eCollection","JCR":"Q2","JCRName":"HEALTH CARE SCIENCES & SERVICES","Score":null,"Total":0}
引用次数: 0

Abstract

Background: Countries are implementing interventions to reduce avoidable hospital readmissions. However, evaluating such interventions are potentially complex. These interventions can cause unintended consequences, and they are among the most common causes of the intervention's failure. The objective of this study was to identify the unintended consequences from implementing a pilot case management team to reduce avoidable hospital readmissions at a tertiary hospital in Singapore.

Methods: We conducted five in-depth semi-structured interviews with stakeholders who were involved in the planning, development, and implementation of the intervention in addition to analysing 12 intervention documents. Deductive thematic analysis using Rogers' diffusion of innovation theory was conducted.

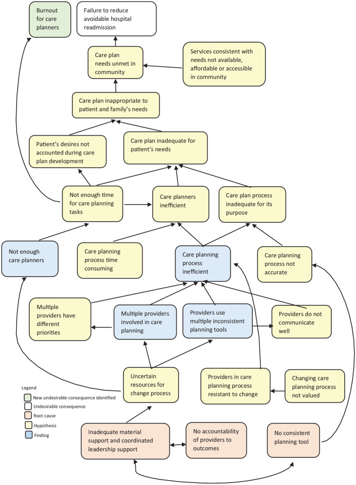
Results: Data analysis generated seven subthemes: ineffective targeting of patient population, fund constraints, lack of patient ownership, limited post discharge follow up, comprehensive care approaches, role overlap and patient confusion. The absence of a readmission risk assessment tool resulted in care plan needs assessments being conducted for all admitted patients, rather than targeting those who would benefit most. This broad approach overwhelmed care coordination efforts. The initial plan to form a specialised intervention team responsible for care plan needs assessments could not be fully established due to funding constraints. As a result, the intervention team functioned more as a consulting service, providing recommendations to the primary team, which retained decision-making authority. Overlapping roles with existing case managers caused patient confusion, prompting the intervention team to step back and support care plan needs assessment remotely.

Conclusion: Overall, results suggest that intervention team recognised a problem and participated in the intervention. This became the foundation for implementing change. However, the unintended consequences undermined the intervention from achieving its objectives and as a result the intervention was stopped. Decision-makers should pay attention to these unintended consequences to inform effective implementation and refine future interventions.

Abstract Image

Abstract Image

Abstract Image

一项定性研究检查了在新加坡实施病例管理小组以减少可避免的医院再入院的意外后果。
背景:各国正在实施干预措施,以减少可避免的再入院率。然而,评估这些干预措施可能是复杂的。这些干预可能导致意想不到的后果,它们是干预失败的最常见原因之一。本研究的目的是确定在新加坡的一家三级医院实施试点病例管理小组以减少可避免的医院再入院的意外后果。方法:除了分析12份干预文件外,我们还对参与干预计划、发展和实施的利益相关者进行了五次深入的半结构化访谈。运用罗杰斯的创新扩散理论进行演绎主题分析。结果:数据分析产生了七个子主题:无效的患者人群目标、资金约束、缺乏患者所有权、有限的出院后随访、综合护理方法、角色重叠和患者困惑。由于缺乏再入院风险评估工具,导致对所有入院患者进行护理计划需求评估,而不是针对那些最受益的患者。这种宽泛的做法使护理协调工作不堪重负。由于资金限制,组建一个专门干预小组负责护理计划需求评估的最初计划未能完全落实。因此,干预小组更多地发挥咨询服务的作用,向保留决策权的主要小组提供建议。与现有病例管理人员重叠的角色造成了患者的困惑,促使干预团队退后一步,远程支持护理计划需求评估。结论:总体而言,结果表明干预团队认识到问题并参与了干预。这成为实现变更的基础。然而,意想不到的后果使干预无法实现其目标,因此干预停止了。决策者应注意这些意想不到的后果,以便为有效实施和改进未来的干预措施提供信息。
本文章由计算机程序翻译,如有差异,请以英文原文为准。
求助全文
约1分钟内获得全文 求助全文
来源期刊
Health Services Insights
Health Services Insights HEALTH CARE SCIENCES & SERVICES-
CiteScore
3.60
自引率
0.00%
发文量
47
审稿时长
8 weeks
×
引用
GB/T 7714-2015
复制
MLA
复制
APA
复制
导出至
BibTeX EndNote RefMan NoteFirst NoteExpress
×
提示
您的信息不完整,为了账户安全,请先补充。
现在去补充
×
提示
您因"违规操作"
具体请查看互助需知
我知道了
×
提示
确定
请完成安全验证×
copy
已复制链接
快去分享给好友吧!
我知道了
右上角分享
点击右上角分享
0
联系我们:info@booksci.cn Book学术提供免费学术资源搜索服务,方便国内外学者检索中英文文献。致力于提供最便捷和优质的服务体验。 Copyright © 2023 布克学术 All rights reserved.
京ICP备2023020795号-1
ghs 京公网安备 11010802042870号
Book学术文献互助
Book学术文献互助群
群 号:604180095
Book学术官方微信