Phylogenetic clustering of microbial communities as a biomarker for chemical pollution.

IF 3.2 3区 生物学 Q2 MICROBIOLOGY
Thomas P Smith, Rachel Hope, Thomas Bell
{"title":"Phylogenetic clustering of microbial communities as a biomarker for chemical pollution.","authors":"Thomas P Smith, Rachel Hope, Thomas Bell","doi":"10.1093/femsec/fiaf047","DOIUrl":null,"url":null,"abstract":"<p><p>Microbial communities play a critical role in ecosystem functioning and offer promising potential as bioindicators of chemical pollution in aquatic environments. Here we examine the responses of both bacterial isolates and microbial communities to a range of pollutants, focusing on the phylogenetic predictability of their responses. We tested the growth inhibition of environmental bacterial isolates by 168 agricultural pollutants recently shown to have off-purpose antimicrobial activity in human gut bacteria. We also tested the growth responses of whole microbial communities to the same chemical pollutants and quantified changes in the composition of select communities, to link compositional changes to functioning. We found that bacterial isolates exhibited a strong phylogenetic signal in their growth responses, with closely related taxa responding similarly to chemical stress. In microbial communities, pollutants that significantly impacted isolates also reduced community diversity and growth, causing shifts in community structure toward increased phylogenetic clustering, suggesting environmental filtering. The mean phylogenetic distance effectively captured these shifts, indicating its potential as a simple metric for monitoring pollution. Our findings highlight the predictability of microbial responses to pollution and suggest that microbial-based bioindicators, coupled with rapid sequencing technologies, could transform environmental monitoring.</p>","PeriodicalId":12312,"journal":{"name":"FEMS microbiology ecology","volume":"101 5","pages":""},"PeriodicalIF":3.2000,"publicationDate":"2025-04-14","publicationTypes":"Journal Article","fieldsOfStudy":null,"isOpenAccess":false,"openAccessPdf":"https://www.ncbi.nlm.nih.gov/pmc/articles/PMC12067926/pdf/","citationCount":"0","resultStr":null,"platform":"Semanticscholar","paperid":null,"PeriodicalName":"FEMS microbiology ecology","FirstCategoryId":"99","ListUrlMain":"https://doi.org/10.1093/femsec/fiaf047","RegionNum":3,"RegionCategory":"生物学","ArticlePicture":[],"TitleCN":null,"AbstractTextCN":null,"PMCID":null,"EPubDate":"","PubModel":"","JCR":"Q2","JCRName":"MICROBIOLOGY","Score":null,"Total":0}
引用次数: 0

Abstract

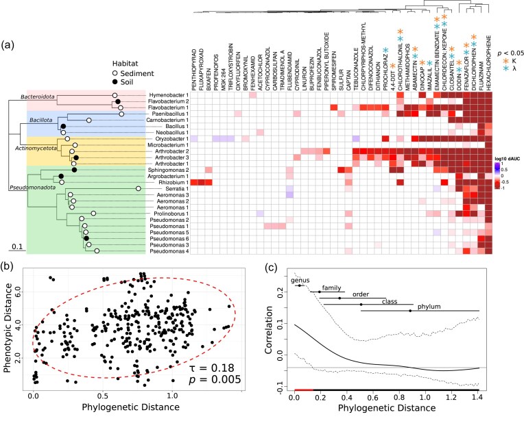
Microbial communities play a critical role in ecosystem functioning and offer promising potential as bioindicators of chemical pollution in aquatic environments. Here we examine the responses of both bacterial isolates and microbial communities to a range of pollutants, focusing on the phylogenetic predictability of their responses. We tested the growth inhibition of environmental bacterial isolates by 168 agricultural pollutants recently shown to have off-purpose antimicrobial activity in human gut bacteria. We also tested the growth responses of whole microbial communities to the same chemical pollutants and quantified changes in the composition of select communities, to link compositional changes to functioning. We found that bacterial isolates exhibited a strong phylogenetic signal in their growth responses, with closely related taxa responding similarly to chemical stress. In microbial communities, pollutants that significantly impacted isolates also reduced community diversity and growth, causing shifts in community structure toward increased phylogenetic clustering, suggesting environmental filtering. The mean phylogenetic distance effectively captured these shifts, indicating its potential as a simple metric for monitoring pollution. Our findings highlight the predictability of microbial responses to pollution and suggest that microbial-based bioindicators, coupled with rapid sequencing technologies, could transform environmental monitoring.

Abstract Image

Abstract Image

Abstract Image

微生物群落的系统发育聚类作为化学污染的生物标志物。
微生物群落在生态系统功能中起着至关重要的作用,在水生环境中作为化学污染的生物指标具有很大的潜力。在这里,我们研究了细菌分离株和微生物群落对一系列污染物的反应,重点是它们的反应的系统发育可预测性。我们测试了168种农业污染物对环境细菌分离物的生长抑制作用,这些污染物最近显示对人类肠道细菌具有非目的抗菌活性。我们还测试了整个微生物群落对相同化学污染物的生长响应,并量化了选择群落的组成变化,以将组成变化与功能联系起来。我们发现分离的细菌在其生长反应中表现出强烈的系统发育信号,其密切相关的分类群对化学胁迫的反应相似。在微生物群落中,显著影响分离物的污染物也降低了群落的多样性和生长,导致群落结构向系统发育聚类增加的方向转变,表明环境过滤。平均系统发育距离有效地捕获了这些变化,表明其作为监测污染的简单指标的潜力。我们的研究结果强调了微生物对污染反应的可预测性,并表明基于微生物的生物指标与快速测序技术相结合,可以改变环境监测。
本文章由计算机程序翻译,如有差异,请以英文原文为准。
求助全文
约1分钟内获得全文 求助全文
来源期刊
FEMS microbiology ecology
FEMS microbiology ecology 生物-微生物学
CiteScore
7.50
自引率
2.40%
发文量
132
审稿时长
3 months
期刊介绍: FEMS Microbiology Ecology aims to ensure efficient publication of high-quality papers that are original and provide a significant contribution to the understanding of microbial ecology. The journal contains Research Articles and MiniReviews on fundamental aspects of the ecology of microorganisms in natural soil, aquatic and atmospheric habitats, including extreme environments, and in artificial or managed environments. Research papers on pure cultures and in the areas of plant pathology and medical, food or veterinary microbiology will be published where they provide valuable generic information on microbial ecology. Papers can deal with culturable and non-culturable forms of any type of microorganism: bacteria, archaea, filamentous fungi, yeasts, protozoa, cyanobacteria, algae or viruses. In addition, the journal will publish Perspectives, Current Opinion and Controversy Articles, Commentaries and Letters to the Editor on topical issues in microbial ecology. - Application of ecological theory to microbial ecology - Interactions and signalling between microorganisms and with plants and animals - Interactions between microorganisms and their physicochemical enviornment - Microbial aspects of biogeochemical cycles and processes - Microbial community ecology - Phylogenetic and functional diversity of microbial communities - Evolutionary biology of microorganisms
×
引用
GB/T 7714-2015
复制
MLA
复制
APA
复制
导出至
BibTeX EndNote RefMan NoteFirst NoteExpress
×
提示
您的信息不完整,为了账户安全,请先补充。
现在去补充
×
提示
您因"违规操作"
具体请查看互助需知
我知道了
×
提示
确定
请完成安全验证×
copy
已复制链接
快去分享给好友吧!
我知道了
右上角分享
点击右上角分享
0
联系我们:info@booksci.cn Book学术提供免费学术资源搜索服务,方便国内外学者检索中英文文献。致力于提供最便捷和优质的服务体验。 Copyright © 2023 布克学术 All rights reserved.
京ICP备2023020795号-1
ghs 京公网安备 11010802042870号
Book学术文献互助
Book学术文献互助群
群 号:604180095
Book学术官方微信