A vasculature-resident innate lymphoid cell population in mouse lungs

IF 15.7 1区 综合性期刊 Q1 MULTIDISCIPLINARY SCIENCES
Simon Shirley, Hiroshi Ichise, Vincenzo Di Natale, Jiacheng Jin, Christine Wu, Raymond Zou, Wanwei Zhang, Yinshan Fang, Yingyu Zhang, Miao Chen, Sophia Peng, Uttiya Basu, Jianwen Que, Yuefeng Huang
{"title":"A vasculature-resident innate lymphoid cell population in mouse lungs","authors":"Simon Shirley, Hiroshi Ichise, Vincenzo Di Natale, Jiacheng Jin, Christine Wu, Raymond Zou, Wanwei Zhang, Yinshan Fang, Yingyu Zhang, Miao Chen, Sophia Peng, Uttiya Basu, Jianwen Que, Yuefeng Huang","doi":"10.1038/s41467-025-58982-1","DOIUrl":null,"url":null,"abstract":"<p>Tissue-resident immune cells such as innate lymphoid cells (ILC) are known to reside in the parenchymal compartments of tissues and modulate local immune protection. Here we use intravascular cell labeling, parabiosis and multiplex 3D imaging to identify a population of group 3 ILCs in mice that are present within the intravascular space of lung blood vessels (vILC3). vILC3s are distributed broadly in alveolar capillary beds from which inhaled pathogens enter the lung parenchyma. By contrast, conventional ILC3s in tissue parenchyma are enriched in lymphoid clusters in proximity to large veins. In a mouse model of pneumonia, <i>Pseudomonas aeruginosa</i> infection results in rapid vILC3 expansion and production of chemokines including CCL4. Blocking CCL4 in vivo attenuates neutrophil recruitment to the lung at the early stage of infection, resulting in prolonged inflammation and delayed bacterial clearance. Our findings thus define the intravascular space as a site of ILC residence in mice, and reveal a unique immune cell population that interfaces with tissue alarmins and the circulating immune system for timely host defense.</p>","PeriodicalId":19066,"journal":{"name":"Nature Communications","volume":"46 1","pages":""},"PeriodicalIF":15.7000,"publicationDate":"2025-04-19","publicationTypes":"Journal Article","fieldsOfStudy":null,"isOpenAccess":false,"openAccessPdf":"","citationCount":"0","resultStr":null,"platform":"Semanticscholar","paperid":null,"PeriodicalName":"Nature Communications","FirstCategoryId":"103","ListUrlMain":"https://doi.org/10.1038/s41467-025-58982-1","RegionNum":1,"RegionCategory":"综合性期刊","ArticlePicture":[],"TitleCN":null,"AbstractTextCN":null,"PMCID":null,"EPubDate":"","PubModel":"","JCR":"Q1","JCRName":"MULTIDISCIPLINARY SCIENCES","Score":null,"Total":0}
引用次数: 0

Abstract

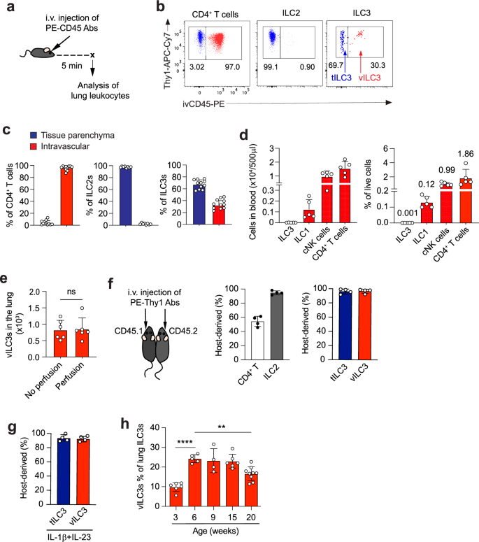
Tissue-resident immune cells such as innate lymphoid cells (ILC) are known to reside in the parenchymal compartments of tissues and modulate local immune protection. Here we use intravascular cell labeling, parabiosis and multiplex 3D imaging to identify a population of group 3 ILCs in mice that are present within the intravascular space of lung blood vessels (vILC3). vILC3s are distributed broadly in alveolar capillary beds from which inhaled pathogens enter the lung parenchyma. By contrast, conventional ILC3s in tissue parenchyma are enriched in lymphoid clusters in proximity to large veins. In a mouse model of pneumonia, Pseudomonas aeruginosa infection results in rapid vILC3 expansion and production of chemokines including CCL4. Blocking CCL4 in vivo attenuates neutrophil recruitment to the lung at the early stage of infection, resulting in prolonged inflammation and delayed bacterial clearance. Our findings thus define the intravascular space as a site of ILC residence in mice, and reveal a unique immune cell population that interfaces with tissue alarmins and the circulating immune system for timely host defense.

Abstract Image

小鼠肺部血管驻留的先天淋巴细胞群
众所周知,组织驻留免疫细胞,如先天性淋巴细胞(ILC),驻留在组织的实质腔内并调节局部免疫保护。在这里,我们利用血管内细胞标记、同种异体培养和多重三维成像技术,鉴定了存在于肺血管血管内空间(vILC3)的小鼠第 3 组 ILCs 群体。vILC3s 广泛分布于肺泡毛细血管床,吸入的病原体就是从这里进入肺实质的。相比之下,组织实质中的传统 ILC3 则富集在大静脉附近的淋巴集群中。在小鼠肺炎模型中,铜绿假单胞菌感染导致 vILC3 快速扩张并产生趋化因子,包括 CCL4。在体内阻断 CCL4 可减少感染早期中性粒细胞向肺部的招募,从而导致炎症延长和细菌清除延迟。因此,我们的研究结果确定了血管内空间是小鼠 ILC 的居住地,并揭示了一个独特的免疫细胞群,它与组织警戒素和循环免疫系统相互配合,及时防御宿主。
本文章由计算机程序翻译,如有差异,请以英文原文为准。
求助全文
约1分钟内获得全文 求助全文
来源期刊
Nature Communications
Nature Communications Biological Science Disciplines-
CiteScore
24.90
自引率
2.40%
发文量
6928
审稿时长
3.7 months
期刊介绍: Nature Communications, an open-access journal, publishes high-quality research spanning all areas of the natural sciences. Papers featured in the journal showcase significant advances relevant to specialists in each respective field. With a 2-year impact factor of 16.6 (2022) and a median time of 8 days from submission to the first editorial decision, Nature Communications is committed to rapid dissemination of research findings. As a multidisciplinary journal, it welcomes contributions from biological, health, physical, chemical, Earth, social, mathematical, applied, and engineering sciences, aiming to highlight important breakthroughs within each domain.
×
引用
GB/T 7714-2015
复制
MLA
复制
APA
复制
导出至
BibTeX EndNote RefMan NoteFirst NoteExpress
×
提示
您的信息不完整,为了账户安全,请先补充。
现在去补充
×
提示
您因"违规操作"
具体请查看互助需知
我知道了
×
提示
确定
请完成安全验证×
copy
已复制链接
快去分享给好友吧!
我知道了
右上角分享
点击右上角分享
0
联系我们:info@booksci.cn Book学术提供免费学术资源搜索服务,方便国内外学者检索中英文文献。致力于提供最便捷和优质的服务体验。 Copyright © 2023 布克学术 All rights reserved.
京ICP备2023020795号-1
ghs 京公网安备 11010802042870号
Book学术文献互助
Book学术文献互助群
群 号:604180095
Book学术官方微信