Clathrin is required for DNA damage repair

IF 9.3 1区 生物学 Q1 BIOCHEMISTRY & MOLECULAR BIOLOGY
Tongbin Yang, Xuerui Lu, Leilei Duan, Lili Wang, Shunping Yan
{"title":"Clathrin is required for DNA damage repair","authors":"Tongbin Yang,&nbsp;Xuerui Lu,&nbsp;Leilei Duan,&nbsp;Lili Wang,&nbsp;Shunping Yan","doi":"10.1111/jipb.13910","DOIUrl":null,"url":null,"abstract":"<p>Genetic screening in <i>Arabidopsis</i> reveals that clathrin, a well-known regulator of endocytosis, is required for homologous recombination, a precise mechanism for repairing DNA double- strand breaks. Notably, CLATHRIN LIGHT CHAIN 2 localizes in the nucleus, suggesting that clathrin has non-canonical functions in the nucleus.\n\n <figure>\n <div><picture>\n <source></source></picture><p></p>\n </div>\n </figure></p>","PeriodicalId":195,"journal":{"name":"Journal of Integrative Plant Biology","volume":"67 7","pages":"1694-1696"},"PeriodicalIF":9.3000,"publicationDate":"2025-04-04","publicationTypes":"Journal Article","fieldsOfStudy":null,"isOpenAccess":false,"openAccessPdf":"https://onlinelibrary.wiley.com/doi/epdf/10.1111/jipb.13910","citationCount":"0","resultStr":null,"platform":"Semanticscholar","paperid":null,"PeriodicalName":"Journal of Integrative Plant Biology","FirstCategoryId":"99","ListUrlMain":"https://onlinelibrary.wiley.com/doi/10.1111/jipb.13910","RegionNum":1,"RegionCategory":"生物学","ArticlePicture":[],"TitleCN":null,"AbstractTextCN":null,"PMCID":null,"EPubDate":"","PubModel":"","JCR":"Q1","JCRName":"BIOCHEMISTRY & MOLECULAR BIOLOGY","Score":null,"Total":0}
引用次数: 0

Abstract

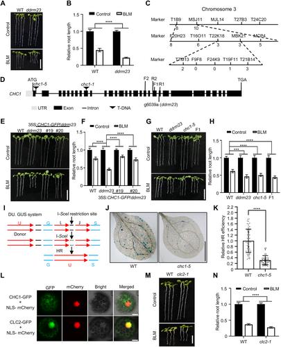
Genetic screening in Arabidopsis reveals that clathrin, a well-known regulator of endocytosis, is required for homologous recombination, a precise mechanism for repairing DNA double- strand breaks. Notably, CLATHRIN LIGHT CHAIN 2 localizes in the nucleus, suggesting that clathrin has non-canonical functions in the nucleus.

Abstract Image

网格蛋白是修复DNA损伤所必需的。
拟南芥的基因筛选发现,同源重组(一种修复 DNA 双股断裂的精确机制)需要内吞作用的著名调节因子--凝集素。值得注意的是,CLATHRIN LIGHT CHAIN 2 定位于细胞核中,这表明凝集素在细胞核中具有非规范功能。
本文章由计算机程序翻译,如有差异,请以英文原文为准。
求助全文
约1分钟内获得全文 求助全文
来源期刊
Journal of Integrative Plant Biology
Journal of Integrative Plant Biology 生物-生化与分子生物学
CiteScore
18.00
自引率
5.30%
发文量
220
审稿时长
3 months
期刊介绍: Journal of Integrative Plant Biology is a leading academic journal reporting on the latest discoveries in plant biology.Enjoy the latest news and developments in the field, understand new and improved methods and research tools, and explore basic biological questions through reproducible experimental design, using genetic, biochemical, cell and molecular biological methods, and statistical analyses.
×
引用
GB/T 7714-2015
复制
MLA
复制
APA
复制
导出至
BibTeX EndNote RefMan NoteFirst NoteExpress
×
提示
您的信息不完整,为了账户安全,请先补充。
现在去补充
×
提示
您因"违规操作"
具体请查看互助需知
我知道了
×
提示
确定
请完成安全验证×
copy
已复制链接
快去分享给好友吧!
我知道了
右上角分享
点击右上角分享
0
联系我们:info@booksci.cn Book学术提供免费学术资源搜索服务,方便国内外学者检索中英文文献。致力于提供最便捷和优质的服务体验。 Copyright © 2023 布克学术 All rights reserved.
京ICP备2023020795号-1
ghs 京公网安备 11010802042870号
Book学术文献互助
Book学术文献互助群
群 号:604180095
Book学术官方微信