Positive effect of evobrutinib in CNS remyelination models and lack of synergy with clemastine-A dose response study.

IF 2.3 Q2 CLINICAL NEUROLOGY
E Martin, M S Aigrot, N Frère, R Lepaulmier, B Stankoff, U Boschert, C Lubetzki, B Zalc
{"title":"Positive effect of evobrutinib in CNS remyelination models and lack of synergy with clemastine-A dose response study.","authors":"E Martin, M S Aigrot, N Frère, R Lepaulmier, B Stankoff, U Boschert, C Lubetzki, B Zalc","doi":"10.1177/20552173251326913","DOIUrl":null,"url":null,"abstract":"<p><strong>Background: </strong>To recover normal functions, remyelination in multiple sclerosis is crucial. Although endogenous remyelination occurs, it is often insufficient, and finding molecules promoting repair of demyelinated lesions is needed.</p><p><strong>Objectives: </strong>To compare the remyelination potential of evobrutinib, an inhibitor of Bruton's tyrosine kinase and clemastine, an antagonist of M1 muscarinic acetylcholine receptor.</p><p><strong>Methods: </strong>Remyelination was investigated in lysolecithin demyelinated organotypic mouse cerebellar slices and a transgenic <i>Xenopus</i> model of inducible-demyelination.</p><p><strong>Results: </strong>Evobrutinib (100 nM) and clemastine (200 nM) potentiated remyelination of mouse cerebellar slices by a factor of 2.9 and 1.76, respectively. In conditionally demyelinated <i>Xenopus</i>, evobrutinib and clemastine increased remyelination by a factor of 1.61 and 1.92, respectively. Evobrutinib targets Bruton's tyrosine kinase expressed by microglia, and we showed that the increase in number of myeloid cells following demyelination is due to an extravasation from nearby vessels of macrophages migrating toward the optic nerve. In contrast, clemastine is expected to antagonize muscarinic receptor 1 expressing cells of the oligodendroglial lineage. We investigated a possible synergistic effect on remyelination by adding simultaneously both molecules. In both experimental models tested no significative improvement on remyelination of co-treatment with evobrutinib plus clemastine was observed.</p><p><strong>Discussion: </strong>While evobrutinib increased 1.59 fold the number of microglia/macrophages, in the presence of clemastine the number of innate immune cells was decreased by 0.39 fold, therefore counteracting the beneficial effect of microglia/macrophages on remyelination.</p>","PeriodicalId":18961,"journal":{"name":"Multiple Sclerosis Journal - Experimental, Translational and Clinical","volume":"11 1","pages":"20552173251326913"},"PeriodicalIF":2.3000,"publicationDate":"2025-03-21","publicationTypes":"Journal Article","fieldsOfStudy":null,"isOpenAccess":false,"openAccessPdf":"https://www.ncbi.nlm.nih.gov/pmc/articles/PMC11930471/pdf/","citationCount":"0","resultStr":null,"platform":"Semanticscholar","paperid":null,"PeriodicalName":"Multiple Sclerosis Journal - Experimental, Translational and Clinical","FirstCategoryId":"1085","ListUrlMain":"https://doi.org/10.1177/20552173251326913","RegionNum":0,"RegionCategory":null,"ArticlePicture":[],"TitleCN":null,"AbstractTextCN":null,"PMCID":null,"EPubDate":"2025/1/1 0:00:00","PubModel":"eCollection","JCR":"Q2","JCRName":"CLINICAL NEUROLOGY","Score":null,"Total":0}
引用次数: 0

Abstract

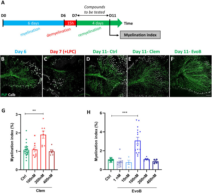
Background: To recover normal functions, remyelination in multiple sclerosis is crucial. Although endogenous remyelination occurs, it is often insufficient, and finding molecules promoting repair of demyelinated lesions is needed.

Objectives: To compare the remyelination potential of evobrutinib, an inhibitor of Bruton's tyrosine kinase and clemastine, an antagonist of M1 muscarinic acetylcholine receptor.

Methods: Remyelination was investigated in lysolecithin demyelinated organotypic mouse cerebellar slices and a transgenic Xenopus model of inducible-demyelination.

Results: Evobrutinib (100 nM) and clemastine (200 nM) potentiated remyelination of mouse cerebellar slices by a factor of 2.9 and 1.76, respectively. In conditionally demyelinated Xenopus, evobrutinib and clemastine increased remyelination by a factor of 1.61 and 1.92, respectively. Evobrutinib targets Bruton's tyrosine kinase expressed by microglia, and we showed that the increase in number of myeloid cells following demyelination is due to an extravasation from nearby vessels of macrophages migrating toward the optic nerve. In contrast, clemastine is expected to antagonize muscarinic receptor 1 expressing cells of the oligodendroglial lineage. We investigated a possible synergistic effect on remyelination by adding simultaneously both molecules. In both experimental models tested no significative improvement on remyelination of co-treatment with evobrutinib plus clemastine was observed.

Discussion: While evobrutinib increased 1.59 fold the number of microglia/macrophages, in the presence of clemastine the number of innate immune cells was decreased by 0.39 fold, therefore counteracting the beneficial effect of microglia/macrophages on remyelination.

Abstract Image

Abstract Image

Abstract Image

依维鲁替尼在中枢神经系统髓鞘再生模型中的积极作用及与克莱马斯坦- a剂量反应研究缺乏协同作用。
背景:为了恢复正常功能,多发性硬化症患者的髓鞘再生至关重要。虽然内源性髓鞘再生发生,但往往是不够的,需要寻找促进脱髓鞘病变修复的分子。目的:比较布鲁顿酪氨酸激酶抑制剂evobrutinib和M1毒蕈碱乙酰胆碱受体拮抗剂clemastine的再髓鞘化潜能。方法:采用溶卵磷脂脱髓鞘器官型小鼠小脑切片和转基因非洲爪鼠诱导脱髓鞘模型研究脱髓鞘再生。结果:Evobrutinib (100 nM)和clemastine (200 nM)分别以2.9倍和1.76倍的倍数增强小鼠小脑切片的髓鞘再生。在条件性脱髓鞘的非洲爪蟾中,依沃鲁替尼和克莱马斯汀分别增加了1.61和1.92倍的脱髓鞘。Evobrutinib靶向小胶质细胞表达的布鲁顿酪氨酸激酶,我们发现脱髓鞘后髓系细胞数量的增加是由于巨噬细胞从附近血管外渗漏向视神经迁移。相反,clemastine有望拮抗少突胶质细胞谱系的毒蕈碱受体1表达细胞。我们研究了同时加入这两种分子对髓鞘再生可能的协同作用。在两种实验模型中,evobrutinib + clemastine联合治疗均未观察到对髓鞘再生的显著改善。讨论:evobrutinib使小胶质细胞/巨噬细胞数量增加1.59倍,而clemastine存在时,先天免疫细胞数量减少0.39倍,因此抵消了小胶质细胞/巨噬细胞对髓鞘再生的有益作用。
本文章由计算机程序翻译,如有差异,请以英文原文为准。
求助全文
约1分钟内获得全文 求助全文
来源期刊
CiteScore
4.70
自引率
0.00%
发文量
54
审稿时长
15 weeks
×
引用
GB/T 7714-2015
复制
MLA
复制
APA
复制
导出至
BibTeX EndNote RefMan NoteFirst NoteExpress
×
提示
您的信息不完整,为了账户安全,请先补充。
现在去补充
×
提示
您因"违规操作"
具体请查看互助需知
我知道了
×
提示
确定
请完成安全验证×
copy
已复制链接
快去分享给好友吧!
我知道了
右上角分享
点击右上角分享
0
联系我们:info@booksci.cn Book学术提供免费学术资源搜索服务,方便国内外学者检索中英文文献。致力于提供最便捷和优质的服务体验。 Copyright © 2023 布克学术 All rights reserved.
京ICP备2023020795号-1
ghs 京公网安备 11010802042870号
Book学术文献互助
Book学术文献互助群
群 号:604180095
Book学术官方微信