THE USE OF ABDOMINAL CORSETS ON COLONOSCOPY: A PROSPECTIVE RANDOMISED CONTROLLED TRIAL.

IF 1.8
Mert Adali
{"title":"THE USE OF ABDOMINAL CORSETS ON COLONOSCOPY: A PROSPECTIVE RANDOMISED CONTROLLED TRIAL.","authors":"Mert Adali","doi":"10.1590/0102-6720202500004e1873","DOIUrl":null,"url":null,"abstract":"<p><strong>Background: </strong>Colonoscopy is a widely used endoscopic procedure to investigate diseases of the colon and rectum. Colonoscopy procedure has difficulties for the patient and endoscopist.</p><p><strong>Aims: </strong>To investigate whether the use of an abdominal corset can make the colonoscopy procedure easier and faster.</p><p><strong>Methods: </strong>This is a prospective randomised controlled study. Patients over 18 years of age who underwent elective colonoscopy in our clinic were evaluated. Patients were divided into two groups according to the use of the corset. Variables were compared between the groups.</p><p><strong>Results: </strong>A total of 204 patients were included in the study. Corsets were used in 97 patients and not used in 107 patients. The need for manual compression was found to be decreased in the corset use group. There was no effect of corset use on cecal intubation time in the general population. It was found that cecal intubation time decreased with corset use in patients with body mass index - BMI<30 and male gender.</p><p><strong>Conclusions: </strong>The need for manual compression can be reduced by the use of an abdominal corset during colonoscopy. The use of an abdominal corset may make the colonoscopy procedure faster and easier for the endoscopist and the patient.</p>","PeriodicalId":72298,"journal":{"name":"Arquivos brasileiros de cirurgia digestiva : ABCD = Brazilian archives of digestive surgery","volume":"38 ","pages":"e1873"},"PeriodicalIF":1.8000,"publicationDate":"2025-03-14","publicationTypes":"Journal Article","fieldsOfStudy":null,"isOpenAccess":false,"openAccessPdf":"https://www.ncbi.nlm.nih.gov/pmc/articles/PMC11908742/pdf/","citationCount":"0","resultStr":null,"platform":"Semanticscholar","paperid":null,"PeriodicalName":"Arquivos brasileiros de cirurgia digestiva : ABCD = Brazilian archives of digestive surgery","FirstCategoryId":"1085","ListUrlMain":"https://doi.org/10.1590/0102-6720202500004e1873","RegionNum":0,"RegionCategory":null,"ArticlePicture":[],"TitleCN":null,"AbstractTextCN":null,"PMCID":null,"EPubDate":"2025/1/1 0:00:00","PubModel":"eCollection","JCR":"","JCRName":"","Score":null,"Total":0}
引用次数: 0

Abstract

Background: Colonoscopy is a widely used endoscopic procedure to investigate diseases of the colon and rectum. Colonoscopy procedure has difficulties for the patient and endoscopist.

Aims: To investigate whether the use of an abdominal corset can make the colonoscopy procedure easier and faster.

Methods: This is a prospective randomised controlled study. Patients over 18 years of age who underwent elective colonoscopy in our clinic were evaluated. Patients were divided into two groups according to the use of the corset. Variables were compared between the groups.

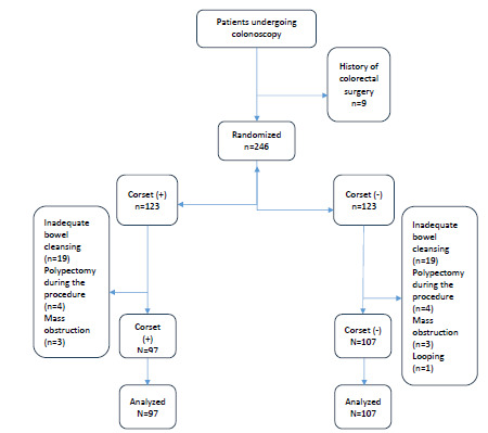
Results: A total of 204 patients were included in the study. Corsets were used in 97 patients and not used in 107 patients. The need for manual compression was found to be decreased in the corset use group. There was no effect of corset use on cecal intubation time in the general population. It was found that cecal intubation time decreased with corset use in patients with body mass index - BMI<30 and male gender.

Conclusions: The need for manual compression can be reduced by the use of an abdominal corset during colonoscopy. The use of an abdominal corset may make the colonoscopy procedure faster and easier for the endoscopist and the patient.

Abstract Image

在结肠镜检查中使用腹部束腹:一项前瞻性随机对照试验。
背景:结肠镜检查是一种广泛应用于检查结肠和直肠疾病的内镜检查方法。结肠镜检查对病人和内镜医师都有困难。目的:探讨使用腹束带是否能使结肠镜检查过程更简单、更快捷。方法:这是一项前瞻性随机对照研究。我们对18岁以上的患者进行择期结肠镜检查。根据胸衣的使用情况将患者分为两组。比较两组间的变量。结果:共纳入204例患者。97例患者使用束身衣,107例患者不使用束身衣。使用紧身胸衣组对手动按压的需求减少。在一般人群中,使用束胸衣对盲肠插管时间没有影响。结论:在结肠镜检查时使用腹部束腹可以减少人工压迫的需要。使用腹部束腹可以使结肠镜检查过程对内窥镜医师和患者来说更快更容易。
本文章由计算机程序翻译,如有差异,请以英文原文为准。
求助全文
约1分钟内获得全文 求助全文
来源期刊
自引率
0.00%
发文量
0
×
引用
GB/T 7714-2015
复制
MLA
复制
APA
复制
导出至
BibTeX EndNote RefMan NoteFirst NoteExpress
×
提示
您的信息不完整,为了账户安全,请先补充。
现在去补充
×
提示
您因"违规操作"
具体请查看互助需知
我知道了
×
提示
确定
请完成安全验证×
copy
已复制链接
快去分享给好友吧!
我知道了
右上角分享
点击右上角分享
0
联系我们:info@booksci.cn Book学术提供免费学术资源搜索服务,方便国内外学者检索中英文文献。致力于提供最便捷和优质的服务体验。 Copyright © 2023 布克学术 All rights reserved.
京ICP备2023020795号-1
ghs 京公网安备 11010802042870号
Book学术文献互助
Book学术文献互助群
群 号:604180095
Book学术官方微信