Epithelial genetic muscarinic receptor 3 ablation induces sex-specific modulation of colonic intestinal progenitor cells and response to intestinal injury.

IF 8.7
Mohab Ragab, Jessica Wieland, Caroline Waldherr Avila de Melo, Tatiana Agibalova, Anastasia Ermolova, Niklas Durner, Anneke Hempel, Fabian Heindl, H Carlo Maurer, Katja Steiger, Klaus-Peter Janssen, Markus Tschurtschenthaler, Timothy C Wang, Michael Quante, Roland M Schmid, Moritz Middelhoff
{"title":"Epithelial genetic muscarinic receptor 3 ablation induces sex-specific modulation of colonic intestinal progenitor cells and response to intestinal injury.","authors":"Mohab Ragab, Jessica Wieland, Caroline Waldherr Avila de Melo, Tatiana Agibalova, Anastasia Ermolova, Niklas Durner, Anneke Hempel, Fabian Heindl, H Carlo Maurer, Katja Steiger, Klaus-Peter Janssen, Markus Tschurtschenthaler, Timothy C Wang, Michael Quante, Roland M Schmid, Moritz Middelhoff","doi":"10.1093/ecco-jcc/jjaf038","DOIUrl":null,"url":null,"abstract":"<p><strong>Background & aims: </strong>Epithelial muscarinic acetylcholine receptor subtype 3 (M3R) signaling modulates intestinal stem and progenitor cell function, yet its impact on colonic homeostasis remains unclear. Hence, this study explores the sex-specific effects of epithelial genetic M3R ablation and muscarinic receptor agonism on murine colonic Lgr5-EGFP+ progenitor cells and epithelial homeostasis.</p><p><strong>Methods: </strong>Genetic ablation of M3R was achieved using Vil-Cre × M3R fl/fl mice. The effects on Lgr5-expressing progenitor cells, epithelial homeostasis, and response to intestinal injury were assessed, with attention to sex-specific differences. Effects of cholinergic and muscarinic agonism on epithelial cell homeostasis were evaluated employing murine and human colonoids.</p><p><strong>Results: </strong>Genetic epithelial ablation of the M3R employing Vil-Cre × M3R fl/fl mice interestingly resulted in the prominent reduction in Lgr5-expressing progenitor cells in male tissues, contrasting an expansion of Lgr5-expressing cells in female colonic epithelia. This difference was abrogated in young female Vil-Cre × M3R fl/fl mice, which harbor reduced circulating sex hormone levels. Genetic M3R ablation further induced changes to epithelial differentiation. Importantly, male Vil-Cre × M3R fl/fl mice developed severe inflammation following induction of acute experimental colitis, which did almost not affect female Vil-Cre × M3R fl/fl mice. Moreover, sex-specific effects of modulations of cholinergic and muscarinic signaling on epithelial cells could be corroborated in murine and human colonoids.</p><p><strong>Conclusions: </strong>Our data reveal sex differences in the modulation of intestinal, colonic epithelial cells by cholinergic, muscarinic signaling and highlight the potential for therapeutic strategies targeting cholinergic receptor signaling in colonic inflammatory diseases.</p>","PeriodicalId":94074,"journal":{"name":"Journal of Crohn's & colitis","volume":" ","pages":""},"PeriodicalIF":8.7000,"publicationDate":"2025-06-04","publicationTypes":"Journal Article","fieldsOfStudy":null,"isOpenAccess":false,"openAccessPdf":"https://www.ncbi.nlm.nih.gov/pmc/articles/PMC12138776/pdf/","citationCount":"0","resultStr":null,"platform":"Semanticscholar","paperid":null,"PeriodicalName":"Journal of Crohn's & colitis","FirstCategoryId":"1085","ListUrlMain":"https://doi.org/10.1093/ecco-jcc/jjaf038","RegionNum":0,"RegionCategory":null,"ArticlePicture":[],"TitleCN":null,"AbstractTextCN":null,"PMCID":null,"EPubDate":"","PubModel":"","JCR":"","JCRName":"","Score":null,"Total":0}
引用次数: 0

Abstract

Background & aims: Epithelial muscarinic acetylcholine receptor subtype 3 (M3R) signaling modulates intestinal stem and progenitor cell function, yet its impact on colonic homeostasis remains unclear. Hence, this study explores the sex-specific effects of epithelial genetic M3R ablation and muscarinic receptor agonism on murine colonic Lgr5-EGFP+ progenitor cells and epithelial homeostasis.

Methods: Genetic ablation of M3R was achieved using Vil-Cre × M3R fl/fl mice. The effects on Lgr5-expressing progenitor cells, epithelial homeostasis, and response to intestinal injury were assessed, with attention to sex-specific differences. Effects of cholinergic and muscarinic agonism on epithelial cell homeostasis were evaluated employing murine and human colonoids.

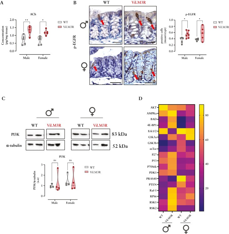
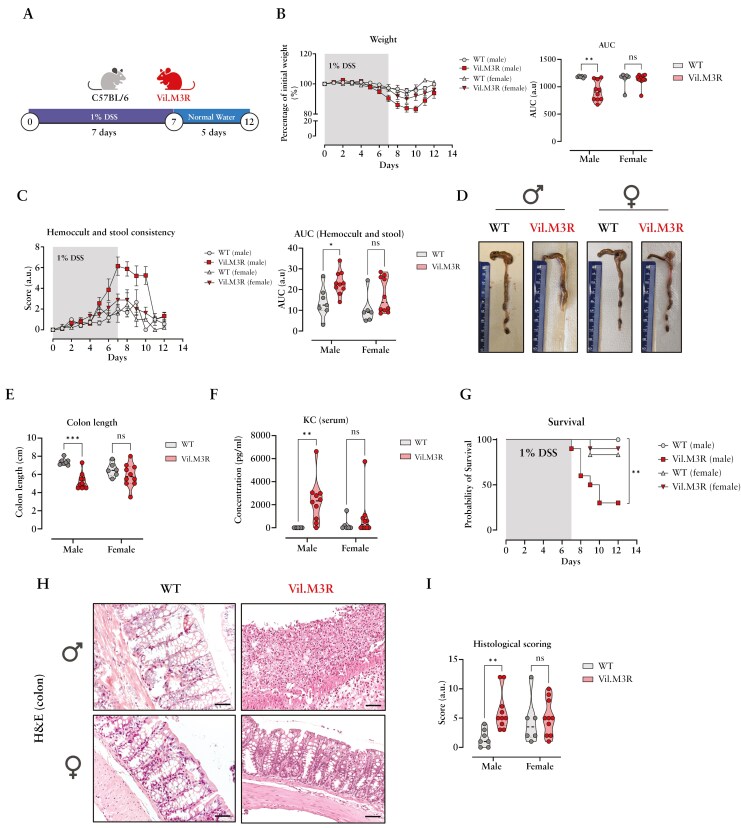
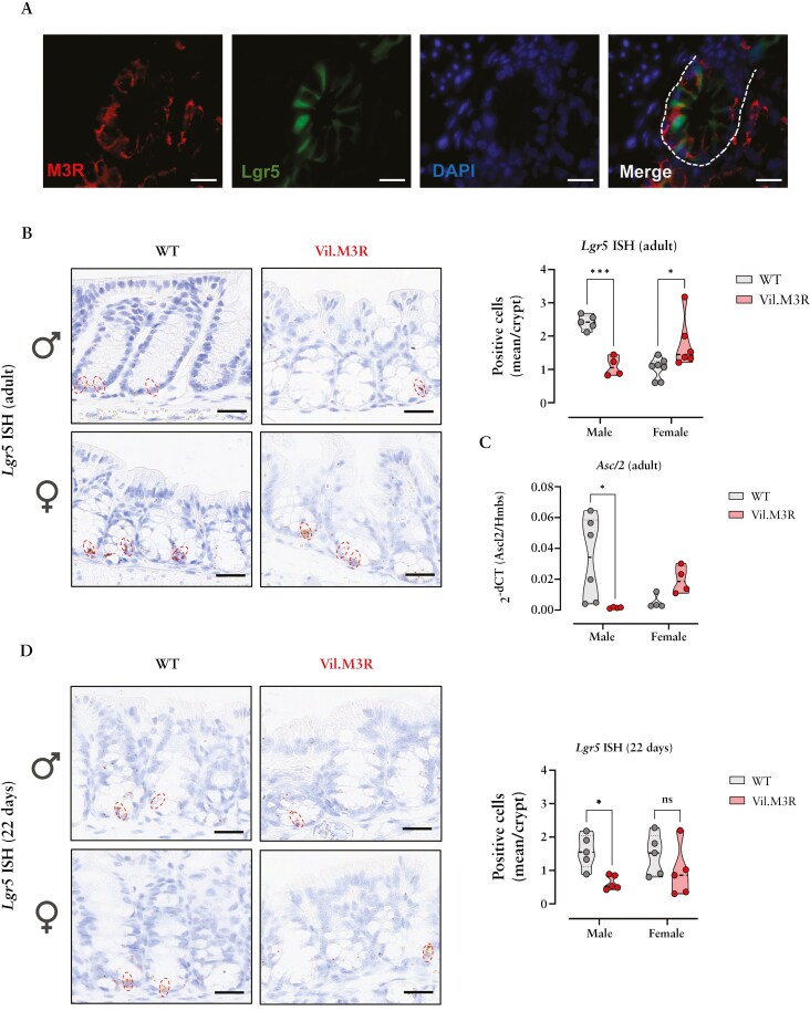
Results: Genetic epithelial ablation of the M3R employing Vil-Cre × M3R fl/fl mice interestingly resulted in the prominent reduction in Lgr5-expressing progenitor cells in male tissues, contrasting an expansion of Lgr5-expressing cells in female colonic epithelia. This difference was abrogated in young female Vil-Cre × M3R fl/fl mice, which harbor reduced circulating sex hormone levels. Genetic M3R ablation further induced changes to epithelial differentiation. Importantly, male Vil-Cre × M3R fl/fl mice developed severe inflammation following induction of acute experimental colitis, which did almost not affect female Vil-Cre × M3R fl/fl mice. Moreover, sex-specific effects of modulations of cholinergic and muscarinic signaling on epithelial cells could be corroborated in murine and human colonoids.

Conclusions: Our data reveal sex differences in the modulation of intestinal, colonic epithelial cells by cholinergic, muscarinic signaling and highlight the potential for therapeutic strategies targeting cholinergic receptor signaling in colonic inflammatory diseases.

Abstract Image

Abstract Image

Abstract Image

上皮遗传毒蕈碱受体3消融诱导结肠肠道祖细胞的性别特异性调节和对肠道损伤的反应。
背景与目的:上皮毒蕈碱乙酰胆碱受体亚型3 (M3R)信号调节肠干细胞和祖细胞功能,但其对结肠内稳态的影响尚不清楚。因此,本研究探讨了上皮基因M3R消融和毒碱受体激动作用对小鼠结肠Lgr5-EGFP+祖细胞和上皮稳态的性别特异性影响。方法:采用Vil-Cre × M3R fl/fl小鼠,实现M3R基因消融。评估了对lgr5表达祖细胞、上皮稳态和肠道损伤反应的影响,并注意性别特异性差异。用小鼠和人结肠体研究了胆碱能、毒蕈碱激动作用对上皮细胞稳态的影响。结果:使用Vil-Cre x M3R fl/fl小鼠对M3R进行遗传上皮消融,有趣的是,男性组织中表达lgr5的祖细胞显著减少,而女性结肠上皮中表达lgr5的细胞则增加。这种差异在年轻雌性Vil-Cre x M3R fl/fl小鼠中被消除,这些小鼠的循环性激素水平降低。基因M3R消融进一步诱导上皮分化的改变。重要的是,雄性Vil-Cre x M3R fl/fl小鼠在诱导急性实验性结肠炎后出现严重炎症,而雌性Vil-Cre x M3R fl/fl小鼠几乎没有受到影响。此外,胆碱能、毒蕈碱信号对上皮细胞的调节的性别特异性效应可以在小鼠和人类结肠体中得到证实。结论:我们的数据揭示了肠、结肠上皮细胞受胆碱能、毒蕈碱信号调节的性别差异,并强调了针对结肠炎症性疾病胆碱能受体信号的治疗策略的潜力。
本文章由计算机程序翻译,如有差异,请以英文原文为准。
求助全文
约1分钟内获得全文 求助全文
来源期刊
自引率
0.00%
发文量
0
×
引用
GB/T 7714-2015
复制
MLA
复制
APA
复制
导出至
BibTeX EndNote RefMan NoteFirst NoteExpress
×
提示
您的信息不完整,为了账户安全,请先补充。
现在去补充
×
提示
您因"违规操作"
具体请查看互助需知
我知道了
×
提示
确定
请完成安全验证×
copy
已复制链接
快去分享给好友吧!
我知道了
右上角分享
点击右上角分享
0
联系我们:info@booksci.cn Book学术提供免费学术资源搜索服务,方便国内外学者检索中英文文献。致力于提供最便捷和优质的服务体验。 Copyright © 2023 布克学术 All rights reserved.
京ICP备2023020795号-1
ghs 京公网安备 11010802042870号
Book学术文献互助
Book学术文献互助群
群 号:604180095
Book学术官方微信