MiR-501-3p/SPC24 axis affects cell proliferation, migration, invasion, apoptosis, and prognosis in renal cell carcinoma.

IF 1.9 4区 医学 Q2 BIOLOGY
Aidi Liang, Jiapeng Huang, Xinyi He, Xinru Tang, Xuncan Xu, Ming Chen, Lei Meng, Canbin Lin
{"title":"MiR-501-3p/SPC24 axis affects cell proliferation, migration, invasion, apoptosis, and prognosis in renal cell carcinoma.","authors":"Aidi Liang, Jiapeng Huang, Xinyi He, Xinru Tang, Xuncan Xu, Ming Chen, Lei Meng, Canbin Lin","doi":"10.1590/1414-431X2024e13507","DOIUrl":null,"url":null,"abstract":"<p><p>It has been confirmed that the expression of miR-501-3p is closely related to the behavior of several cancers. This study aimed to elucidate the effects of miR-501-3p/SPC24 axis on the behavior of renal cancer cells and to identify its prognostic value in renal cancer. First, the expression of miR-501-3p in the renal cell carcinoma (RCC) cell line was detected using real-time quantitative polymerase chain reaction (RT-qPCR). Second, cell function identification experiments were performed, including CCK-8, scratch, transwell invasion, and flow cytometry assays. Several databases were applied to explore the possible mechanism of miR-501-3p tumor suppressor effect in RCC. To explore the value of miR-501-3p/SPC24 axis in predicting renal cancer patient overall survival (OS), GEPIA (http://gepia.cancer-pku.cn/index.html) was used. Finally, western blot was performed to detect the expression level of SPC24 in renal cancer cells predicted by bioinformatics analysis. Dual-Luciferase Reporter Assay was used to verify if SPC24 is a target of mir-501-3p. MiR-501-3p was found to be down-regulated in cancer cells and tissues and to play a role in suppressing tumor cell proliferation, cell viability, cell migration, and cell invasion, while promoting apoptosis. We also found that high expression levels of SPC24 were associated with shorter OS time in patients diagnosed with renal cell carcinoma. In addition, the results of TCGA data analysis and western blot showed that the tumor suppressor effect of miR-501-3p may be achieved by targeting SPC24. The MiR-501-3p/SPC24 axis affects cell proliferation, migration, invasion, apoptosis, and prognosis in renal cell carcinoma.</p>","PeriodicalId":9088,"journal":{"name":"Brazilian Journal of Medical and Biological Research","volume":"58 ","pages":"e13507"},"PeriodicalIF":1.9000,"publicationDate":"2025-02-03","publicationTypes":"Journal Article","fieldsOfStudy":null,"isOpenAccess":false,"openAccessPdf":"https://www.ncbi.nlm.nih.gov/pmc/articles/PMC11793156/pdf/","citationCount":"0","resultStr":null,"platform":"Semanticscholar","paperid":null,"PeriodicalName":"Brazilian Journal of Medical and Biological Research","FirstCategoryId":"3","ListUrlMain":"https://doi.org/10.1590/1414-431X2024e13507","RegionNum":4,"RegionCategory":"医学","ArticlePicture":[],"TitleCN":null,"AbstractTextCN":null,"PMCID":null,"EPubDate":"2025/1/1 0:00:00","PubModel":"eCollection","JCR":"Q2","JCRName":"BIOLOGY","Score":null,"Total":0}
引用次数: 0

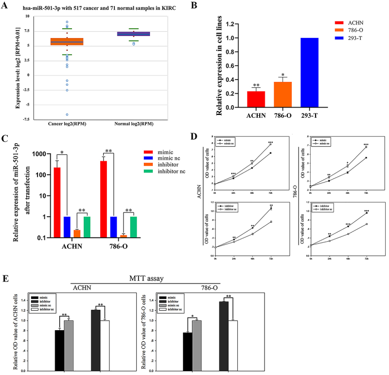
Abstract

It has been confirmed that the expression of miR-501-3p is closely related to the behavior of several cancers. This study aimed to elucidate the effects of miR-501-3p/SPC24 axis on the behavior of renal cancer cells and to identify its prognostic value in renal cancer. First, the expression of miR-501-3p in the renal cell carcinoma (RCC) cell line was detected using real-time quantitative polymerase chain reaction (RT-qPCR). Second, cell function identification experiments were performed, including CCK-8, scratch, transwell invasion, and flow cytometry assays. Several databases were applied to explore the possible mechanism of miR-501-3p tumor suppressor effect in RCC. To explore the value of miR-501-3p/SPC24 axis in predicting renal cancer patient overall survival (OS), GEPIA (http://gepia.cancer-pku.cn/index.html) was used. Finally, western blot was performed to detect the expression level of SPC24 in renal cancer cells predicted by bioinformatics analysis. Dual-Luciferase Reporter Assay was used to verify if SPC24 is a target of mir-501-3p. MiR-501-3p was found to be down-regulated in cancer cells and tissues and to play a role in suppressing tumor cell proliferation, cell viability, cell migration, and cell invasion, while promoting apoptosis. We also found that high expression levels of SPC24 were associated with shorter OS time in patients diagnosed with renal cell carcinoma. In addition, the results of TCGA data analysis and western blot showed that the tumor suppressor effect of miR-501-3p may be achieved by targeting SPC24. The MiR-501-3p/SPC24 axis affects cell proliferation, migration, invasion, apoptosis, and prognosis in renal cell carcinoma.

Abstract Image

Abstract Image

Abstract Image

MiR-501-3p/SPC24轴影响肾癌细胞的增殖、迁移、侵袭、凋亡和预后。
研究证实,miR-501-3p 的表达与多种癌症的行为密切相关。本研究旨在阐明 miR-501-3p/SPC24 轴对肾癌细胞行为的影响,并确定其在肾癌中的预后价值。首先,使用实时定量聚合酶链反应(RT-qPCR)检测了 miR-501-3p 在肾细胞癌(RCC)细胞系中的表达。其次,进行了细胞功能鉴定实验,包括 CCK-8、划痕、跨孔侵袭和流式细胞术检测。应用多个数据库探索 miR-501-3p 在 RCC 中抑瘤作用的可能机制。为了探索 miR-501-3p/SPC24 轴在预测肾癌患者总生存期(OS)方面的价值,研究人员使用了 GEPIA (http://gepia.cancer-pku.cn/index.html)。最后,采用免疫印迹法检测生物信息学分析预测的 SPC24 在肾癌细胞中的表达水平。使用双荧光素酶报告试剂盒验证SPC24是否是mir-501-3p的靶点。研究发现,MiR-501-3p 在癌细胞和组织中下调,在抑制肿瘤细胞增殖、细胞活力、细胞迁移和细胞侵袭的同时促进细胞凋亡。我们还发现,在确诊为肾细胞癌的患者中,SPC24的高表达水平与较短的OS时间相关。此外,TCGA 数据分析和 Western 印迹的结果表明,miR-501-3p 的抑瘤作用可能是通过靶向 SPC24 实现的。MiR-501-3p/SPC24轴影响肾细胞癌的细胞增殖、迁移、侵袭、凋亡和预后。
本文章由计算机程序翻译,如有差异,请以英文原文为准。
求助全文
约1分钟内获得全文 求助全文
来源期刊
CiteScore
4.00
自引率
0.00%
发文量
129
审稿时长
2 months
期刊介绍: The Brazilian Journal of Medical and Biological Research, founded by Michel Jamra, is edited and published monthly by the Associação Brasileira de Divulgação Científica (ABDC), a federation of Brazilian scientific societies: - Sociedade Brasileira de Biofísica (SBBf) - Sociedade Brasileira de Farmacologia e Terapêutica Experimental (SBFTE) - Sociedade Brasileira de Fisiologia (SBFis) - Sociedade Brasileira de Imunologia (SBI) - Sociedade Brasileira de Investigação Clínica (SBIC) - Sociedade Brasileira de Neurociências e Comportamento (SBNeC).
×
引用
GB/T 7714-2015
复制
MLA
复制
APA
复制
导出至
BibTeX EndNote RefMan NoteFirst NoteExpress
×
提示
您的信息不完整,为了账户安全,请先补充。
现在去补充
×
提示
您因"违规操作"
具体请查看互助需知
我知道了
×
提示
确定
请完成安全验证×
copy
已复制链接
快去分享给好友吧!
我知道了
右上角分享
点击右上角分享
0
联系我们:info@booksci.cn Book学术提供免费学术资源搜索服务,方便国内外学者检索中英文文献。致力于提供最便捷和优质的服务体验。 Copyright © 2023 布克学术 All rights reserved.
京ICP备2023020795号-1
ghs 京公网安备 11010802042870号
Book学术文献互助
Book学术文献互助群
群 号:604180095
Book学术官方微信