Acceptance of Evidence Transfer Within German Early Benefit Assessment of New Drugs for Pediatric and Adolescents Target Populations.

IF 4.6 3区 医学 Q1 ECONOMICS
PharmacoEconomics Pub Date : 2025-05-01 Epub Date: 2025-01-17 DOI:10.1007/s40273-024-01467-8
Georgia Pick, Dirk Müller, Charalabos-Markos Dintsios
{"title":"Acceptance of Evidence Transfer Within German Early Benefit Assessment of New Drugs for Pediatric and Adolescents Target Populations.","authors":"Georgia Pick, Dirk Müller, Charalabos-Markos Dintsios","doi":"10.1007/s40273-024-01467-8","DOIUrl":null,"url":null,"abstract":"<p><strong>Background and objective: </strong>In Germany, all new drugs undergo an early benefit assessment (EBA) by the decision-making body (G-BA). Due to limited access to clinical data in pediatric healthcare since 2017, evidence transfer has allowed for data from adult studies to be used in the EBA of pediatric drugs. This study examines the acceptance of evidence transfer, aiming to understand its correlation with granted added benefit.</p><p><strong>Methods: </strong>By searching the G-BA database, relevant EBAs were identified. In addition to descriptive statistics, agreement statistics regarding binary and ordinal extent of added benefit and binary logistic regression with and without intercept were performed to investigate acceptance of evidence transfer, juxtaposing it with manufacturers' claims, and to evaluate the impact of identified factors on evidence transfer.</p><p><strong>Results: </strong>In 14 of 36 identified EBAs, the evidence transfer was accepted by the G-BA. They referred to four therapeutic areas, received a non-quantifiable added benefit and were subject to a pediatric investigation program. Non-quantifiable added benefit implies an added value in itself which can range from minor to major added benefit and is considering the genuine uncertainty mainly induced in theese EBAs due to evidence transfer, which is not allowing a quantification of an added benefit. The binary agreement between manufacturers' claims and G-BA's appraisals was less than by chance [kappa - 0.054 (- 0.158 to 0.050)] whereas the ordinal agreement became fair [kappa 0.333 (0.261-0.406)]. Congruence of the mechanism of action, alignment of disease pattern, transferability of efficacy and safety, and same comparator were fundamental for evidence transfer. Additionally, supportive evidence, therapeutic breakthroughs, and small-scale approval enhanced the acceptance of evidence transfer. The regression models yielded similar results showing different model fit and explained variance.</p><p><strong>Conclusions: </strong>Evidence transfer hinges upon fulfilling various minimum criteria and additional supportive evidence. Availability of study data from adult or older patients and the pediatric group under evaluation is crucial.</p>","PeriodicalId":19807,"journal":{"name":"PharmacoEconomics","volume":" ","pages":"521-553"},"PeriodicalIF":4.6000,"publicationDate":"2025-05-01","publicationTypes":"Journal Article","fieldsOfStudy":null,"isOpenAccess":false,"openAccessPdf":"https://www.ncbi.nlm.nih.gov/pmc/articles/PMC12011912/pdf/","citationCount":"0","resultStr":null,"platform":"Semanticscholar","paperid":null,"PeriodicalName":"PharmacoEconomics","FirstCategoryId":"3","ListUrlMain":"https://doi.org/10.1007/s40273-024-01467-8","RegionNum":3,"RegionCategory":"医学","ArticlePicture":[],"TitleCN":null,"AbstractTextCN":null,"PMCID":null,"EPubDate":"2025/1/17 0:00:00","PubModel":"Epub","JCR":"Q1","JCRName":"ECONOMICS","Score":null,"Total":0}
引用次数: 0

Abstract

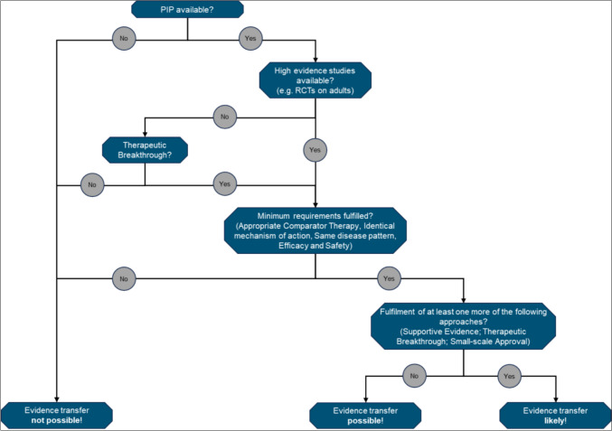
Background and objective: In Germany, all new drugs undergo an early benefit assessment (EBA) by the decision-making body (G-BA). Due to limited access to clinical data in pediatric healthcare since 2017, evidence transfer has allowed for data from adult studies to be used in the EBA of pediatric drugs. This study examines the acceptance of evidence transfer, aiming to understand its correlation with granted added benefit.

Methods: By searching the G-BA database, relevant EBAs were identified. In addition to descriptive statistics, agreement statistics regarding binary and ordinal extent of added benefit and binary logistic regression with and without intercept were performed to investigate acceptance of evidence transfer, juxtaposing it with manufacturers' claims, and to evaluate the impact of identified factors on evidence transfer.

Results: In 14 of 36 identified EBAs, the evidence transfer was accepted by the G-BA. They referred to four therapeutic areas, received a non-quantifiable added benefit and were subject to a pediatric investigation program. Non-quantifiable added benefit implies an added value in itself which can range from minor to major added benefit and is considering the genuine uncertainty mainly induced in theese EBAs due to evidence transfer, which is not allowing a quantification of an added benefit. The binary agreement between manufacturers' claims and G-BA's appraisals was less than by chance [kappa - 0.054 (- 0.158 to 0.050)] whereas the ordinal agreement became fair [kappa 0.333 (0.261-0.406)]. Congruence of the mechanism of action, alignment of disease pattern, transferability of efficacy and safety, and same comparator were fundamental for evidence transfer. Additionally, supportive evidence, therapeutic breakthroughs, and small-scale approval enhanced the acceptance of evidence transfer. The regression models yielded similar results showing different model fit and explained variance.

Conclusions: Evidence transfer hinges upon fulfilling various minimum criteria and additional supportive evidence. Availability of study data from adult or older patients and the pediatric group under evaluation is crucial.

Abstract Image

Abstract Image

Abstract Image

在德国儿科和青少年目标人群新药早期效益评估中的证据转移接受。
背景与目的:在德国,所有新药都要经过决策机构(G-BA)的早期获益评估(EBA)。自2017年以来,由于儿科医疗保健临床数据的获取有限,证据转移允许将成人研究的数据用于儿科药物的EBA。本研究考察了证据转移的接受程度,旨在了解其与授予的额外利益的相关性。方法:通过检索G-BA数据库,鉴定相关EBAs。除了描述性统计外,还进行了关于附加效益的二进制和序数程度的协议统计,以及有和没有截取的二进制逻辑回归,以调查证据转移的接受程度,并将其与制造商的声明并置,并评估确定的因素对证据转移的影响。结果:鉴定出的36例EBAs中,有14例被G-BA接受证据转移。他们参考了四个治疗领域,获得了不可量化的额外收益,并接受了儿科调查项目。不可量化的附加效益意味着附加价值本身可以从小到大的附加效益,并且正在考虑主要在这些EBAs中由于证据转移而引起的真正不确定性,这不允许对附加效益进行量化。制造商的索赔与G-BA的评估之间的二元一致性不是偶然的[kappa - 0.054(- 0.158至0.050)],而序数一致性则是公平的[kappa 0.333(0.261-0.406)]。作用机制的一致性、疾病模式的一致性、有效性和安全性的可转移性以及相同的比较物是证据转移的基础。此外,支持性证据、治疗突破和小规模批准增强了证据转移的接受度。回归模型得到了相似的结果,但模型拟合和解释方差不同。结论:证据转移取决于满足各种最低标准和额外的支持性证据。来自成人或老年患者以及接受评估的儿科组的研究数据的可用性至关重要。
本文章由计算机程序翻译,如有差异,请以英文原文为准。
求助全文
约1分钟内获得全文 求助全文
来源期刊
PharmacoEconomics
PharmacoEconomics 医学-药学
CiteScore
8.10
自引率
9.10%
发文量
85
审稿时长
6-12 weeks
期刊介绍: PharmacoEconomics is the benchmark journal for peer-reviewed, authoritative and practical articles on the application of pharmacoeconomics and quality-of-life assessment to optimum drug therapy and health outcomes. An invaluable source of applied pharmacoeconomic original research and educational material for the healthcare decision maker. PharmacoEconomics is dedicated to the clear communication of complex pharmacoeconomic issues related to patient care and drug utilization. PharmacoEconomics offers a range of additional features designed to increase the visibility, readership and educational value of the journal’s content. Each article is accompanied by a Key Points summary, giving a time-efficient overview of the content to a wide readership. Articles may be accompanied by plain language summaries to assist readers who have some knowledge of, but not in-depth expertise in, the area to understand the scientific content and overall implications of the article.
×
引用
GB/T 7714-2015
复制
MLA
复制
APA
复制
导出至
BibTeX EndNote RefMan NoteFirst NoteExpress
×
提示
您的信息不完整,为了账户安全,请先补充。
现在去补充
×
提示
您因"违规操作"
具体请查看互助需知
我知道了
×
提示
确定
请完成安全验证×
copy
已复制链接
快去分享给好友吧!
我知道了
右上角分享
点击右上角分享
0
联系我们:info@booksci.cn Book学术提供免费学术资源搜索服务,方便国内外学者检索中英文文献。致力于提供最便捷和优质的服务体验。 Copyright © 2023 布克学术 All rights reserved.
京ICP备2023020795号-1
ghs 京公网安备 11010802042870号
Book学术文献互助
Book学术文献互助群
群 号:604180095
Book学术官方微信