2021 European Society of Cardiology guidelines on cardiac pacing and cardiac resynchronisation therapy : Statement of endorsement by the NVVC.

IF 2 4区 医学 Q3 CARDIAC & CARDIOVASCULAR SYSTEMS
Netherlands Heart Journal Pub Date : 2025-02-01 Epub Date: 2025-01-21 DOI:10.1007/s12471-024-01927-y
Alexander H Maass, Anton Tuinenburg, Gideon Mairuhu, Miriam C Faes, Theo J Klinkenberg, Sanne Ruigrok, Marjolein Koster, Bernardine H Stegeman, Justin G L M Luermans
{"title":"2021 European Society of Cardiology guidelines on cardiac pacing and cardiac resynchronisation therapy : Statement of endorsement by the NVVC.","authors":"Alexander H Maass, Anton Tuinenburg, Gideon Mairuhu, Miriam C Faes, Theo J Klinkenberg, Sanne Ruigrok, Marjolein Koster, Bernardine H Stegeman, Justin G L M Luermans","doi":"10.1007/s12471-024-01927-y","DOIUrl":null,"url":null,"abstract":"<p><p>The European Society of Cardiology (ESC) has updated its guidelines on cardiac pacing and cardiac resynchronisation. As the majority are class II recommendations (61%) and based on expert opinion (59%), a critical appraisal for the Dutch situation was warranted. A working group has been established, consisting of specialists in cardiology, cardiothoracic surgery, geriatrics, allied professionals in cardiac pacing, and patient organisations with support from the Knowledge Institute of the Dutch Association of Medical Specialists. They assessed the evidence leading to the recommendations and the suitability for daily Dutch practice. Several recommendations have been amended or omitted altogether if a conflicting Dutch guideline has recently been published, such as a guideline on performing magnetic resonance imaging in patients with cardiac implantable electronic devices. The recent Dutch guideline on implantable cardioverter defibrillator implantation in patients with non-ischaemic cardiomyopathy has recommended implanting cardiac resynchronisation therapy devices without a defibrillator function. Shared decision making has received a more prominent role in the ESC guidelines and is discussed in more detail in this document. The recommendations given in this document are intended for health care professionals involved in the care of patients with an indication for cardiac pacing and are approved by the participating professional societies and the patient organisation Harteraad.</p>","PeriodicalId":18952,"journal":{"name":"Netherlands Heart Journal","volume":" ","pages":"38-45"},"PeriodicalIF":2.0000,"publicationDate":"2025-02-01","publicationTypes":"Journal Article","fieldsOfStudy":null,"isOpenAccess":false,"openAccessPdf":"https://www.ncbi.nlm.nih.gov/pmc/articles/PMC11757831/pdf/","citationCount":"0","resultStr":null,"platform":"Semanticscholar","paperid":null,"PeriodicalName":"Netherlands Heart Journal","FirstCategoryId":"3","ListUrlMain":"https://doi.org/10.1007/s12471-024-01927-y","RegionNum":4,"RegionCategory":"医学","ArticlePicture":[],"TitleCN":null,"AbstractTextCN":null,"PMCID":null,"EPubDate":"2025/1/21 0:00:00","PubModel":"Epub","JCR":"Q3","JCRName":"CARDIAC & CARDIOVASCULAR SYSTEMS","Score":null,"Total":0}
引用次数: 0

Abstract

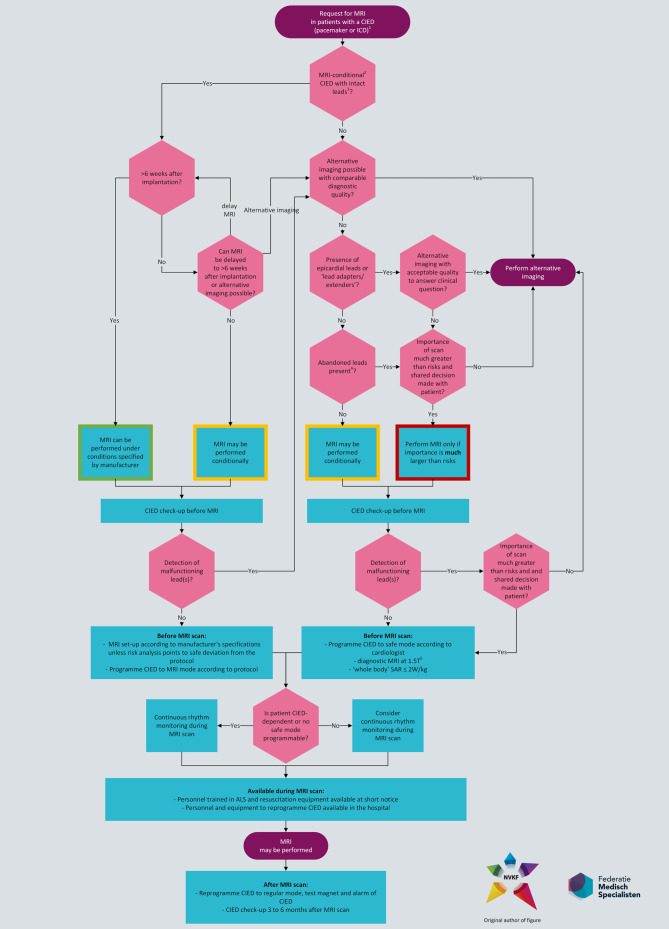
The European Society of Cardiology (ESC) has updated its guidelines on cardiac pacing and cardiac resynchronisation. As the majority are class II recommendations (61%) and based on expert opinion (59%), a critical appraisal for the Dutch situation was warranted. A working group has been established, consisting of specialists in cardiology, cardiothoracic surgery, geriatrics, allied professionals in cardiac pacing, and patient organisations with support from the Knowledge Institute of the Dutch Association of Medical Specialists. They assessed the evidence leading to the recommendations and the suitability for daily Dutch practice. Several recommendations have been amended or omitted altogether if a conflicting Dutch guideline has recently been published, such as a guideline on performing magnetic resonance imaging in patients with cardiac implantable electronic devices. The recent Dutch guideline on implantable cardioverter defibrillator implantation in patients with non-ischaemic cardiomyopathy has recommended implanting cardiac resynchronisation therapy devices without a defibrillator function. Shared decision making has received a more prominent role in the ESC guidelines and is discussed in more detail in this document. The recommendations given in this document are intended for health care professionals involved in the care of patients with an indication for cardiac pacing and are approved by the participating professional societies and the patient organisation Harteraad.

Abstract Image

2021年欧洲心脏病学会心脏起搏和心脏再同步治疗指南:NVVC认可声明
欧洲心脏病学会(ESC)更新了心脏起搏和心脏再同步的指南。由于大多数是II类建议(61%)和基于专家意见(59%),因此有必要对荷兰的情况进行批判性评估。在荷兰医学专家协会知识研究所的支持下,成立了一个工作组,由心脏病学、心胸外科、老年病学专家、心脏起搏联合专业人员和患者组织组成。他们评估了导致这些建议的证据以及荷兰日常实践的适用性。如果最近发表了一项相互冲突的荷兰指南,例如对心脏植入式电子设备患者进行磁共振成像的指南,则一些建议已被修改或完全省略。最近荷兰关于非缺血性心肌病患者植入式心律转复除颤器植入的指南建议植入式心脏再同步治疗装置不带除颤器功能。共同决策在ESC指南中发挥了更重要的作用,本文件对此进行了更详细的讨论。本文件中给出的建议适用于参与心脏起搏指征患者护理的卫生保健专业人员,并经参与的专业协会和患者组织Harteraad批准。
本文章由计算机程序翻译,如有差异,请以英文原文为准。
求助全文
约1分钟内获得全文 求助全文
来源期刊
Netherlands Heart Journal
Netherlands Heart Journal CARDIAC & CARDIOVASCULAR SYSTEMS-
CiteScore
4.70
自引率
5.00%
发文量
84
审稿时长
6-12 weeks
期刊介绍: The scope of the Netherlands Heart Journal is to contribute to the national and international literature by publishing scientific papers in the field of cardiovascular medicine. It also provides a platform for Continuing Medical Education for cardiologists and those in training for the speciality of cardiology in the Netherlands. The Netherlands Heart Journal is made available to cardiologists, cardiologists in training, cardiopulmonary surgeons, cardiopulmonary surgeons in training, internists and paediatric cardiologists. The journal is the official journal of the Netherlands Society of Cardiology.
×
引用
GB/T 7714-2015
复制
MLA
复制
APA
复制
导出至
BibTeX EndNote RefMan NoteFirst NoteExpress
×
提示
您的信息不完整,为了账户安全,请先补充。
现在去补充
×
提示
您因"违规操作"
具体请查看互助需知
我知道了
×
提示
确定
请完成安全验证×
copy
已复制链接
快去分享给好友吧!
我知道了
右上角分享
点击右上角分享
0
联系我们:info@booksci.cn Book学术提供免费学术资源搜索服务,方便国内外学者检索中英文文献。致力于提供最便捷和优质的服务体验。 Copyright © 2023 布克学术 All rights reserved.
京ICP备2023020795号-1
ghs 京公网安备 11010802042870号
Book学术文献互助
Book学术文献互助群
群 号:604180095
Book学术官方微信