Parvimonas micra-polarized M2-like tumor-associated macrophages accelerate colorectal cancer development via IL-8 secretion.

IF 3.2 2区 生物学 Q3 CELL BIOLOGY
Animal Cells and Systems Pub Date : 2024-12-21 eCollection Date: 2025-01-01 DOI:10.1080/19768354.2024.2442401
Dang Khoa Nguyen, Min-Jung Kang, Su-Jeong Oh, Hee-Jeong Park, Seong Hui Kim, Jeong Hyun Yu, Yunji Lee, Hyeon Seo Lee, Ji Won Yang, Yoojin Seo, Ji-Su Ahn, Hyung-Sik Kim
{"title":"<i>Parvimonas micra</i>-polarized M2-like tumor-associated macrophages accelerate colorectal cancer development via IL-8 secretion.","authors":"Dang Khoa Nguyen, Min-Jung Kang, Su-Jeong Oh, Hee-Jeong Park, Seong Hui Kim, Jeong Hyun Yu, Yunji Lee, Hyeon Seo Lee, Ji Won Yang, Yoojin Seo, Ji-Su Ahn, Hyung-Sik Kim","doi":"10.1080/19768354.2024.2442401","DOIUrl":null,"url":null,"abstract":"<p><p><i>Parvimonas micra</i> (<i>Pm</i>), a periodontal pathogen, has been implicated in the impairment of anti-tumor responses in colorectal cancer (CRC). The tumor microenvironment in CRC involves tumor-associated macrophages (TAMs), which are pivotal in modulating tumor-associated immune responses. The polarization of TAMs towards an M2-like phenotype promotes CRC progression by suppressing the immune system. However, the mechanisms by which <i>Pm</i> affects the progression of CRC remain inadequately elucidated. In this study, we explored the impact of <i>Pm</i> infection on CRC cell characteristics, including proliferation, chemoresistance, migration, and macrophage polarization. We found that <i>Pm</i>-infected THP-1-derived macrophages exhibited elevated interleukin-10 levels, a well-established M2 marker. Conditioned media from <i>Pm</i>-treated THP-1 cells significantly enhanced CRC cell proliferation, cisplatin resistance, and migration, and interleukin-8 was identified as a key factor. Consistent with the in vitro results, an azoxymethane/dextran sodium sulfate mouse model treated with oral <i>Pm</i> showed accelerated CRC tumor growth. These results offer mechanistic insights into the influence of <i>Pm</i> infection on tumor microenvironment in CRC through M2-like macrophage polarization. The identified pathways may serve as potential targets for therapeutic interventions for CRC.</p>","PeriodicalId":7804,"journal":{"name":"Animal Cells and Systems","volume":"29 1","pages":"24-34"},"PeriodicalIF":3.2000,"publicationDate":"2024-12-21","publicationTypes":"Journal Article","fieldsOfStudy":null,"isOpenAccess":false,"openAccessPdf":"https://www.ncbi.nlm.nih.gov/pmc/articles/PMC11703389/pdf/","citationCount":"0","resultStr":null,"platform":"Semanticscholar","paperid":null,"PeriodicalName":"Animal Cells and Systems","FirstCategoryId":"99","ListUrlMain":"https://doi.org/10.1080/19768354.2024.2442401","RegionNum":2,"RegionCategory":"生物学","ArticlePicture":[],"TitleCN":null,"AbstractTextCN":null,"PMCID":null,"EPubDate":"2025/1/1 0:00:00","PubModel":"eCollection","JCR":"Q3","JCRName":"CELL BIOLOGY","Score":null,"Total":0}
引用次数: 0

Abstract

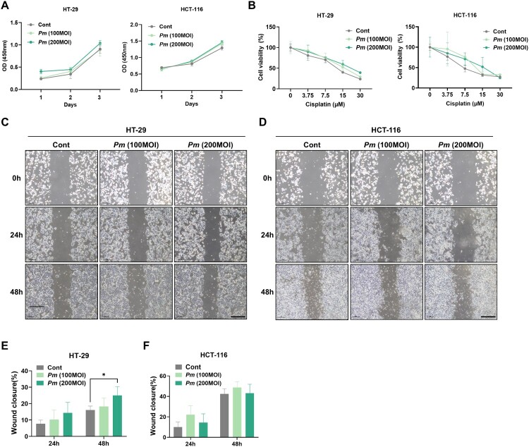
Parvimonas micra (Pm), a periodontal pathogen, has been implicated in the impairment of anti-tumor responses in colorectal cancer (CRC). The tumor microenvironment in CRC involves tumor-associated macrophages (TAMs), which are pivotal in modulating tumor-associated immune responses. The polarization of TAMs towards an M2-like phenotype promotes CRC progression by suppressing the immune system. However, the mechanisms by which Pm affects the progression of CRC remain inadequately elucidated. In this study, we explored the impact of Pm infection on CRC cell characteristics, including proliferation, chemoresistance, migration, and macrophage polarization. We found that Pm-infected THP-1-derived macrophages exhibited elevated interleukin-10 levels, a well-established M2 marker. Conditioned media from Pm-treated THP-1 cells significantly enhanced CRC cell proliferation, cisplatin resistance, and migration, and interleukin-8 was identified as a key factor. Consistent with the in vitro results, an azoxymethane/dextran sodium sulfate mouse model treated with oral Pm showed accelerated CRC tumor growth. These results offer mechanistic insights into the influence of Pm infection on tumor microenvironment in CRC through M2-like macrophage polarization. The identified pathways may serve as potential targets for therapeutic interventions for CRC.

Abstract Image

Abstract Image

Abstract Image

细小单胞菌微极化的m2样肿瘤相关巨噬细胞通过IL-8分泌加速结直肠癌的发展。
微细小单胞菌(Pm)是一种牙周病原体,与结直肠癌(CRC)抗肿瘤反应的损害有关。结直肠癌的肿瘤微环境涉及肿瘤相关巨噬细胞(tam),它们在调节肿瘤相关免疫反应中起关键作用。tam向m2样表型的极化通过抑制免疫系统促进结直肠癌的进展。然而,Pm影响CRC进展的机制仍未得到充分阐明。在本研究中,我们探讨了Pm感染对结直肠癌细胞特性的影响,包括增殖、化疗耐药、迁移和巨噬细胞极化。我们发现pm感染的thp -1来源的巨噬细胞表现出白细胞介素-10水平升高,这是一种公认的M2标志物。pm处理的THP-1细胞的条件培养基显著增强CRC细胞增殖、顺铂耐药性和迁移,白细胞介素-8被确定为关键因素。与体外结果一致,口服Pm处理的偶氮甲烷/葡聚糖硫酸钠小鼠模型显示CRC肿瘤生长加速。这些结果为Pm感染通过m2样巨噬细胞极化对结直肠癌肿瘤微环境的影响提供了机制见解。已确定的途径可能作为CRC治疗干预的潜在靶点。
本文章由计算机程序翻译,如有差异,请以英文原文为准。
求助全文
约1分钟内获得全文 求助全文
来源期刊
Animal Cells and Systems
Animal Cells and Systems 生物-动物学
CiteScore
4.50
自引率
24.10%
发文量
33
审稿时长
6 months
期刊介绍: Animal Cells and Systems is the official journal of the Korean Society for Integrative Biology. This international, peer-reviewed journal publishes original papers that cover diverse aspects of biological sciences including Bioinformatics and Systems Biology, Developmental Biology, Evolution and Systematic Biology, Population Biology, & Animal Behaviour, Molecular and Cellular Biology, Neurobiology and Immunology, and Translational Medicine.
×
引用
GB/T 7714-2015
复制
MLA
复制
APA
复制
导出至
BibTeX EndNote RefMan NoteFirst NoteExpress
×
提示
您的信息不完整,为了账户安全,请先补充。
现在去补充
×
提示
您因"违规操作"
具体请查看互助需知
我知道了
×
提示
确定
请完成安全验证×
copy
已复制链接
快去分享给好友吧!
我知道了
右上角分享
点击右上角分享
0
联系我们:info@booksci.cn Book学术提供免费学术资源搜索服务,方便国内外学者检索中英文文献。致力于提供最便捷和优质的服务体验。 Copyright © 2023 布克学术 All rights reserved.
京ICP备2023020795号-1
ghs 京公网安备 11010802042870号
Book学术文献互助
Book学术文献互助群
群 号:604180095
Book学术官方微信