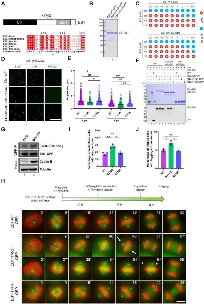
Microtubule plus-end tracking protein EB1 orchestrates mitotic progression via liquid-liquid phase separation.

IF 5.9 2区 生物学 Q2 CELL BIOLOGY
Mengjie Li, Ming Dai, Xing Hong, Yunze Li, Xiyu Wang, Yini Lin, Tahir Ullah, Yuxin Zhu, Kai Jiang, Zhikai Wang, Zhonghuai Hou, Kai Zhang, Xuebiao Yao, Xiaoyu Song, Xing Liu
{"title":"Microtubule plus-end tracking protein EB1 orchestrates mitotic progression via liquid-liquid phase separation.","authors":"Mengjie Li, Ming Dai, Xing Hong, Yunze Li, Xiyu Wang, Yini Lin, Tahir Ullah, Yuxin Zhu, Kai Jiang, Zhikai Wang, Zhonghuai Hou, Kai Zhang, Xuebiao Yao, Xiaoyu Song, Xing Liu","doi":"10.1093/jmcb/mjae059","DOIUrl":null,"url":null,"abstract":"","PeriodicalId":16433,"journal":{"name":"Journal of Molecular Cell Biology","volume":" ","pages":""},"PeriodicalIF":5.9000,"publicationDate":"2025-06-12","publicationTypes":"Journal Article","fieldsOfStudy":null,"isOpenAccess":false,"openAccessPdf":"https://www.ncbi.nlm.nih.gov/pmc/articles/PMC12159593/pdf/","citationCount":"0","resultStr":null,"platform":"Semanticscholar","paperid":null,"PeriodicalName":"Journal of Molecular Cell Biology","FirstCategoryId":"99","ListUrlMain":"https://doi.org/10.1093/jmcb/mjae059","RegionNum":2,"RegionCategory":"生物学","ArticlePicture":[],"TitleCN":null,"AbstractTextCN":null,"PMCID":null,"EPubDate":"","PubModel":"","JCR":"Q2","JCRName":"CELL BIOLOGY","Score":null,"Total":0}
引用次数: 0

Abstract Image

微管+末端跟踪蛋白EB1通过液-液相分离调控有丝分裂进程。
本文章由计算机程序翻译,如有差异,请以英文原文为准。
求助全文
约1分钟内获得全文 求助全文
来源期刊
CiteScore
9.60
自引率
1.80%
发文量
1383
期刊介绍: The Journal of Molecular Cell Biology ( JMCB ) is a full open access, peer-reviewed online journal interested in inter-disciplinary studies at the cross-sections between molecular and cell biology as well as other disciplines of life sciences. The broad scope of JMCB reflects the merging of these life science disciplines such as stem cell research, signaling, genetics, epigenetics, genomics, development, immunology, cancer biology, molecular pathogenesis, neuroscience, and systems biology. The journal will publish primary research papers with findings of unusual significance and broad scientific interest. Review articles, letters and commentary on timely issues are also welcome. JMCB features an outstanding Editorial Board, which will serve as scientific advisors to the journal and provide strategic guidance for the development of the journal. By selecting only the best papers for publication, JMCB will provide a first rate publishing forum for scientists all over the world.
×
引用
GB/T 7714-2015
复制
MLA
复制
APA
复制
导出至
BibTeX EndNote RefMan NoteFirst NoteExpress
×
提示
您的信息不完整,为了账户安全,请先补充。
现在去补充
×
提示
您因"违规操作"
具体请查看互助需知
我知道了
×
提示
确定
请完成安全验证×
copy
已复制链接
快去分享给好友吧!
我知道了
右上角分享
点击右上角分享
0
联系我们:info@booksci.cn Book学术提供免费学术资源搜索服务,方便国内外学者检索中英文文献。致力于提供最便捷和优质的服务体验。 Copyright © 2023 布克学术 All rights reserved.
京ICP备2023020795号-1
ghs 京公网安备 11010802042870号
Book学术文献互助
Book学术文献互助群
群 号:604180095
Book学术官方微信