Implantation of Islets Co-Seeded with Tregs in a Novel Biomaterial Reverses Diabetes in the NOD Mouse Model.

IF 4.1 4区 医学 Q2 CELL & TISSUE ENGINEERING
Diana M Elizondo, Lais L de Oliveira Rekowsky, Ayane de Sa Resende, Jonathan Seenarine, Ricardo Luis Louzada da Silva, Jamel Ali, Dazhi Yang, Tatiana de Moura, Michael W Lipscomb
{"title":"Implantation of Islets Co-Seeded with Tregs in a Novel Biomaterial Reverses Diabetes in the NOD Mouse Model.","authors":"Diana M Elizondo, Lais L de Oliveira Rekowsky, Ayane de Sa Resende, Jonathan Seenarine, Ricardo Luis Louzada da Silva, Jamel Ali, Dazhi Yang, Tatiana de Moura, Michael W Lipscomb","doi":"10.1007/s13770-024-00685-7","DOIUrl":null,"url":null,"abstract":"<p><strong>Background: </strong>Type 1 diabetes (T1D) results in autoreactive T cells chronically destroying pancreatic islets. This often results in irreplaceable loss of insulin-producing beta cells. To reverse course, a combinatorial strategy of employing glucose-responsive insulin restoration coupled with inhibiting autoreactive immune responses is required.</p><p><strong>Methods: </strong>Non-obese diabetic mice received a single intraperitoneal implantation of a novel biomaterial co-seeded with insulin-producing islets and T regulatory cells (Tregs). Controls included biomaterial seeded solely with islets, or biomaterial only groups. Mice were interrogated for changes in inflammation and diabetes progression via blood glucose monitoring, multiplex serum cytokine profiling, flow cytometry and immunohistochemistry assessments.</p><p><strong>Results: </strong>Islet and Tregs co-seeded biomaterial recipients had increased longevity, insulin secretion, and normoglycemia through 180 days post-implantation compared to controls. Serum profile revealed reduced TNFα, IFNγ, IL-1β and increased IL-10, insulin, C-Peptide, PP and PPY in recipients receiving co-seeded biomaterial. Evaluation of the resected co-seeded biomaterial revealed reduced infiltrating autoreactive CD8 + and CD4 + T cells concomitant with sustained presence of Foxp3 + Tregs; further analysis revealed that the few infiltrated resident effector CD4<sup>+</sup> or CD8<sup>+</sup> T cells were anergic, as measured by low levels of IFNγ and Granzyme-B upon stimulation when compared to controls. Interestingly, studies also revealed increased Tregs in the pancreas. However, there was no restoration of the pancreas beta cell compartment, suggesting normoglycemia and production of insulin levels were largely supported by the implanted co-seeded biomaterial.</p><p><strong>Conclusion: </strong>These studies show the efficacy of a combinatorial approach seeding Tregs with pancreatic islets in a novel self-assembling organoid for reversing T1D.</p>","PeriodicalId":23126,"journal":{"name":"Tissue engineering and regenerative medicine","volume":" ","pages":"43-55"},"PeriodicalIF":4.1000,"publicationDate":"2025-01-01","publicationTypes":"Journal Article","fieldsOfStudy":null,"isOpenAccess":false,"openAccessPdf":"https://www.ncbi.nlm.nih.gov/pmc/articles/PMC11711422/pdf/","citationCount":"0","resultStr":null,"platform":"Semanticscholar","paperid":null,"PeriodicalName":"Tissue engineering and regenerative medicine","FirstCategoryId":"5","ListUrlMain":"https://doi.org/10.1007/s13770-024-00685-7","RegionNum":4,"RegionCategory":"医学","ArticlePicture":[],"TitleCN":null,"AbstractTextCN":null,"PMCID":null,"EPubDate":"2024/12/30 0:00:00","PubModel":"Epub","JCR":"Q2","JCRName":"CELL & TISSUE ENGINEERING","Score":null,"Total":0}
引用次数: 0

Abstract

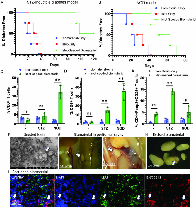
Background: Type 1 diabetes (T1D) results in autoreactive T cells chronically destroying pancreatic islets. This often results in irreplaceable loss of insulin-producing beta cells. To reverse course, a combinatorial strategy of employing glucose-responsive insulin restoration coupled with inhibiting autoreactive immune responses is required.

Methods: Non-obese diabetic mice received a single intraperitoneal implantation of a novel biomaterial co-seeded with insulin-producing islets and T regulatory cells (Tregs). Controls included biomaterial seeded solely with islets, or biomaterial only groups. Mice were interrogated for changes in inflammation and diabetes progression via blood glucose monitoring, multiplex serum cytokine profiling, flow cytometry and immunohistochemistry assessments.

Results: Islet and Tregs co-seeded biomaterial recipients had increased longevity, insulin secretion, and normoglycemia through 180 days post-implantation compared to controls. Serum profile revealed reduced TNFα, IFNγ, IL-1β and increased IL-10, insulin, C-Peptide, PP and PPY in recipients receiving co-seeded biomaterial. Evaluation of the resected co-seeded biomaterial revealed reduced infiltrating autoreactive CD8 + and CD4 + T cells concomitant with sustained presence of Foxp3 + Tregs; further analysis revealed that the few infiltrated resident effector CD4+ or CD8+ T cells were anergic, as measured by low levels of IFNγ and Granzyme-B upon stimulation when compared to controls. Interestingly, studies also revealed increased Tregs in the pancreas. However, there was no restoration of the pancreas beta cell compartment, suggesting normoglycemia and production of insulin levels were largely supported by the implanted co-seeded biomaterial.

Conclusion: These studies show the efficacy of a combinatorial approach seeding Tregs with pancreatic islets in a novel self-assembling organoid for reversing T1D.

Abstract Image

Abstract Image

Abstract Image

在NOD小鼠模型中,一种新型生物材料植入与treg共种子的胰岛逆转糖尿病
背景:1型糖尿病(T1D)导致自身反应性T细胞慢性破坏胰岛。这通常会导致产生胰岛素的β细胞不可替代的损失。为了扭转这一过程,需要采用葡萄糖反应性胰岛素恢复与抑制自身反应性免疫反应相结合的组合策略。方法:将一种新型生物材料与胰岛素生成胰岛和T调节细胞(Tregs)共同植入非肥胖糖尿病小鼠腹腔内。对照组包括单独植入胰岛的生物材料组或仅植入生物材料组。通过血糖监测、多种血清细胞因子谱、流式细胞术和免疫组织化学评估,研究小鼠炎症和糖尿病进展的变化。结果:与对照组相比,胰岛和Tregs共播种的生物材料受体在植入后180天内寿命延长,胰岛素分泌增加,血糖正常。血清分析显示,接受共播种生物材料的受体血清中TNFα、IFNγ、IL-1β含量降低,IL-10、胰岛素、c肽、PP和PPY含量升高。对切除的共种生物材料的评估显示,浸润性自身反应性CD8 +和CD4 + T细胞减少,同时Foxp3 + Tregs持续存在;进一步分析显示,与对照组相比,刺激后IFNγ和颗粒酶- b的水平较低,少数浸润的常驻效应CD4+或CD8+ T细胞是无能的。有趣的是,研究还显示胰腺中的Tregs增加。然而,胰腺β细胞区室没有恢复,这表明植入的共种子生物材料在很大程度上支持了正常血糖和胰岛素水平的产生。结论:这些研究表明,在一种新的自组装类器官中播种treg和胰岛的组合方法可以逆转T1D。
本文章由计算机程序翻译,如有差异,请以英文原文为准。
求助全文
约1分钟内获得全文 求助全文
来源期刊
Tissue engineering and regenerative medicine
Tissue engineering and regenerative medicine CELL & TISSUE ENGINEERING-ENGINEERING, BIOMEDICAL
CiteScore
6.80
自引率
5.60%
发文量
83
审稿时长
6-12 weeks
期刊介绍: Tissue Engineering and Regenerative Medicine (Tissue Eng Regen Med, TERM), the official journal of the Korean Tissue Engineering and Regenerative Medicine Society, is a publication dedicated to providing research- based solutions to issues related to human diseases. This journal publishes articles that report substantial information and original findings on tissue engineering, medical biomaterials, cells therapy, stem cell biology and regenerative medicine.
×
引用
GB/T 7714-2015
复制
MLA
复制
APA
复制
导出至
BibTeX EndNote RefMan NoteFirst NoteExpress
×
提示
您的信息不完整,为了账户安全,请先补充。
现在去补充
×
提示
您因"违规操作"
具体请查看互助需知
我知道了
×
提示
确定
请完成安全验证×
copy
已复制链接
快去分享给好友吧!
我知道了
右上角分享
点击右上角分享
0
联系我们:info@booksci.cn Book学术提供免费学术资源搜索服务,方便国内外学者检索中英文文献。致力于提供最便捷和优质的服务体验。 Copyright © 2023 布克学术 All rights reserved.
京ICP备2023020795号-1
ghs 京公网安备 11010802042870号
Book学术文献互助
Book学术文献互助群
群 号:604180095
Book学术官方微信