Fibro-adipogenic progenitor cells in skeletal muscle unloading: metabolic and functional impairments.

IF 4.4 2区 医学 Q2 CELL BIOLOGY
Margarita Sorokina, Danila Bobkov, Natalia Khromova, Natalia Vilchinskaya, Boris Shenkman, Anna Kostareva, Renata Dmitrieva
{"title":"Fibro-adipogenic progenitor cells in skeletal muscle unloading: metabolic and functional impairments.","authors":"Margarita Sorokina, Danila Bobkov, Natalia Khromova, Natalia Vilchinskaya, Boris Shenkman, Anna Kostareva, Renata Dmitrieva","doi":"10.1186/s13395-024-00362-2","DOIUrl":null,"url":null,"abstract":"<p><strong>Background: </strong>Skeletal muscle resident fibro-adipogenic progenitor cells (FAPs) control skeletal muscle regeneration providing a supportive role for muscle stem cells. Altered FAPs characteristics have been shown for a number of pathological conditions, but the influence of temporary functional unloading of healthy skeletal muscle on FAPs remains poorly studied. This work is aimed to investigate how skeletal muscle disuse affects the functionality and metabolism of FAPs.</p><p><strong>Methods: </strong>Hindlimb suspension (HS) rat model employed to investigate muscle response to decreased usage. FAPs were purified from m. soleus functioning muscle (Contr) and after functional unloading for 7 and 14 days (HS7 and HS14). FAPs were expanded in vitro, and tested for: immunophenotype; in vitro expansion rate, and migration activity; ability to differentiate into adipocytes in vitro; metabolic changes. Crosstalk between FAPs and muscle stem cells was estimated by influence of medium conditioned by FAP's on migration and myogenesis of C2C12 myoblasts. To reveal the molecular mechanisms behind unloading-induced alterations in FAP's functionality transcriptome analysis was performed.</p><p><strong>Results: </strong>FAPs isolated from Contr and HS muscles exhibited phenotype of MSC cells. FAPs in vitro expansion rate and migration were altered by functional unloading conditions. All samples of FAPs demonstrated the ability to adipogenic differentiation in vitro, however, HS FAPs formed fat droplets of smaller volume and transcriptome analysis showed fatty acids metabolism and PPAR signaling suppression. Skeletal muscle unloading resulted in metabolic reprogramming of FAPs: decreased spare respiratory capacity, decreased OCR/ECAR ratio detected in both HS7 and HS14 samples point to reduced oxygen consumption, decreased potential for substrate oxidation and a shift to glycolytic metabolism. Furthermore, C2C12 cultures treated with medium conditioned by FAPs showed diverse alterations: while the HS7 FAPs-derived paracrine factors supported the myoblasts fusion, the HS14-derived medium stimulated proliferation of C2C12 myoblasts; these observations were supported by increased expression of cytokines detected by transcriptome analysis.</p><p><strong>Conclusion: </strong>the results obtained in this work show that the skeletal muscle functional unloading affects properties of FAPs in time-dependent manner: in atrophying skeletal muscle FAPs act as the sensors for the regulatory signals that may stimulate the metabolic and transcriptional reprogramming to preserve FAPs properties associated with maintenance of skeletal muscle homeostasis during unloading and in course of rehabilitation.</p>","PeriodicalId":21747,"journal":{"name":"Skeletal Muscle","volume":"14 1","pages":"31"},"PeriodicalIF":4.4000,"publicationDate":"2024-12-06","publicationTypes":"Journal Article","fieldsOfStudy":null,"isOpenAccess":false,"openAccessPdf":"https://www.ncbi.nlm.nih.gov/pmc/articles/PMC11622572/pdf/","citationCount":"0","resultStr":null,"platform":"Semanticscholar","paperid":null,"PeriodicalName":"Skeletal Muscle","FirstCategoryId":"3","ListUrlMain":"https://doi.org/10.1186/s13395-024-00362-2","RegionNum":2,"RegionCategory":"医学","ArticlePicture":[],"TitleCN":null,"AbstractTextCN":null,"PMCID":null,"EPubDate":"","PubModel":"","JCR":"Q2","JCRName":"CELL BIOLOGY","Score":null,"Total":0}
引用次数: 0

Abstract

Background: Skeletal muscle resident fibro-adipogenic progenitor cells (FAPs) control skeletal muscle regeneration providing a supportive role for muscle stem cells. Altered FAPs characteristics have been shown for a number of pathological conditions, but the influence of temporary functional unloading of healthy skeletal muscle on FAPs remains poorly studied. This work is aimed to investigate how skeletal muscle disuse affects the functionality and metabolism of FAPs.

Methods: Hindlimb suspension (HS) rat model employed to investigate muscle response to decreased usage. FAPs were purified from m. soleus functioning muscle (Contr) and after functional unloading for 7 and 14 days (HS7 and HS14). FAPs were expanded in vitro, and tested for: immunophenotype; in vitro expansion rate, and migration activity; ability to differentiate into adipocytes in vitro; metabolic changes. Crosstalk between FAPs and muscle stem cells was estimated by influence of medium conditioned by FAP's on migration and myogenesis of C2C12 myoblasts. To reveal the molecular mechanisms behind unloading-induced alterations in FAP's functionality transcriptome analysis was performed.

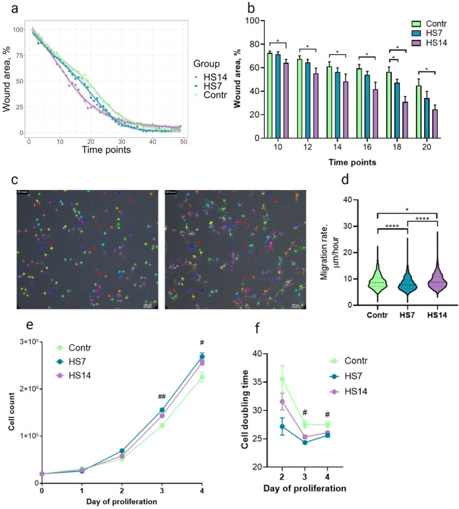
Results: FAPs isolated from Contr and HS muscles exhibited phenotype of MSC cells. FAPs in vitro expansion rate and migration were altered by functional unloading conditions. All samples of FAPs demonstrated the ability to adipogenic differentiation in vitro, however, HS FAPs formed fat droplets of smaller volume and transcriptome analysis showed fatty acids metabolism and PPAR signaling suppression. Skeletal muscle unloading resulted in metabolic reprogramming of FAPs: decreased spare respiratory capacity, decreased OCR/ECAR ratio detected in both HS7 and HS14 samples point to reduced oxygen consumption, decreased potential for substrate oxidation and a shift to glycolytic metabolism. Furthermore, C2C12 cultures treated with medium conditioned by FAPs showed diverse alterations: while the HS7 FAPs-derived paracrine factors supported the myoblasts fusion, the HS14-derived medium stimulated proliferation of C2C12 myoblasts; these observations were supported by increased expression of cytokines detected by transcriptome analysis.

Conclusion: the results obtained in this work show that the skeletal muscle functional unloading affects properties of FAPs in time-dependent manner: in atrophying skeletal muscle FAPs act as the sensors for the regulatory signals that may stimulate the metabolic and transcriptional reprogramming to preserve FAPs properties associated with maintenance of skeletal muscle homeostasis during unloading and in course of rehabilitation.

Abstract Image

Abstract Image

Abstract Image

骨骼肌卸荷中的纤维脂肪祖细胞:代谢和功能损伤。
背景:骨骼肌常驻纤维脂肪原细胞(FAPs)控制骨骼肌再生,为肌肉干细胞提供支持作用。在许多病理条件下,FAPs的特征已经改变,但健康骨骼肌的暂时功能卸载对FAPs的影响仍未得到充分研究。这项工作旨在研究骨骼肌废用如何影响FAPs的功能和代谢。方法:采用后肢悬吊(HS)大鼠模型,观察肌肉对减少使用的反应。FAPs分别从比目鱼肌功能肌(control)和功能卸载后7天和14天(HS7和HS14)中纯化。体外扩增FAPs,检测免疫表型;体外扩增率、迁移活性;体外分化为脂肪细胞的能力;代谢的变化。通过FAP调节的培养基对C2C12成肌细胞迁移和成肌发生的影响,估计FAPs与肌肉干细胞之间的串扰。为了揭示卸载诱导的FAP功能改变背后的分子机制,进行了转录组分析。结果:从control和HS肌肉分离的FAPs表现出MSC细胞的表型。功能卸载条件改变FAPs体外扩增率和迁移率。所有FAPs样品在体外均表现出成脂分化能力,但HS FAPs形成的脂肪滴体积较小,转录组分析显示脂肪酸代谢和PPAR信号传导受到抑制。骨骼肌卸载导致FAPs的代谢重编程:在HS7和HS14样品中检测到的备用呼吸能力下降,OCR/ECAR比下降,这表明氧气消耗减少,底物氧化潜力下降,并向糖酵解代谢转变。此外,经FAPs调节的培养基处理的C2C12细胞表现出不同的变化:HS7 FAPs衍生的旁分泌因子支持成肌细胞融合,hs14衍生的培养基刺激C2C12成肌细胞的增殖;转录组分析检测到细胞因子表达增加,支持了这些观察结果。结论:本研究结果表明,骨骼肌功能卸载以时间依赖的方式影响FAPs的特性:在萎缩的骨骼肌中,FAPs作为调节信号的传感器,可能刺激代谢和转录重编程,以保持FAPs在卸载和康复过程中与维持骨骼肌稳态相关的特性。
本文章由计算机程序翻译,如有差异,请以英文原文为准。
求助全文
约1分钟内获得全文 求助全文
来源期刊
Skeletal Muscle
Skeletal Muscle CELL BIOLOGY-
CiteScore
9.10
自引率
0.00%
发文量
25
审稿时长
12 weeks
期刊介绍: The only open access journal in its field, Skeletal Muscle publishes novel, cutting-edge research and technological advancements that investigate the molecular mechanisms underlying the biology of skeletal muscle. Reflecting the breadth of research in this area, the journal welcomes manuscripts about the development, metabolism, the regulation of mass and function, aging, degeneration, dystrophy and regeneration of skeletal muscle, with an emphasis on understanding adult skeletal muscle, its maintenance, and its interactions with non-muscle cell types and regulatory modulators. Main areas of interest include: -differentiation of skeletal muscle- atrophy and hypertrophy of skeletal muscle- aging of skeletal muscle- regeneration and degeneration of skeletal muscle- biology of satellite and satellite-like cells- dystrophic degeneration of skeletal muscle- energy and glucose homeostasis in skeletal muscle- non-dystrophic genetic diseases of skeletal muscle, such as Spinal Muscular Atrophy and myopathies- maintenance of neuromuscular junctions- roles of ryanodine receptors and calcium signaling in skeletal muscle- roles of nuclear receptors in skeletal muscle- roles of GPCRs and GPCR signaling in skeletal muscle- other relevant aspects of skeletal muscle biology. In addition, articles on translational clinical studies that address molecular and cellular mechanisms of skeletal muscle will be published. Case reports are also encouraged for submission. Skeletal Muscle reflects the breadth of research on skeletal muscle and bridges gaps between diverse areas of science for example cardiac cell biology and neurobiology, which share common features with respect to cell differentiation, excitatory membranes, cell-cell communication, and maintenance. Suitable articles are model and mechanism-driven, and apply statistical principles where appropriate; purely descriptive studies are of lesser interest.
×
引用
GB/T 7714-2015
复制
MLA
复制
APA
复制
导出至
BibTeX EndNote RefMan NoteFirst NoteExpress
×
提示
您的信息不完整,为了账户安全,请先补充。
现在去补充
×
提示
您因"违规操作"
具体请查看互助需知
我知道了
×
提示
确定
请完成安全验证×
copy
已复制链接
快去分享给好友吧!
我知道了
右上角分享
点击右上角分享
0
联系我们:info@booksci.cn Book学术提供免费学术资源搜索服务,方便国内外学者检索中英文文献。致力于提供最便捷和优质的服务体验。 Copyright © 2023 布克学术 All rights reserved.
京ICP备2023020795号-1
ghs 京公网安备 11010802042870号
Book学术文献互助
Book学术文献互助群
群 号:604180095
Book学术官方微信