Imaging Human Pancreatic Endocrinogenesis During Early Prenatal Life.

Diabetes Pub Date : 2025-03-01 DOI:10.2337/db24-0641
Adrian Villalba, Yorick Gitton, Virginie Aiello, Maryne Toupin, Séverine Mazaud-Guittot, Alain Chédotal, Raphaël Scharfmann
{"title":"Imaging Human Pancreatic Endocrinogenesis During Early Prenatal Life.","authors":"Adrian Villalba, Yorick Gitton, Virginie Aiello, Maryne Toupin, Séverine Mazaud-Guittot, Alain Chédotal, Raphaël Scharfmann","doi":"10.2337/db24-0641","DOIUrl":null,"url":null,"abstract":"<p><p>Murine pancreatic endocrinogenesis has been extensively studied, but human data remain scarce due to limited sample availability. Here, we first built a large collection of human embryonic and fetal pancreases covering the first trimester of pregnancy to explore human endocrinogenesis. Using an experimental pipeline combining in toto staining, tissue clearing, and light-sheet fluorescence microscopy, we show that insulin-, glucagon-, and somatostatin-positive cells appear simultaneously at Carnegie stage (CS) 16. This contrasts with rodents, in which glucagon-positive cells appear first, followed by insulin-positive and, finally, somatostatin-positive cells and highlights interspecies differences. We also detected bihormonal endocrine cells in 7 of 9 human pancreases between CS16 and CS18, which were no longer detected at later stages. We observed that cell distribution within human fetal islets resembles adult mouse islets, with a core of β-cells surrounded by α- and δ-cells, differing from a more complex arrangement in adult human islets. This, in connection with the small size of human fetal islets when compared with adult islets, suggests that adult human islets may form by fusion of preexisting islets, in contrast to the mouse fission model. Together, our study provides a detailed and comprehensive description of the spatiotemporal dynamics of human pancreatic endocrinogenesis.</p><p><strong>Article highlights: </strong>Data on human pancreas development are limited and derived from two-dimensional staining. We overcome this using in toto staining, tissue clearing, and light-sheet imaging. We sought to understand when and where endocrine cells first emerge and how they cluster. First, endocrine cell types appear simultaneously, and early pancreases contain bihormonal cells. There are morphometric differences between fetal and adult islets. We propose a mechanism of adult islet formation by fusion: a new base to reconstitute in vitro islet neogenesis.</p>","PeriodicalId":93977,"journal":{"name":"Diabetes","volume":" ","pages":"368-375"},"PeriodicalIF":0.0000,"publicationDate":"2025-03-01","publicationTypes":"Journal Article","fieldsOfStudy":null,"isOpenAccess":false,"openAccessPdf":"https://www.ncbi.nlm.nih.gov/pmc/articles/PMC11842602/pdf/","citationCount":"0","resultStr":null,"platform":"Semanticscholar","paperid":null,"PeriodicalName":"Diabetes","FirstCategoryId":"1085","ListUrlMain":"https://doi.org/10.2337/db24-0641","RegionNum":0,"RegionCategory":null,"ArticlePicture":[],"TitleCN":null,"AbstractTextCN":null,"PMCID":null,"EPubDate":"","PubModel":"","JCR":"","JCRName":"","Score":null,"Total":0}
引用次数: 0

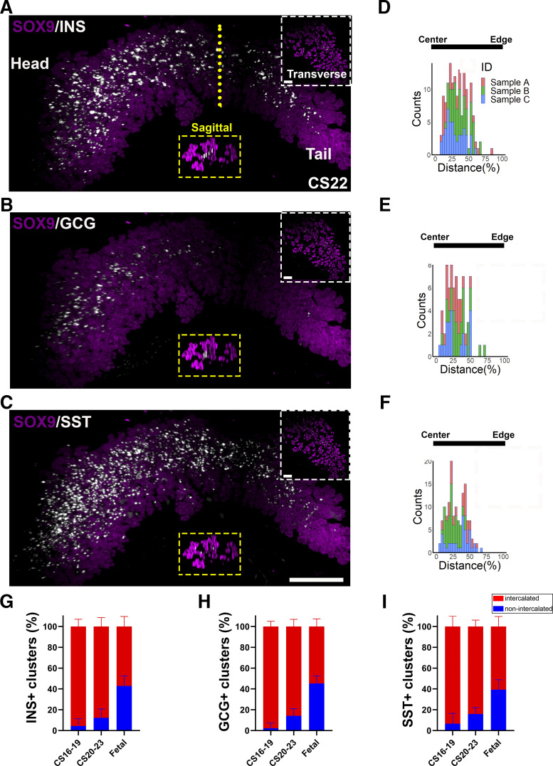
Abstract

Murine pancreatic endocrinogenesis has been extensively studied, but human data remain scarce due to limited sample availability. Here, we first built a large collection of human embryonic and fetal pancreases covering the first trimester of pregnancy to explore human endocrinogenesis. Using an experimental pipeline combining in toto staining, tissue clearing, and light-sheet fluorescence microscopy, we show that insulin-, glucagon-, and somatostatin-positive cells appear simultaneously at Carnegie stage (CS) 16. This contrasts with rodents, in which glucagon-positive cells appear first, followed by insulin-positive and, finally, somatostatin-positive cells and highlights interspecies differences. We also detected bihormonal endocrine cells in 7 of 9 human pancreases between CS16 and CS18, which were no longer detected at later stages. We observed that cell distribution within human fetal islets resembles adult mouse islets, with a core of β-cells surrounded by α- and δ-cells, differing from a more complex arrangement in adult human islets. This, in connection with the small size of human fetal islets when compared with adult islets, suggests that adult human islets may form by fusion of preexisting islets, in contrast to the mouse fission model. Together, our study provides a detailed and comprehensive description of the spatiotemporal dynamics of human pancreatic endocrinogenesis.

Article highlights: Data on human pancreas development are limited and derived from two-dimensional staining. We overcome this using in toto staining, tissue clearing, and light-sheet imaging. We sought to understand when and where endocrine cells first emerge and how they cluster. First, endocrine cell types appear simultaneously, and early pancreases contain bihormonal cells. There are morphometric differences between fetal and adult islets. We propose a mechanism of adult islet formation by fusion: a new base to reconstitute in vitro islet neogenesis.

Abstract Image

Abstract Image

Abstract Image

产前早期人类胰腺内分泌生成成像。
对小鼠胰腺内分泌发生的研究已经非常广泛,但由于样本有限,人类的数据仍然很少。在这里,我们首先建立了一个涵盖妊娠前三个月的人类胚胎和胎儿胰腺大样本库,以探索人类的胰腺内分泌发生。通过结合整体染色、组织清除和光片荧光显微镜的实验方法,我们发现胰岛素+、胰高血糖素+和体节素+细胞在卡内基阶段(CS)16时同时出现。这与啮齿动物首先出现胰高血糖素+细胞,然后是胰岛素+细胞,最后是体生长抑素+细胞的情况形成鲜明对比,凸显了种间差异。在 CS16-18 期间,我们还在 9 个人类胰腺中的 7 个检测到了双激素内分泌细胞,这些细胞在后期阶段不再被检测到。我们观察到,人类胎儿胰岛内的细胞分布类似于成年小鼠的胰岛,以β细胞为核心,周围是α和δ细胞,这与成年人类胰岛内更复杂的排列不同。这与人类胎儿胰岛比成年胰岛小的特点有关,表明人类成年胰岛可能是由先前存在的胰岛融合形成的,这与小鼠的裂变模型不同。总之,我们的研究详细而全面地描述了人类胰腺内分泌发生的时空动态。
本文章由计算机程序翻译,如有差异,请以英文原文为准。
求助全文
约1分钟内获得全文 求助全文
来源期刊
自引率
0.00%
发文量
0
×
引用
GB/T 7714-2015
复制
MLA
复制
APA
复制
导出至
BibTeX EndNote RefMan NoteFirst NoteExpress
×
提示
您的信息不完整,为了账户安全,请先补充。
现在去补充
×
提示
您因"违规操作"
具体请查看互助需知
我知道了
×
提示
确定
请完成安全验证×
copy
已复制链接
快去分享给好友吧!
我知道了
右上角分享
点击右上角分享
0
联系我们:info@booksci.cn Book学术提供免费学术资源搜索服务,方便国内外学者检索中英文文献。致力于提供最便捷和优质的服务体验。 Copyright © 2023 布克学术 All rights reserved.
京ICP备2023020795号-1
ghs 京公网安备 11010802042870号
Book学术文献互助
Book学术文献互助群
群 号:604180095
Book学术官方微信