Quantitative assessment of neurodevelopmental maturation: a comprehensive systematic literature review of artificial intelligence-based brain age prediction in pediatric populations.

IF 2.5 4区 医学 Q2 MATHEMATICAL & COMPUTATIONAL BIOLOGY
Frontiers in Neuroinformatics Pub Date : 2024-11-12 eCollection Date: 2024-01-01 DOI:10.3389/fninf.2024.1496143
Eric Dragendorf, Eva Bültmann, Dominik Wolff
{"title":"Quantitative assessment of neurodevelopmental maturation: a comprehensive systematic literature review of artificial intelligence-based brain age prediction in pediatric populations.","authors":"Eric Dragendorf, Eva Bültmann, Dominik Wolff","doi":"10.3389/fninf.2024.1496143","DOIUrl":null,"url":null,"abstract":"<p><strong>Introduction: </strong>Over the past few decades, numerous researchers have explored the application of machine learning for assessing children's neurological development. Developmental changes in the brain could be utilized to gauge the alignment of its maturation status with the child's chronological age. AI is trained to analyze changes in different modalities and estimate the brain age of subjects. Disparities between the predicted and chronological age can be viewed as a biomarker for a pathological condition. This literature review aims to illuminate research studies that have employed AI to predict children's brain age.</p><p><strong>Methods: </strong>The inclusion criteria for this study were predicting brain age via AI in healthy children up to 12 years. The search term was centered around the keywords \"pediatric,\" \"artificial intelligence,\" and \"brain age\" and was utilized in PubMed and IEEEXplore. The selected literature was then examined for information on data acquisition methods, the age range of the study population, pre-processing, methods and AI techniques utilized, the quality of the respective techniques, model explanation, and clinical applications.</p><p><strong>Results: </strong>Fifty one publications from 2012 to 2024 were included in the analysis. The primary modality of data acquisition was MRI, followed by EEG. Structural and functional MRI-based studies commonly used publicly available datasets, while EEG-based studies typically relied on self-recruitment. Many studies utilized pre-processing pipelines provided by toolkit suites, particularly in MRI-based research. The most frequently used model type was kernel-based learning algorithms, followed by convolutional neural networks. Overall, prediction accuracy may improve when multiple acquisition modalities are used, but comparing studies is challenging. In EEG, the prediction error decreases as the number of electrodes increases. Approximately one-third of the studies used explainable artificial intelligence methods to explain the model and chosen parameters. However, there is a significant clinical translation gap as no study has tested their model in a clinical routine setting.</p><p><strong>Discussion: </strong>Further research should test on external datasets and include low-quality routine images for MRI. T2-weighted MRI was underrepresented. Furthermore, different kernel types should be compared on the same dataset. Implementing modern model architectures, such as convolutional neural networks, should be the next step in EEG-based research studies.</p>","PeriodicalId":12462,"journal":{"name":"Frontiers in Neuroinformatics","volume":"18 ","pages":"1496143"},"PeriodicalIF":2.5000,"publicationDate":"2024-11-12","publicationTypes":"Journal Article","fieldsOfStudy":null,"isOpenAccess":false,"openAccessPdf":"https://www.ncbi.nlm.nih.gov/pmc/articles/PMC11588453/pdf/","citationCount":"0","resultStr":null,"platform":"Semanticscholar","paperid":null,"PeriodicalName":"Frontiers in Neuroinformatics","FirstCategoryId":"3","ListUrlMain":"https://doi.org/10.3389/fninf.2024.1496143","RegionNum":4,"RegionCategory":"医学","ArticlePicture":[],"TitleCN":null,"AbstractTextCN":null,"PMCID":null,"EPubDate":"2024/1/1 0:00:00","PubModel":"eCollection","JCR":"Q2","JCRName":"MATHEMATICAL & COMPUTATIONAL BIOLOGY","Score":null,"Total":0}
引用次数: 0

Abstract

Introduction: Over the past few decades, numerous researchers have explored the application of machine learning for assessing children's neurological development. Developmental changes in the brain could be utilized to gauge the alignment of its maturation status with the child's chronological age. AI is trained to analyze changes in different modalities and estimate the brain age of subjects. Disparities between the predicted and chronological age can be viewed as a biomarker for a pathological condition. This literature review aims to illuminate research studies that have employed AI to predict children's brain age.

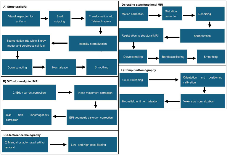
Methods: The inclusion criteria for this study were predicting brain age via AI in healthy children up to 12 years. The search term was centered around the keywords "pediatric," "artificial intelligence," and "brain age" and was utilized in PubMed and IEEEXplore. The selected literature was then examined for information on data acquisition methods, the age range of the study population, pre-processing, methods and AI techniques utilized, the quality of the respective techniques, model explanation, and clinical applications.

Results: Fifty one publications from 2012 to 2024 were included in the analysis. The primary modality of data acquisition was MRI, followed by EEG. Structural and functional MRI-based studies commonly used publicly available datasets, while EEG-based studies typically relied on self-recruitment. Many studies utilized pre-processing pipelines provided by toolkit suites, particularly in MRI-based research. The most frequently used model type was kernel-based learning algorithms, followed by convolutional neural networks. Overall, prediction accuracy may improve when multiple acquisition modalities are used, but comparing studies is challenging. In EEG, the prediction error decreases as the number of electrodes increases. Approximately one-third of the studies used explainable artificial intelligence methods to explain the model and chosen parameters. However, there is a significant clinical translation gap as no study has tested their model in a clinical routine setting.

Discussion: Further research should test on external datasets and include low-quality routine images for MRI. T2-weighted MRI was underrepresented. Furthermore, different kernel types should be compared on the same dataset. Implementing modern model architectures, such as convolutional neural networks, should be the next step in EEG-based research studies.

Abstract Image

Abstract Image

Abstract Image

神经发育成熟度的定量评估:基于人工智能的儿科人群脑年龄预测的全面系统文献综述。
简介在过去的几十年里,许多研究人员都在探索如何应用机器学习来评估儿童的神经系统发育。大脑的发育变化可以用来衡量其成熟状态与儿童的实际年龄是否一致。人工智能经过训练,可以分析不同模式的变化,并估算受试者的大脑年龄。预测年龄与实际年龄之间的差异可被视为病理状况的生物标记。本文献综述旨在阐明采用人工智能预测儿童脑年龄的研究:本研究的纳入标准是通过人工智能预测 12 岁以下健康儿童的脑年龄。搜索关键词围绕 "儿科"、"人工智能 "和 "脑年龄",并使用 PubMed 和 IEEEXplore。然后对所选文献进行检查,以了解数据采集方法、研究人群的年龄范围、预处理、所使用的方法和人工智能技术、相关技术的质量、模型解释和临床应用等信息:本次分析共收录了 2012 年至 2024 年间发表的 51 篇论文。数据采集的主要方式是磁共振成像,其次是脑电图。基于结构和功能磁共振成像的研究通常使用公开的数据集,而基于脑电图的研究通常依赖于自我招募。许多研究利用了工具包套件提供的预处理管道,尤其是在基于核磁共振成像的研究中。最常用的模型类型是基于核的学习算法,其次是卷积神经网络。总体而言,当使用多种采集模式时,预测准确率可能会有所提高,但对研究进行比较具有挑战性。在脑电图中,预测误差随着电极数量的增加而减小。大约三分之一的研究使用了可解释的人工智能方法来解释模型和所选参数。然而,由于没有一项研究在临床常规环境中测试过他们的模型,因此在临床转化方面还存在很大差距:讨论:进一步的研究应在外部数据集上进行测试,并纳入低质量的核磁共振常规图像。T2加权核磁共振成像的代表性不足。此外,还应在同一数据集上比较不同的内核类型。在基于脑电图的研究中,下一步应采用卷积神经网络等现代模型架构。
本文章由计算机程序翻译,如有差异,请以英文原文为准。
求助全文
约1分钟内获得全文 求助全文
来源期刊
Frontiers in Neuroinformatics
Frontiers in Neuroinformatics MATHEMATICAL & COMPUTATIONAL BIOLOGY-NEUROSCIENCES
CiteScore
4.80
自引率
5.70%
发文量
132
审稿时长
14 weeks
期刊介绍: Frontiers in Neuroinformatics publishes rigorously peer-reviewed research on the development and implementation of numerical/computational models and analytical tools used to share, integrate and analyze experimental data and advance theories of the nervous system functions. Specialty Chief Editors Jan G. Bjaalie at the University of Oslo and Sean L. Hill at the École Polytechnique Fédérale de Lausanne are supported by an outstanding Editorial Board of international experts. This multidisciplinary open-access journal is at the forefront of disseminating and communicating scientific knowledge and impactful discoveries to researchers, academics and the public worldwide. Neuroscience is being propelled into the information age as the volume of information explodes, demanding organization and synthesis. Novel synthesis approaches are opening up a new dimension for the exploration of the components of brain elements and systems and the vast number of variables that underlie their functions. Neural data is highly heterogeneous with complex inter-relations across multiple levels, driving the need for innovative organizing and synthesizing approaches from genes to cognition, and covering a range of species and disease states. Frontiers in Neuroinformatics therefore welcomes submissions on existing neuroscience databases, development of data and knowledge bases for all levels of neuroscience, applications and technologies that can facilitate data sharing (interoperability, formats, terminologies, and ontologies), and novel tools for data acquisition, analyses, visualization, and dissemination of nervous system data. Our journal welcomes submissions on new tools (software and hardware) that support brain modeling, and the merging of neuroscience databases with brain models used for simulation and visualization.
×
引用
GB/T 7714-2015
复制
MLA
复制
APA
复制
导出至
BibTeX EndNote RefMan NoteFirst NoteExpress
×
提示
您的信息不完整,为了账户安全,请先补充。
现在去补充
×
提示
您因"违规操作"
具体请查看互助需知
我知道了
×
提示
确定
请完成安全验证×
copy
已复制链接
快去分享给好友吧!
我知道了
右上角分享
点击右上角分享
0
联系我们:info@booksci.cn Book学术提供免费学术资源搜索服务,方便国内外学者检索中英文文献。致力于提供最便捷和优质的服务体验。 Copyright © 2023 布克学术 All rights reserved.
京ICP备2023020795号-1
ghs 京公网安备 11010802042870号
Book学术文献互助
Book学术文献互助群
群 号:604180095
Book学术官方微信