Dietary supplementation with N-acetyl-L-cysteine ameliorates hyperactivated ERK signaling in the endometrium that is linked to poor pregnancy outcomes following ovarian stimulation in pigs.

IF 6.5 Q1 AGRICULTURE, DAIRY & ANIMAL SCIENCE
Linghua Cheng, Zhicheng Shi, Yuan Yue, Yue Wang, Yusheng Qin, Wei Zhao, Yupei Hu, Qin Li, Min Guo, Lei An, Shumin Wang, Jianhui Tian
{"title":"Dietary supplementation with N-acetyl-L-cysteine ameliorates hyperactivated ERK signaling in the endometrium that is linked to poor pregnancy outcomes following ovarian stimulation in pigs.","authors":"Linghua Cheng, Zhicheng Shi, Yuan Yue, Yue Wang, Yusheng Qin, Wei Zhao, Yupei Hu, Qin Li, Min Guo, Lei An, Shumin Wang, Jianhui Tian","doi":"10.1186/s40104-024-01109-1","DOIUrl":null,"url":null,"abstract":"<p><strong>Background: </strong>Exogenous gonadotropin-controlled ovarian stimulation is the critical step in animal reproductive management, such as pig, sheep, bovine and other species. It helps synchronize ovulation or stimulate multiple ovulations. However, a number of evidence indicated an unexpected decrease in pregnancy outcomes following ovarian stimulation. This study aimed to explore the underlying mechanism of the pregnancy defect and develop a practical rescue strategy.</p><p><strong>Results: </strong>Compared with those in the control group, gilts that underwent ovarian stimulation showed a decrease in pregnancy rate, farrowing rate, and total number of piglets born. Stimulated gilts also showed an increase in estradiol (E<sub>2</sub>) levels. The supraphysiological E<sub>2</sub> level was correlated with the decrease in the number of piglets born. Furthermore, we found that high levels of E<sub>2</sub> impair uterine receptivity, as shown by the overproliferation of endometrial epithelial cells. In vitro mechanistic studies demonstrated that high levels of E<sub>2</sub> hyperactivate FGF-FGFR-ERK signaling cascade in the uterine endometrium, and in turn induces overproliferation of endometrial epithelial cells. Of note, N-acetyl-L-cysteine (NAC) supplementation effectively inhibits ERK hyperphosphorylation and ameliorates endometrial epithelial overproliferation. Importantly, in vivo experiments indicated that dietary NAC supplementation, compared with ovarian stimulation group, improves the uterine receptivity in gilts, and significantly increases the pregnancy rate and total number of piglets born.</p><p><strong>Conclusions: </strong>Ovarian stimulation-induced supraphysiological levels of E<sub>2</sub> impairs uterine receptivity by hyperactivating FGF-FGFR-ERK signaling cascade, thereby reducing pregnancy rate and litter size. Supplementing NAC to a conventional diet for gilts ameliorates hyperactivated ERK signaling and improves uterine receptivity, thus rescuing adverse pregnancy outcomes following ovarian stimulation.</p>","PeriodicalId":64067,"journal":{"name":"Journal of Animal Science and Biotechnology","volume":"15 1","pages":"148"},"PeriodicalIF":6.5000,"publicationDate":"2024-11-06","publicationTypes":"Journal Article","fieldsOfStudy":null,"isOpenAccess":false,"openAccessPdf":"https://www.ncbi.nlm.nih.gov/pmc/articles/PMC11539329/pdf/","citationCount":"0","resultStr":null,"platform":"Semanticscholar","paperid":null,"PeriodicalName":"Journal of Animal Science and Biotechnology","FirstCategoryId":"1089","ListUrlMain":"https://doi.org/10.1186/s40104-024-01109-1","RegionNum":0,"RegionCategory":null,"ArticlePicture":[],"TitleCN":null,"AbstractTextCN":null,"PMCID":null,"EPubDate":"","PubModel":"","JCR":"Q1","JCRName":"AGRICULTURE, DAIRY & ANIMAL SCIENCE","Score":null,"Total":0}
引用次数: 0

Abstract

Background: Exogenous gonadotropin-controlled ovarian stimulation is the critical step in animal reproductive management, such as pig, sheep, bovine and other species. It helps synchronize ovulation or stimulate multiple ovulations. However, a number of evidence indicated an unexpected decrease in pregnancy outcomes following ovarian stimulation. This study aimed to explore the underlying mechanism of the pregnancy defect and develop a practical rescue strategy.

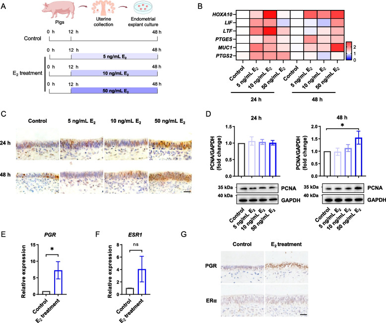
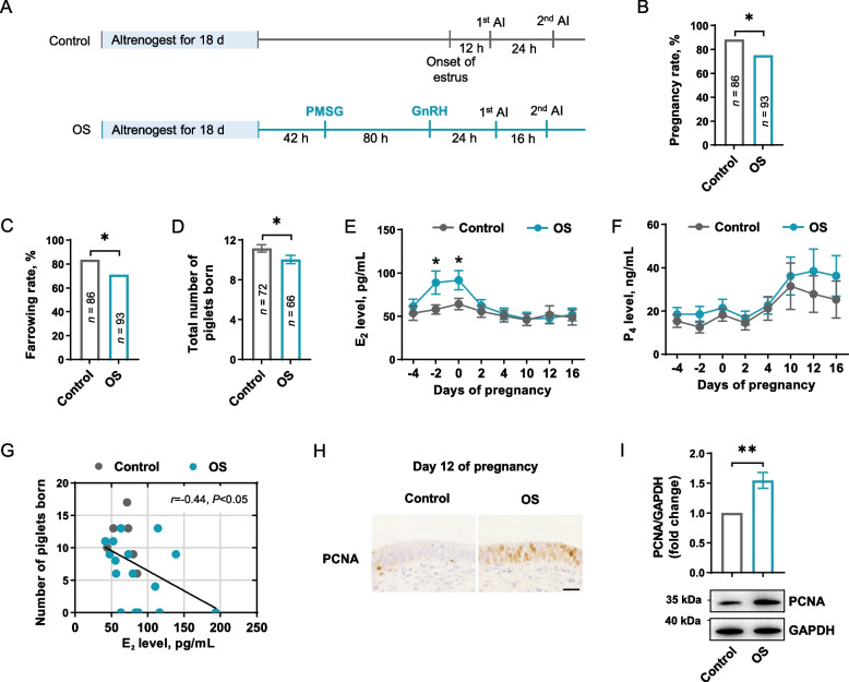
Results: Compared with those in the control group, gilts that underwent ovarian stimulation showed a decrease in pregnancy rate, farrowing rate, and total number of piglets born. Stimulated gilts also showed an increase in estradiol (E2) levels. The supraphysiological E2 level was correlated with the decrease in the number of piglets born. Furthermore, we found that high levels of E2 impair uterine receptivity, as shown by the overproliferation of endometrial epithelial cells. In vitro mechanistic studies demonstrated that high levels of E2 hyperactivate FGF-FGFR-ERK signaling cascade in the uterine endometrium, and in turn induces overproliferation of endometrial epithelial cells. Of note, N-acetyl-L-cysteine (NAC) supplementation effectively inhibits ERK hyperphosphorylation and ameliorates endometrial epithelial overproliferation. Importantly, in vivo experiments indicated that dietary NAC supplementation, compared with ovarian stimulation group, improves the uterine receptivity in gilts, and significantly increases the pregnancy rate and total number of piglets born.

Conclusions: Ovarian stimulation-induced supraphysiological levels of E2 impairs uterine receptivity by hyperactivating FGF-FGFR-ERK signaling cascade, thereby reducing pregnancy rate and litter size. Supplementing NAC to a conventional diet for gilts ameliorates hyperactivated ERK signaling and improves uterine receptivity, thus rescuing adverse pregnancy outcomes following ovarian stimulation.

Abstract Image

Abstract Image

Abstract Image

膳食中补充 N-乙酰-L-半胱氨酸可改善子宫内膜中与猪卵巢刺激后不良妊娠结局有关的 ERK 信号的过度激活。
背景:外源性促性腺激素控制的卵巢刺激是猪、羊、牛等动物繁殖管理的关键步骤。它有助于同步排卵或刺激多次排卵。然而,许多证据表明,卵巢刺激后的妊娠结局会意外下降。本研究旨在探索妊娠缺陷的内在机制,并制定切实可行的挽救策略:结果:与对照组相比,接受卵巢刺激的后备母猪的妊娠率、产仔率和出生仔猪总数均有所下降。刺激后备母猪的雌二醇(E2)水平也有所上升。超生理的 E2 水平与仔猪出生数量的减少有关。此外,我们还发现,高水平的 E2 会损害子宫的受孕能力,表现为子宫内膜上皮细胞过度增殖。体外机理研究表明,高水平的 E2 会过度激活子宫内膜中的 FGF-FGFR-ERK 信号级联,进而诱导子宫内膜上皮细胞过度增殖。值得注意的是,补充 N-乙酰-L-半胱氨酸(NAC)可有效抑制 ERK 过度磷酸化,改善子宫内膜上皮细胞的过度增殖。重要的是,体内实验表明,与卵巢刺激组相比,膳食中补充 NAC 可改善后备母猪的子宫接受能力,并显著提高妊娠率和仔猪出生总数:结论:卵巢刺激引起的超生理水平的E2通过过度激活FGF-FGFR-ERK信号级联而损害子宫接受能力,从而降低妊娠率和产仔数。在后备母猪的常规日粮中添加 NAC 可改善过度激活的 ERK 信号,提高子宫接受能力,从而挽救卵巢刺激后的不良妊娠结局。
本文章由计算机程序翻译,如有差异,请以英文原文为准。
求助全文
约1分钟内获得全文 求助全文
来源期刊
CiteScore
10.30
自引率
0.00%
发文量
822
×
引用
GB/T 7714-2015
复制
MLA
复制
APA
复制
导出至
BibTeX EndNote RefMan NoteFirst NoteExpress
×
提示
您的信息不完整,为了账户安全,请先补充。
现在去补充
×
提示
您因"违规操作"
具体请查看互助需知
我知道了
×
提示
确定
请完成安全验证×
copy
已复制链接
快去分享给好友吧!
我知道了
右上角分享
点击右上角分享
0
联系我们:info@booksci.cn Book学术提供免费学术资源搜索服务,方便国内外学者检索中英文文献。致力于提供最便捷和优质的服务体验。 Copyright © 2023 布克学术 All rights reserved.
京ICP备2023020795号-1
ghs 京公网安备 11010802042870号
Book学术文献互助
Book学术文献互助群
群 号:604180095
Book学术官方微信