3D confinement alters smooth muscle cell responses to chemical and mechanical cues.

IF 4.1 3区 医学 Q1 ENGINEERING, BIOMEDICAL
APL Bioengineering Pub Date : 2024-10-25 eCollection Date: 2024-12-01 DOI:10.1063/5.0225569
Farnaz Hemmati, Ayuba Akinpelu, Daniel Chinedu Nweze, Panagiotis Mistriotis
{"title":"3D confinement alters smooth muscle cell responses to chemical and mechanical cues.","authors":"Farnaz Hemmati, Ayuba Akinpelu, Daniel Chinedu Nweze, Panagiotis Mistriotis","doi":"10.1063/5.0225569","DOIUrl":null,"url":null,"abstract":"<p><p>Smooth muscle cell (SMC) phenotypic switching is a hallmark of many vascular diseases. Although prior work has established that chemical and mechanical cues contribute to SMC phenotypic switching, the impact of three-dimensional (3D) confinement on this process remains elusive. Yet, <i>in vivo</i>, arterial SMCs reside within confined environments. In this study, we designed a microfluidic assay to investigate the interplay between 3D confinement and different environmental stimuli in SMC function. Our results show that tightly, but not moderately, confined SMCs acquire a contractile phenotype when exposed to collagen I. Elevated compressive forces induced by hydrostatic pressure abolish this upregulation of the contractile phenotype and compromise SMC survival, particularly in tightly confined spaces. Transforming growth factor beta 1, which promotes the contractile state in moderate confinement, fails to enhance the contractility of tightly confined cells. Fibronectin and engagement of cadherin 2 suppress the contractile phenotype of SMCs regardless of the degree of confinement. In contrast, homophilic engagement of cadherin 11 upregulates SMC-specific genes and enhances contractility in both moderately and tightly confined cells. Overall, our work introduces 3D confinement as a regulator of SMC phenotypic responses to chemical and mechanical signals.</p>","PeriodicalId":46288,"journal":{"name":"APL Bioengineering","volume":"8 4","pages":"046103"},"PeriodicalIF":4.1000,"publicationDate":"2024-10-25","publicationTypes":"Journal Article","fieldsOfStudy":null,"isOpenAccess":false,"openAccessPdf":"https://www.ncbi.nlm.nih.gov/pmc/articles/PMC11512639/pdf/","citationCount":"0","resultStr":null,"platform":"Semanticscholar","paperid":null,"PeriodicalName":"APL Bioengineering","FirstCategoryId":"5","ListUrlMain":"https://doi.org/10.1063/5.0225569","RegionNum":3,"RegionCategory":"医学","ArticlePicture":[],"TitleCN":null,"AbstractTextCN":null,"PMCID":null,"EPubDate":"2024/12/1 0:00:00","PubModel":"eCollection","JCR":"Q1","JCRName":"ENGINEERING, BIOMEDICAL","Score":null,"Total":0}
引用次数: 0

Abstract

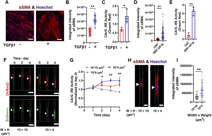
Smooth muscle cell (SMC) phenotypic switching is a hallmark of many vascular diseases. Although prior work has established that chemical and mechanical cues contribute to SMC phenotypic switching, the impact of three-dimensional (3D) confinement on this process remains elusive. Yet, in vivo, arterial SMCs reside within confined environments. In this study, we designed a microfluidic assay to investigate the interplay between 3D confinement and different environmental stimuli in SMC function. Our results show that tightly, but not moderately, confined SMCs acquire a contractile phenotype when exposed to collagen I. Elevated compressive forces induced by hydrostatic pressure abolish this upregulation of the contractile phenotype and compromise SMC survival, particularly in tightly confined spaces. Transforming growth factor beta 1, which promotes the contractile state in moderate confinement, fails to enhance the contractility of tightly confined cells. Fibronectin and engagement of cadherin 2 suppress the contractile phenotype of SMCs regardless of the degree of confinement. In contrast, homophilic engagement of cadherin 11 upregulates SMC-specific genes and enhances contractility in both moderately and tightly confined cells. Overall, our work introduces 3D confinement as a regulator of SMC phenotypic responses to chemical and mechanical signals.

Abstract Image

Abstract Image

Abstract Image

三维封闭改变平滑肌细胞对化学和机械线索的反应
平滑肌细胞(SMC)表型转换是许多血管疾病的标志。尽管之前的研究已经证实化学和机械线索有助于平滑肌细胞表型的转换,但三维(3D)封闭对这一过程的影响仍然难以捉摸。然而,在体内,动脉 SMC 存在于封闭的环境中。在这项研究中,我们设计了一种微流控实验来研究三维封闭和不同环境刺激在 SMC 功能中的相互作用。我们的研究结果表明,当暴露于胶原蛋白 I 时,紧密密闭的 SMC 会获得收缩表型,而中度密闭的 SMC 则不会。静水压引起的压缩力升高会抑制收缩表型的上调,并影响 SMC 的存活,尤其是在紧密密闭的空间中。转化生长因子β1可促进中度封闭状态下的收缩,但却无法增强紧密封闭细胞的收缩能力。无论封闭程度如何,纤连蛋白和粘连蛋白 2 的参与都会抑制 SMC 的收缩表型。与此相反,粘连蛋白 11 的亲和参与可上调 SMC 特异基因,并增强中度和紧密封闭细胞的收缩能力。总之,我们的研究将三维封闭作为 SMC 表型对化学和机械信号反应的调节因子。
本文章由计算机程序翻译,如有差异,请以英文原文为准。
求助全文
约1分钟内获得全文 求助全文
来源期刊
APL Bioengineering
APL Bioengineering ENGINEERING, BIOMEDICAL-
CiteScore
9.30
自引率
6.70%
发文量
39
审稿时长
19 weeks
期刊介绍: APL Bioengineering is devoted to research at the intersection of biology, physics, and engineering. The journal publishes high-impact manuscripts specific to the understanding and advancement of physics and engineering of biological systems. APL Bioengineering is the new home for the bioengineering and biomedical research communities. APL Bioengineering publishes original research articles, reviews, and perspectives. Topical coverage includes: -Biofabrication and Bioprinting -Biomedical Materials, Sensors, and Imaging -Engineered Living Systems -Cell and Tissue Engineering -Regenerative Medicine -Molecular, Cell, and Tissue Biomechanics -Systems Biology and Computational Biology
×
引用
GB/T 7714-2015
复制
MLA
复制
APA
复制
导出至
BibTeX EndNote RefMan NoteFirst NoteExpress
×
提示
您的信息不完整,为了账户安全,请先补充。
现在去补充
×
提示
您因"违规操作"
具体请查看互助需知
我知道了
×
提示
确定
请完成安全验证×
copy
已复制链接
快去分享给好友吧!
我知道了
右上角分享
点击右上角分享
0
联系我们:info@booksci.cn Book学术提供免费学术资源搜索服务,方便国内外学者检索中英文文献。致力于提供最便捷和优质的服务体验。 Copyright © 2023 布克学术 All rights reserved.
京ICP备2023020795号-1
ghs 京公网安备 11010802042870号
Book学术文献互助
Book学术文献互助群
群 号:604180095
Book学术官方微信