Taxonomic Distribution, Phylogenetic Relationship, and Domain Conservation of CRISPR-Associated Cas Proteins.

IF 2.4 Q3 BIOCHEMICAL RESEARCH METHODS
Bioinformatics and Biology Insights Pub Date : 2024-10-05 eCollection Date: 2024-01-01 DOI:10.1177/11779322241274961
Weerakkody Ranasinghe, Dorcie Gillette, Alexis Ho, Hyuk Cho, Madhusudan Choudhary
{"title":"Taxonomic Distribution, Phylogenetic Relationship, and Domain Conservation of CRISPR-Associated Cas Proteins.","authors":"Weerakkody Ranasinghe, Dorcie Gillette, Alexis Ho, Hyuk Cho, Madhusudan Choudhary","doi":"10.1177/11779322241274961","DOIUrl":null,"url":null,"abstract":"<p><p>CRISPR (Clustered Regularly Interspaced Short Palindromic Repeats) is a naturally occurring genetic defense system in bacteria and archaea. It is comprised of a series of DNA sequence repeats with spacers derived from previous exposures to plasmid or phage. Further understanding and applications of CRISPR system have revolutionized our capacity for gene or genome editing of prokaryotes and eukaryotes. The CRISPR systems are classified into 3 distinct types: type I, type II, and type III, each of which possesses an associated signature protein, Cas3, Cas9, and Cas10, respectively. As the CRISPR loci originated from earlier independent exposures of foreign genetic elements, it is likely that their associated signature proteins may have evolved rapidly. Also, their functional domain structures might have experienced different selective pressures, and therefore, they have differentially diverged in their amino acid sequences. We employed genomic, phylogenetic, and structure-function constraint analyses to reveal the evolutionary distribution, phylogenetic relationship, and structure-function constraints of Cas3, Cas9, and Cas10 proteins. Results reveal that all 3 Cas-associated proteins are highly represented in the phyla <i>Bacteroidetes</i>, <i>Firmicutes</i>, and <i>Proteobacteria</i>, including both pathogenic and non-pathogenic species. Genomic analysis of homologous proteins demonstrates that the proteins share 30% to 50% amino acid identity; therefore, they are low to moderately conserved and evolved rapidly. Phylogenetic analysis shows that 3 proteins originated monophyletically; however, the evolution rates were different among different branches of the clades. Furthermore, structure-function constraint analysis reveals that both Cas3 and Cas9 proteins experiences low to moderate levels of negative selection, and several protein domains of Cas3 and Cas9 proteins are highly conserved. To the contrary, most protein domains of Cas10 proteins experience neutral or positive selection, which supports rapid genetic divergence and less structure-function constraints.</p>","PeriodicalId":9065,"journal":{"name":"Bioinformatics and Biology Insights","volume":"18 ","pages":"11779322241274961"},"PeriodicalIF":2.4000,"publicationDate":"2024-10-05","publicationTypes":"Journal Article","fieldsOfStudy":null,"isOpenAccess":false,"openAccessPdf":"https://www.ncbi.nlm.nih.gov/pmc/articles/PMC11468465/pdf/","citationCount":"0","resultStr":null,"platform":"Semanticscholar","paperid":null,"PeriodicalName":"Bioinformatics and Biology Insights","FirstCategoryId":"1085","ListUrlMain":"https://doi.org/10.1177/11779322241274961","RegionNum":0,"RegionCategory":null,"ArticlePicture":[],"TitleCN":null,"AbstractTextCN":null,"PMCID":null,"EPubDate":"2024/1/1 0:00:00","PubModel":"eCollection","JCR":"Q3","JCRName":"BIOCHEMICAL RESEARCH METHODS","Score":null,"Total":0}
引用次数: 0

Abstract

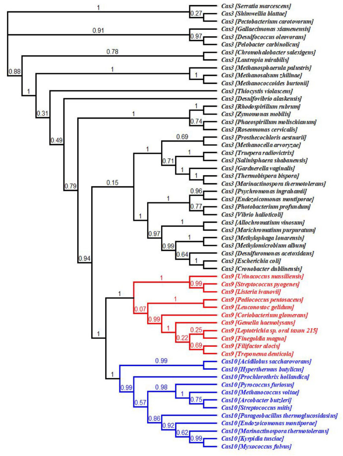
CRISPR (Clustered Regularly Interspaced Short Palindromic Repeats) is a naturally occurring genetic defense system in bacteria and archaea. It is comprised of a series of DNA sequence repeats with spacers derived from previous exposures to plasmid or phage. Further understanding and applications of CRISPR system have revolutionized our capacity for gene or genome editing of prokaryotes and eukaryotes. The CRISPR systems are classified into 3 distinct types: type I, type II, and type III, each of which possesses an associated signature protein, Cas3, Cas9, and Cas10, respectively. As the CRISPR loci originated from earlier independent exposures of foreign genetic elements, it is likely that their associated signature proteins may have evolved rapidly. Also, their functional domain structures might have experienced different selective pressures, and therefore, they have differentially diverged in their amino acid sequences. We employed genomic, phylogenetic, and structure-function constraint analyses to reveal the evolutionary distribution, phylogenetic relationship, and structure-function constraints of Cas3, Cas9, and Cas10 proteins. Results reveal that all 3 Cas-associated proteins are highly represented in the phyla Bacteroidetes, Firmicutes, and Proteobacteria, including both pathogenic and non-pathogenic species. Genomic analysis of homologous proteins demonstrates that the proteins share 30% to 50% amino acid identity; therefore, they are low to moderately conserved and evolved rapidly. Phylogenetic analysis shows that 3 proteins originated monophyletically; however, the evolution rates were different among different branches of the clades. Furthermore, structure-function constraint analysis reveals that both Cas3 and Cas9 proteins experiences low to moderate levels of negative selection, and several protein domains of Cas3 and Cas9 proteins are highly conserved. To the contrary, most protein domains of Cas10 proteins experience neutral or positive selection, which supports rapid genetic divergence and less structure-function constraints.

Abstract Image

Abstract Image

Abstract Image

CRISPR 相关 Cas 蛋白的分类分布、系统发育关系和领域保守性。
CRISPR(Clustered Regularly Interspaced Short Palindromic Repeats)是细菌和古细菌中的一种天然遗传防御系统。它由一系列 DNA 序列重复序列组成,其中的间隔物来自于以前接触过的质粒或噬菌体。对 CRISPR 系统的进一步了解和应用彻底改变了我们对原核生物和真核生物进行基因或基因组编辑的能力。CRISPR系统分为3种不同类型:I型、II型和III型,每种类型都有一个相关的标志蛋白,分别是Cas3、Cas9和Cas10。由于 CRISPR 基因座起源于早期外来遗传因子的独立暴露,它们的相关特征蛋白很可能已经快速进化。此外,它们的功能域结构可能经历了不同的选择压力,因此它们的氨基酸序列也出现了不同程度的分化。我们利用基因组学、系统发生学和结构功能约束分析揭示了Cas3、Cas9和Cas10蛋白的进化分布、系统发生关系和结构功能约束。研究结果表明,所有这3种Cas相关蛋白在类杆菌科、真菌门和变形菌门中都有很高的代表性,包括致病和非致病物种。同源蛋白的基因组分析表明,这些蛋白有 30% 至 50% 的氨基酸相同性;因此,它们的保守性较低至中等,而且进化迅速。系统进化分析表明,3 种蛋白质起源于单系,但不同支系的进化速度不同。此外,结构-功能约束分析表明,Cas3 和 Cas9 蛋白都经历了中低水平的负选择,Cas3 和 Cas9 蛋白的几个蛋白结构域高度保守。相反,Cas10 蛋白的大部分蛋白结构域经历了中性或阳性选择,这支持了快速的遗传分化和较少的结构-功能约束。
本文章由计算机程序翻译,如有差异,请以英文原文为准。
求助全文
约1分钟内获得全文 求助全文
来源期刊
Bioinformatics and Biology Insights
Bioinformatics and Biology Insights BIOCHEMICAL RESEARCH METHODS-
CiteScore
6.80
自引率
1.70%
发文量
36
审稿时长
8 weeks
期刊介绍: Bioinformatics and Biology Insights is an open access, peer-reviewed journal that considers articles on bioinformatics methods and their applications which must pertain to biological insights. All papers should be easily amenable to biologists and as such help bridge the gap between theories and applications.
×
引用
GB/T 7714-2015
复制
MLA
复制
APA
复制
导出至
BibTeX EndNote RefMan NoteFirst NoteExpress
×
提示
您的信息不完整,为了账户安全,请先补充。
现在去补充
×
提示
您因"违规操作"
具体请查看互助需知
我知道了
×
提示
确定
请完成安全验证×
copy
已复制链接
快去分享给好友吧!
我知道了
右上角分享
点击右上角分享
0
联系我们:info@booksci.cn Book学术提供免费学术资源搜索服务,方便国内外学者检索中英文文献。致力于提供最便捷和优质的服务体验。 Copyright © 2023 布克学术 All rights reserved.
京ICP备2023020795号-1
ghs 京公网安备 11010802042870号
Book学术文献互助
Book学术文献互助群
群 号:604180095
Book学术官方微信