A sociodemographic index identifies sex-related effects on insomnia in the Hispanic Community Health Study/Study of Latinos.

Natali Sorajja, Joon Chung, Carmela Alcántara, Sylvia Wassertheil-Smoller, Frank J Penedo, Alberto R Ramos, Krista M Perreira, Martha L Daviglus, Shakira F Suglia, Linda C Gallo, Peter Y Liu, Susan Redline, Carmen R Isasi, Tamar Sofer
{"title":"A sociodemographic index identifies sex-related effects on insomnia in the Hispanic Community Health Study/Study of Latinos.","authors":"Natali Sorajja, Joon Chung, Carmela Alcántara, Sylvia Wassertheil-Smoller, Frank J Penedo, Alberto R Ramos, Krista M Perreira, Martha L Daviglus, Shakira F Suglia, Linda C Gallo, Peter Y Liu, Susan Redline, Carmen R Isasi, Tamar Sofer","doi":"10.1093/sleepadvances/zpae064","DOIUrl":null,"url":null,"abstract":"<p><strong>Study objectives: </strong>Sex differences are related to both biological factors and the gendered environment. We constructed measures to model sex-related differences beyond binary sex.</p><p><strong>Methods: </strong>Data came from the baseline visit of the Hispanic Community Health Study/Study of Latinos (HCHS/SOL). We applied the least absolute shrinkage and selection operator penalized logistic regression of male versus female sex over sociodemographic, acculturation, and psychological factors jointly. Two \"gendered indices,\" the gendered index of sociodemographic environment (GISE) and gendered index of psychological and sociodemographic environment, summarizing the sociodemographic environment (GISE) and psychosocial and sociodemographic environment (GIPSE) associated with sex, were calculated by summing these variables, weighted by their regression coefficients. We examined the association of these indices with insomnia, a phenotype with strong sex differences, in sex-adjusted and sex-stratified analyses.</p><p><strong>Results: </strong>The distribution of GISE and GIPSE differed by sex with higher values in male individuals. In an association model with insomnia, male sex was associated with a lower likelihood of insomnia (odds ratio [OR] = 0.60, 95% CI [0.53, 0.67]). Including GISE in the model, the association was slightly weaker (OR = 0.63, 95% CI [0.56, 0.70]), and weaker when including instead GIPSE in the association model (OR = 0.78, 95% CI [0.69, 0.88]). Higher values of GISE and of GIPSE, more common in the male sex, were associated with a lower likelihood of insomnia, in analyses adjusted for sex (per 1 standard deviation of the index, GISE OR = 0.92, 95% CI [0.87, 0.99], GIPSE OR = 0.65, 95% CI [0.61, 0.70]).</p><p><strong>Conclusions: </strong>New measures such as GISE and GIPSE capture sex-related differences beyond binary sex and have the potential to better model and inform research studies of sleep health.</p>","PeriodicalId":74808,"journal":{"name":"Sleep advances : a journal of the Sleep Research Society","volume":"5 1","pages":"zpae064"},"PeriodicalIF":0.0000,"publicationDate":"2024-08-30","publicationTypes":"Journal Article","fieldsOfStudy":null,"isOpenAccess":false,"openAccessPdf":"https://www.ncbi.nlm.nih.gov/pmc/articles/PMC11417013/pdf/","citationCount":"0","resultStr":null,"platform":"Semanticscholar","paperid":null,"PeriodicalName":"Sleep advances : a journal of the Sleep Research Society","FirstCategoryId":"1085","ListUrlMain":"https://doi.org/10.1093/sleepadvances/zpae064","RegionNum":0,"RegionCategory":null,"ArticlePicture":[],"TitleCN":null,"AbstractTextCN":null,"PMCID":null,"EPubDate":"2024/1/1 0:00:00","PubModel":"eCollection","JCR":"","JCRName":"","Score":null,"Total":0}
引用次数: 0

Abstract

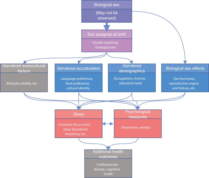
Study objectives: Sex differences are related to both biological factors and the gendered environment. We constructed measures to model sex-related differences beyond binary sex.

Methods: Data came from the baseline visit of the Hispanic Community Health Study/Study of Latinos (HCHS/SOL). We applied the least absolute shrinkage and selection operator penalized logistic regression of male versus female sex over sociodemographic, acculturation, and psychological factors jointly. Two "gendered indices," the gendered index of sociodemographic environment (GISE) and gendered index of psychological and sociodemographic environment, summarizing the sociodemographic environment (GISE) and psychosocial and sociodemographic environment (GIPSE) associated with sex, were calculated by summing these variables, weighted by their regression coefficients. We examined the association of these indices with insomnia, a phenotype with strong sex differences, in sex-adjusted and sex-stratified analyses.

Results: The distribution of GISE and GIPSE differed by sex with higher values in male individuals. In an association model with insomnia, male sex was associated with a lower likelihood of insomnia (odds ratio [OR] = 0.60, 95% CI [0.53, 0.67]). Including GISE in the model, the association was slightly weaker (OR = 0.63, 95% CI [0.56, 0.70]), and weaker when including instead GIPSE in the association model (OR = 0.78, 95% CI [0.69, 0.88]). Higher values of GISE and of GIPSE, more common in the male sex, were associated with a lower likelihood of insomnia, in analyses adjusted for sex (per 1 standard deviation of the index, GISE OR = 0.92, 95% CI [0.87, 0.99], GIPSE OR = 0.65, 95% CI [0.61, 0.70]).

Conclusions: New measures such as GISE and GIPSE capture sex-related differences beyond binary sex and have the potential to better model and inform research studies of sleep health.

Abstract Image

Abstract Image

Abstract Image

在西班牙裔社区健康研究/拉美裔研究中,社会人口指数确定了与性别相关的失眠影响。
研究目的:性别差异既与生物因素有关,也与性别环境有关。除了二元性别之外,我们还构建了与性别相关的差异模型:数据来自西班牙裔社区健康研究/拉丁裔研究(HCHS/SOL)的基线访问。我们对社会人口、文化适应和心理因素共同作用下的男性与女性性别进行了最小绝对缩减和选择算子惩罚性逻辑回归。通过将这些变量相加,并根据其回归系数加权,计算出两个 "性别化指数",即社会人口环境性别化指数(GISE)和心理与社会人口环境性别化指数(GIPSE),这两个指数概括了与性别相关的社会人口环境(GISE)和社会心理与社会人口环境(GIPSE)。在性别调整和性别分层分析中,我们研究了这些指数与失眠(一种具有强烈性别差异的表型)的关系:结果:GISE 和 GIPSE 的分布因性别而异,男性的数值较高。在失眠关联模型中,男性患失眠症的可能性较低(几率比 [OR] = 0.60,95% CI [0.53, 0.67])。如果将 GISE 纳入模型,则相关性稍弱(OR = 0.63,95% CI [0.56,0.70]);如果将 GIPSE 纳入相关性模型,则相关性更弱(OR = 0.78,95% CI [0.69,0.88])。在对性别进行调整后的分析中,GISE 和 GIPSE 值越高,男性失眠的可能性越低(每 1 个标准差的指数,GISE OR = 0.92,95% CI [0.87,0.99],GIPSE OR = 0.65,95% CI [0.61,0.70]):结论:GISE 和 GIPSE 等新测量方法能捕捉二元性别之外的性别相关差异,有望更好地模拟睡眠健康研究并为其提供信息。
本文章由计算机程序翻译,如有差异,请以英文原文为准。
求助全文
约1分钟内获得全文 求助全文
来源期刊
CiteScore
2.10
自引率
0.00%
发文量
0
×
引用
GB/T 7714-2015
复制
MLA
复制
APA
复制
导出至
BibTeX EndNote RefMan NoteFirst NoteExpress
×
提示
您的信息不完整,为了账户安全,请先补充。
现在去补充
×
提示
您因"违规操作"
具体请查看互助需知
我知道了
×
提示
确定
请完成安全验证×
copy
已复制链接
快去分享给好友吧!
我知道了
右上角分享
点击右上角分享
0
联系我们:info@booksci.cn Book学术提供免费学术资源搜索服务,方便国内外学者检索中英文文献。致力于提供最便捷和优质的服务体验。 Copyright © 2023 布克学术 All rights reserved.
京ICP备2023020795号-1
ghs 京公网安备 11010802042870号
Book学术文献互助
Book学术文献互助群
群 号:604180095
Book学术官方微信