Molecular Signature Associated With Acute Rejection in Vascularized Composite Allotransplantation.

IF 1.9 Q3 TRANSPLANTATION
Transplantation Direct Pub Date : 2024-09-19 eCollection Date: 2024-10-01 DOI:10.1097/TXD.0000000000001714
Michael F Cassidy, Nicole A Doudican, Nicholas Frazzette, Piul S Rabbani, John A Carucci, Bruce E Gelb, Eduardo D Rodriguez, Catherine P Lu, Daniel J Ceradini
{"title":"Molecular Signature Associated With Acute Rejection in Vascularized Composite Allotransplantation.","authors":"Michael F Cassidy, Nicole A Doudican, Nicholas Frazzette, Piul S Rabbani, John A Carucci, Bruce E Gelb, Eduardo D Rodriguez, Catherine P Lu, Daniel J Ceradini","doi":"10.1097/TXD.0000000000001714","DOIUrl":null,"url":null,"abstract":"<p><strong>Background: </strong>A deeper understanding of acute rejection in vascularized composite allotransplantation is paramount for expanding its utility and longevity. There remains a need to develop more precise and accurate tools for diagnosis and prognosis of these allografts, as well as alternatives to traditional immunosuppressive regimens.</p><p><strong>Methods: </strong>Twenty-seven skin biopsies collected from 3 vascularized composite allotransplantation recipients, consisting of face and hand transplants, were evaluated by histology, immunohistochemistry staining, and gene expression profiling.</p><p><strong>Results: </strong>Biopsies with clinical signs and symptoms of rejection, irrespective of histopathological grading, were significantly enriched for genes contributing to the adaptive immune response, innate immune response, and lymphocyte activation. Inflammation episodes exhibited significant fold change correlations between the face and hands, as well as across patients. Immune checkpoint genes were upregulated during periods of inflammation that necessitated treatment. A gene signature consisting of <i>CCL5</i>, <i>CD8A</i>, <i>KLRK1</i>, and <i>IFNγ</i> significantly predicted inflammation specific to vascularized composite allografts that required therapeutic intervention.</p><p><strong>Conclusions: </strong>The mechanism of vascularized composite allograft-specific inflammation and rejection appears to be conserved across different patients and skin on different anatomical sites. A concise gene signature can be utilized to ascertain graft status along with a continuous scale, providing valuable diagnostic and prognostic information to supplement current gold standards of graft evaluation.</p>","PeriodicalId":23225,"journal":{"name":"Transplantation Direct","volume":"10 10","pages":"e1714"},"PeriodicalIF":1.9000,"publicationDate":"2024-09-19","publicationTypes":"Journal Article","fieldsOfStudy":null,"isOpenAccess":false,"openAccessPdf":"https://www.ncbi.nlm.nih.gov/pmc/articles/PMC11415116/pdf/","citationCount":"0","resultStr":null,"platform":"Semanticscholar","paperid":null,"PeriodicalName":"Transplantation Direct","FirstCategoryId":"1085","ListUrlMain":"https://doi.org/10.1097/TXD.0000000000001714","RegionNum":0,"RegionCategory":null,"ArticlePicture":[],"TitleCN":null,"AbstractTextCN":null,"PMCID":null,"EPubDate":"2024/10/1 0:00:00","PubModel":"eCollection","JCR":"Q3","JCRName":"TRANSPLANTATION","Score":null,"Total":0}
引用次数: 0

Abstract

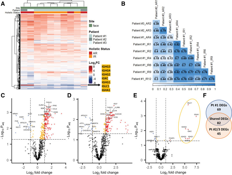
Background: A deeper understanding of acute rejection in vascularized composite allotransplantation is paramount for expanding its utility and longevity. There remains a need to develop more precise and accurate tools for diagnosis and prognosis of these allografts, as well as alternatives to traditional immunosuppressive regimens.

Methods: Twenty-seven skin biopsies collected from 3 vascularized composite allotransplantation recipients, consisting of face and hand transplants, were evaluated by histology, immunohistochemistry staining, and gene expression profiling.

Results: Biopsies with clinical signs and symptoms of rejection, irrespective of histopathological grading, were significantly enriched for genes contributing to the adaptive immune response, innate immune response, and lymphocyte activation. Inflammation episodes exhibited significant fold change correlations between the face and hands, as well as across patients. Immune checkpoint genes were upregulated during periods of inflammation that necessitated treatment. A gene signature consisting of CCL5, CD8A, KLRK1, and IFNγ significantly predicted inflammation specific to vascularized composite allografts that required therapeutic intervention.

Conclusions: The mechanism of vascularized composite allograft-specific inflammation and rejection appears to be conserved across different patients and skin on different anatomical sites. A concise gene signature can be utilized to ascertain graft status along with a continuous scale, providing valuable diagnostic and prognostic information to supplement current gold standards of graft evaluation.

Abstract Image

Abstract Image

Abstract Image

与血管化复合异体移植急性排斥反应相关的分子特征
背景:深入了解血管化复合异体移植的急性排斥反应对扩大其应用范围和延长其寿命至关重要。目前仍需要开发更精确、更准确的工具来诊断和预后这些同种异体移植,以及传统免疫抑制疗法的替代方案:方法:通过组织学、免疫组化染色和基因表达谱分析对从3例血管化复合异体移植受者(包括面部和手部移植)处采集的27块皮肤活检组织进行评估:结果:无论组织病理学分级如何,具有排斥反应临床症状和体征的活检组织中,与适应性免疫反应、先天性免疫反应和淋巴细胞活化有关的基因明显丰富。面部和手部以及不同患者的炎症发作表现出明显的折叠变化相关性。在需要治疗的炎症期间,免疫检查点基因上调。由CCL5、CD8A、KLRK1和IFNγ组成的基因特征能显著预测需要治疗干预的血管化复合异体移植物特异性炎症:结论:血管化复合异体移植物特异性炎症和排斥反应的机制在不同患者和不同解剖部位的皮肤上似乎是一致的。简明的基因特征可与连续量表一起用于确定移植物状态,提供有价值的诊断和预后信息,以补充目前的移植物评估金标准。
本文章由计算机程序翻译,如有差异,请以英文原文为准。
求助全文
约1分钟内获得全文 求助全文
来源期刊
Transplantation Direct
Transplantation Direct TRANSPLANTATION-
CiteScore
3.40
自引率
4.30%
发文量
193
审稿时长
8 weeks
×
引用
GB/T 7714-2015
复制
MLA
复制
APA
复制
导出至
BibTeX EndNote RefMan NoteFirst NoteExpress
×
提示
您的信息不完整,为了账户安全,请先补充。
现在去补充
×
提示
您因"违规操作"
具体请查看互助需知
我知道了
×
提示
确定
请完成安全验证×
copy
已复制链接
快去分享给好友吧!
我知道了
右上角分享
点击右上角分享
0
联系我们:info@booksci.cn Book学术提供免费学术资源搜索服务,方便国内外学者检索中英文文献。致力于提供最便捷和优质的服务体验。 Copyright © 2023 布克学术 All rights reserved.
京ICP备2023020795号-1
ghs 京公网安备 11010802042870号
Book学术文献互助
Book学术文献互助群
群 号:604180095
Book学术官方微信