CEBPB dampens the cuproptosis sensitivity of colorectal cancer cells by facilitating the PI3K/AKT/mTOR signaling pathway.

IF 2 4区 医学 Q3 GASTROENTEROLOGY & HEPATOLOGY
Saudi Journal of Gastroenterology Pub Date : 2024-11-01 Epub Date: 2024-09-09 DOI:10.4103/sjg.sjg_169_24
Tianchen Huang, Yong Zhang, Yachao Wu, Xiaodong Han, Lei Li, Zhipeng Guo, Kan Li, Yanshan Xin, Weijie Wang
{"title":"CEBPB dampens the cuproptosis sensitivity of colorectal cancer cells by facilitating the PI3K/AKT/mTOR signaling pathway.","authors":"Tianchen Huang, Yong Zhang, Yachao Wu, Xiaodong Han, Lei Li, Zhipeng Guo, Kan Li, Yanshan Xin, Weijie Wang","doi":"10.4103/sjg.sjg_169_24","DOIUrl":null,"url":null,"abstract":"<p><strong>Background: </strong>Cuproptosis is a novel pathway that differs from other forms of cell death and has been confirmed to be applicable for predicting tumor prognosis and clinical treatment response. However, the mechanism underlying the resistance of colorectal cancer (CRC) to cuproptosis at the molecular level has not been elucidated.</p><p><strong>Methods: </strong>Using bioinformatics analysis, the expression of CCAAT/enhancer-binding protein beta (CEBPB) in CRC tissues and its enrichment in biological processes were detected. Quantitative reverse transcription polymerase chain reaction and western blotting (WB) were employed to test the expression of CEBPB in CRC cells. WB was utilized to assess the levels of proteins related to cuproptosis and the phosphatidylinositol 3-kinase/protein kinase B/mammalian target of rapamycin (PI3K/AKT/mTOR) pathway. The MTT assay was used to test cell viability. Cell proliferation was assessed by a colony formation assay. Transwell assays were used to measure cell migration and invasion ability. DLAT-aggregate formation was determined by immunofluorescence.</p><p><strong>Results: </strong>CEBPB was highly upregulated in CRC cells to enhance cell viability, proliferation, migration, and invasion. CEBPB was strongly implicated in copper ion homeostasis and the mTOR signaling pathway in CRC. In a CRC cuproptosis cell model, rescue experiments revealed that a PI3K/AKT/mTOR pathway inhibitor attenuated the promoting effect of CEBPB overexpression on the PI3K/AKT/mTOR pathway and rescued the sensitivity of CRC to cuproptosis.</p><p><strong>Conclusion: </strong>This work demonstrated that CEBPB can activate the PI3K/AKT/mTOR signaling pathway, thereby decreasing the sensitivity of CRC to cuproptosis. These data suggested that targeting CEBPB or the PI3K/AKT/mTOR pathway may enhance the sensitivity of CRC patients to cuproptosis, providing a combined therapeutic strategy for cuproptosis-induced therapy.</p>","PeriodicalId":48881,"journal":{"name":"Saudi Journal of Gastroenterology","volume":" ","pages":"381-388"},"PeriodicalIF":2.0000,"publicationDate":"2024-11-01","publicationTypes":"Journal Article","fieldsOfStudy":null,"isOpenAccess":false,"openAccessPdf":"https://www.ncbi.nlm.nih.gov/pmc/articles/PMC11630481/pdf/","citationCount":"0","resultStr":null,"platform":"Semanticscholar","paperid":null,"PeriodicalName":"Saudi Journal of Gastroenterology","FirstCategoryId":"3","ListUrlMain":"https://doi.org/10.4103/sjg.sjg_169_24","RegionNum":4,"RegionCategory":"医学","ArticlePicture":[],"TitleCN":null,"AbstractTextCN":null,"PMCID":null,"EPubDate":"2024/9/9 0:00:00","PubModel":"Epub","JCR":"Q3","JCRName":"GASTROENTEROLOGY & HEPATOLOGY","Score":null,"Total":0}
引用次数: 0

Abstract

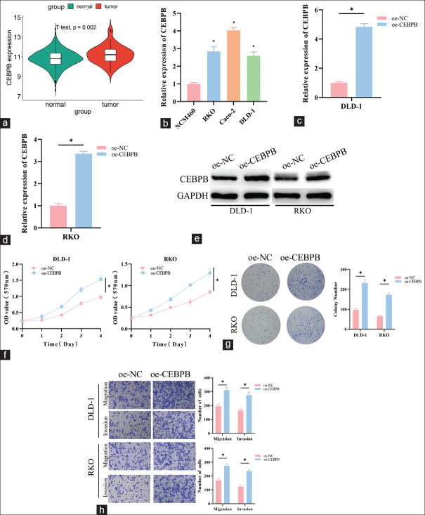
Background: Cuproptosis is a novel pathway that differs from other forms of cell death and has been confirmed to be applicable for predicting tumor prognosis and clinical treatment response. However, the mechanism underlying the resistance of colorectal cancer (CRC) to cuproptosis at the molecular level has not been elucidated.

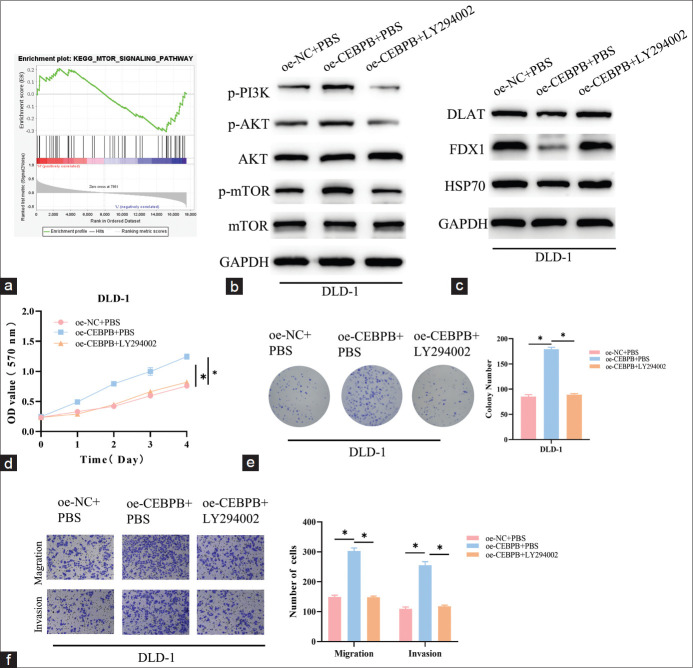
Methods: Using bioinformatics analysis, the expression of CCAAT/enhancer-binding protein beta (CEBPB) in CRC tissues and its enrichment in biological processes were detected. Quantitative reverse transcription polymerase chain reaction and western blotting (WB) were employed to test the expression of CEBPB in CRC cells. WB was utilized to assess the levels of proteins related to cuproptosis and the phosphatidylinositol 3-kinase/protein kinase B/mammalian target of rapamycin (PI3K/AKT/mTOR) pathway. The MTT assay was used to test cell viability. Cell proliferation was assessed by a colony formation assay. Transwell assays were used to measure cell migration and invasion ability. DLAT-aggregate formation was determined by immunofluorescence.

Results: CEBPB was highly upregulated in CRC cells to enhance cell viability, proliferation, migration, and invasion. CEBPB was strongly implicated in copper ion homeostasis and the mTOR signaling pathway in CRC. In a CRC cuproptosis cell model, rescue experiments revealed that a PI3K/AKT/mTOR pathway inhibitor attenuated the promoting effect of CEBPB overexpression on the PI3K/AKT/mTOR pathway and rescued the sensitivity of CRC to cuproptosis.

Conclusion: This work demonstrated that CEBPB can activate the PI3K/AKT/mTOR signaling pathway, thereby decreasing the sensitivity of CRC to cuproptosis. These data suggested that targeting CEBPB or the PI3K/AKT/mTOR pathway may enhance the sensitivity of CRC patients to cuproptosis, providing a combined therapeutic strategy for cuproptosis-induced therapy.

Abstract Image

Abstract Image

Abstract Image

CEBPB 通过促进 PI3K/AKT/mTOR 信号通路,抑制结直肠癌细胞对杯突症的敏感性。
背景:杯突症是一种不同于其他细胞死亡形式的新型途径,已被证实可用于预测肿瘤预后和临床治疗反应。然而,结直肠癌(CRC)在分子水平上抵抗杯突酶作用的机制尚未阐明:方法:通过生物信息学分析,检测 CCAAT/增强子结合蛋白 beta(CEBPB)在 CRC 组织中的表达及其在生物过程中的富集。采用定量反转录聚合酶链反应和免疫印迹(WB)技术检测CEBPB在CRC细胞中的表达。WB用于评估与杯突症和磷脂酰肌醇3-激酶/蛋白激酶B/哺乳动物雷帕霉素靶标(PI3K/AKT/mTOR)通路相关的蛋白水平。MTT 试验用于检测细胞活力。细胞增殖通过集落形成试验进行评估。透孔试验用于测量细胞迁移和侵袭能力。免疫荧光法测定 DLAT 聚集体的形成:结果:CEBPB 在 CRC 细胞中高度上调,从而增强了细胞的活力、增殖、迁移和侵袭能力。CEBPB 与 CRC 中的铜离子平衡和 mTOR 信号通路密切相关。在CRC杯突细胞模型中,拯救实验显示PI3K/AKT/mTOR通路抑制剂减弱了CEBPB过表达对PI3K/AKT/mTOR通路的促进作用,并拯救了CRC对杯突的敏感性:这项研究表明,CEBPB能激活PI3K/AKT/mTOR信号通路,从而降低CRC对杯突症的敏感性。这些数据表明,靶向CEBPB或PI3K/AKT/mTOR通路可增强CRC患者对杯突症的敏感性,为杯突症诱导的治疗提供了一种联合治疗策略。
本文章由计算机程序翻译,如有差异,请以英文原文为准。
求助全文
约1分钟内获得全文 求助全文
来源期刊
Saudi Journal of Gastroenterology
Saudi Journal of Gastroenterology GASTROENTEROLOGY & HEPATOLOGY-
CiteScore
4.40
自引率
3.70%
发文量
63
审稿时长
28 weeks
期刊介绍: The Saudi Journal of Gastroenterology (SJG) is an open access peer-reviewed publication. Authors are invited to submit articles in the field of gastroenterology, hepatology and nutrition, with a wide spectrum of coverage including basic science, epidemiology, diagnostics, therapeutics, public health, and standards of health care in relation to the concerned specialty. Review articles are usually by invitation. However review articles of current interest and a high standard of scientific value could also be considered for publication.
×
引用
GB/T 7714-2015
复制
MLA
复制
APA
复制
导出至
BibTeX EndNote RefMan NoteFirst NoteExpress
×
提示
您的信息不完整,为了账户安全,请先补充。
现在去补充
×
提示
您因"违规操作"
具体请查看互助需知
我知道了
×
提示
确定
请完成安全验证×
copy
已复制链接
快去分享给好友吧!
我知道了
右上角分享
点击右上角分享
0
联系我们:info@booksci.cn Book学术提供免费学术资源搜索服务,方便国内外学者检索中英文文献。致力于提供最便捷和优质的服务体验。 Copyright © 2023 布克学术 All rights reserved.
京ICP备2023020795号-1
ghs 京公网安备 11010802042870号
Book学术文献互助
Book学术文献互助群
群 号:604180095
Book学术官方微信