Developing a systems-focused tool for modeling lung cancer screening resource needs.

IF 2.5 4区 医学 Q3 HEALTH POLICY & SERVICES
Aparna Reddy, Fumiya Abe-Nornes, Alison Haskell, Momoka Saito, Matthew Schumacher, Advaidh Venkat, Krithika Venkatasubramanian, Kira Woodhouse, Yiran Zhang, Hooman Niktafar, Anthony Leveque, Beth Kedroske, Nithya Ramnath, Amy Cohn
{"title":"Developing a systems-focused tool for modeling lung cancer screening resource needs.","authors":"Aparna Reddy, Fumiya Abe-Nornes, Alison Haskell, Momoka Saito, Matthew Schumacher, Advaidh Venkat, Krithika Venkatasubramanian, Kira Woodhouse, Yiran Zhang, Hooman Niktafar, Anthony Leveque, Beth Kedroske, Nithya Ramnath, Amy Cohn","doi":"10.1186/s12962-024-00573-w","DOIUrl":null,"url":null,"abstract":"<p><strong>Background: </strong>Early detection through screening dramatically improves lung cancer survival rates, including among war Veterans, who are at heightened risk. The effectiveness of low dose computed tomography scans in lung cancer screening (LCS) prompted the Veteran's Affairs Lung Precision Oncology Program (VA LPOP) to increase screening rates. We aimed to develop an adaptive population health tool to determine adequate resource allocation for the program, with a specific focus on primary care providers, nurse navigators, and radiologists.</p><p><strong>Methods: </strong>We developed a tool using C + + that uses inputs that represents the process of the VA LCS program in Ann Arbor, Michigan to calculate FTEs of human resource needs to screen a given population. Further, we performed a sensitivity analysis to understand how resource needs are impacted by changes in population, screening eligibility, and time allocated for the nurse navigators' tasks.</p><p><strong>Results: </strong>Using estimates from the VA LCS Program as demonstrative inputs, we determined that the greatest number of full-time equivalents required were for radiologists, followed by nurse navigators and then primary care providers, for a target population of 75,000. An increase in the population resulted in a linear increase of resource needs, with radiologists experiencing the greatest rate of increase, followed by nurse navigators and primary care providers. These resource requirements changed with primary care providers, nurse navigators and radiologists demonstrating the greatest increase when 1-20, 20-40 and > 40% of Veterans accepted to be screened respectively. Finally, when increasing the time allocated to check eligibility by the nurse navigator from zero to three minutes, there was a linear increase in the full-time equivalents required for the nurse navigator.</p><p><strong>Conclusion: </strong>Variation of resource utilization demonstrated by our user facing tool emphasizes the importance of tailored strategies to accommodate specific population demographics and downstream work. We will continue to refine this tool by incorporating additional variability in system parameters, resource requirements following an abnormal test result, and resource distribution over time to reach steady state. While our tool is designed for a specific program in one center, it has wider applicability to other cancer screening programs.</p>","PeriodicalId":47054,"journal":{"name":"Cost Effectiveness and Resource Allocation","volume":"22 1","pages":"63"},"PeriodicalIF":2.5000,"publicationDate":"2024-09-05","publicationTypes":"Journal Article","fieldsOfStudy":null,"isOpenAccess":false,"openAccessPdf":"https://www.ncbi.nlm.nih.gov/pmc/articles/PMC11378520/pdf/","citationCount":"0","resultStr":null,"platform":"Semanticscholar","paperid":null,"PeriodicalName":"Cost Effectiveness and Resource Allocation","FirstCategoryId":"3","ListUrlMain":"https://doi.org/10.1186/s12962-024-00573-w","RegionNum":4,"RegionCategory":"医学","ArticlePicture":[],"TitleCN":null,"AbstractTextCN":null,"PMCID":null,"EPubDate":"","PubModel":"","JCR":"Q3","JCRName":"HEALTH POLICY & SERVICES","Score":null,"Total":0}
引用次数: 0

Abstract

Background: Early detection through screening dramatically improves lung cancer survival rates, including among war Veterans, who are at heightened risk. The effectiveness of low dose computed tomography scans in lung cancer screening (LCS) prompted the Veteran's Affairs Lung Precision Oncology Program (VA LPOP) to increase screening rates. We aimed to develop an adaptive population health tool to determine adequate resource allocation for the program, with a specific focus on primary care providers, nurse navigators, and radiologists.

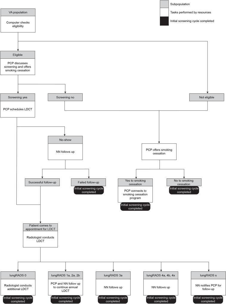
Methods: We developed a tool using C + + that uses inputs that represents the process of the VA LCS program in Ann Arbor, Michigan to calculate FTEs of human resource needs to screen a given population. Further, we performed a sensitivity analysis to understand how resource needs are impacted by changes in population, screening eligibility, and time allocated for the nurse navigators' tasks.

Results: Using estimates from the VA LCS Program as demonstrative inputs, we determined that the greatest number of full-time equivalents required were for radiologists, followed by nurse navigators and then primary care providers, for a target population of 75,000. An increase in the population resulted in a linear increase of resource needs, with radiologists experiencing the greatest rate of increase, followed by nurse navigators and primary care providers. These resource requirements changed with primary care providers, nurse navigators and radiologists demonstrating the greatest increase when 1-20, 20-40 and > 40% of Veterans accepted to be screened respectively. Finally, when increasing the time allocated to check eligibility by the nurse navigator from zero to three minutes, there was a linear increase in the full-time equivalents required for the nurse navigator.

Conclusion: Variation of resource utilization demonstrated by our user facing tool emphasizes the importance of tailored strategies to accommodate specific population demographics and downstream work. We will continue to refine this tool by incorporating additional variability in system parameters, resource requirements following an abnormal test result, and resource distribution over time to reach steady state. While our tool is designed for a specific program in one center, it has wider applicability to other cancer screening programs.

Abstract Image

Abstract Image

Abstract Image

为肺癌筛查资源需求建模开发以系统为重点的工具。
背景:通过筛查及早发现可显著提高肺癌的存活率,包括战争中的退伍军人,他们患肺癌的风险更高。低剂量计算机断层扫描在肺癌筛查(LCS)中的有效性促使退伍军人事务部肺部精准肿瘤项目(VA LPOP)提高筛查率。我们的目标是开发一种适应性人口健康工具,以确定该计划是否有足够的资源分配,重点关注初级保健提供者、护士导航员和放射科医生:我们使用 C + + 开发了一种工具,使用代表密歇根州安阿伯市退伍军人 LCS 计划流程的输入来计算筛查特定人群所需的全职等值人力资源。此外,我们还进行了敏感性分析,以了解人口、筛查资格和护士导航员任务分配时间的变化对资源需求的影响:利用退伍军人事务部 LCS 计划的估算作为示范性输入,我们确定,在 75,000 人的目标人群中,放射科医生需要的全职等效人数最多,其次是护士导航员,然后是初级保健提供者。人口的增加导致资源需求的线性增长,放射科医生的增长率最大,其次是护士导航员和初级医疗服务提供者。当分别有 1%-20%、20%-40% 和大于 40% 的退伍军人接受筛查时,这些资源需求会发生变化,初级保健提供者、护士导航员和放射科医生的需求增幅最大。最后,当护士导航员检查资格的时间从 0 分钟增加到 3 分钟时,护士导航员所需的全职等效人数也呈线性增长:结论:我们面向用户的工具所显示的资源利用率差异强调了根据特定人群的人口统计学特征和下游工作制定量身定制的策略的重要性。我们将继续完善这一工具,在系统参数、检测结果异常后的资源需求以及达到稳定状态后的资源分配中加入更多变量。虽然我们的工具是为一个中心的特定项目设计的,但它对其他癌症筛查项目具有更广泛的适用性。
本文章由计算机程序翻译,如有差异,请以英文原文为准。
求助全文
约1分钟内获得全文 求助全文
来源期刊
Cost Effectiveness and Resource Allocation
Cost Effectiveness and Resource Allocation HEALTH POLICY & SERVICES-
CiteScore
3.40
自引率
4.30%
发文量
59
审稿时长
34 weeks
期刊介绍: Cost Effectiveness and Resource Allocation is an Open Access, peer-reviewed, online journal that considers manuscripts on all aspects of cost-effectiveness analysis, including conceptual or methodological work, economic evaluations, and policy analysis related to resource allocation at a national or international level. Cost Effectiveness and Resource Allocation is aimed at health economists, health services researchers, and policy-makers with an interest in enhancing the flow and transfer of knowledge relating to efficiency in the health sector. Manuscripts are encouraged from researchers based in low- and middle-income countries, with a view to increasing the international economic evidence base for health.
×
引用
GB/T 7714-2015
复制
MLA
复制
APA
复制
导出至
BibTeX EndNote RefMan NoteFirst NoteExpress
×
提示
您的信息不完整,为了账户安全,请先补充。
现在去补充
×
提示
您因"违规操作"
具体请查看互助需知
我知道了
×
提示
确定
请完成安全验证×
copy
已复制链接
快去分享给好友吧!
我知道了
右上角分享
点击右上角分享
0
联系我们:info@booksci.cn Book学术提供免费学术资源搜索服务,方便国内外学者检索中英文文献。致力于提供最便捷和优质的服务体验。 Copyright © 2023 布克学术 All rights reserved.
京ICP备2023020795号-1
ghs 京公网安备 11010802042870号
Book学术文献互助
Book学术文献互助群
群 号:604180095
Book学术官方微信