Improvement of osteoblast adhesion, viability, and mineralization by restoring the cell cytoskeleton after bisphosphonate discontinuation in vitro.

IF 2.6 3区 医学 Q2 DENTISTRY, ORAL SURGERY & MEDICINE
Journal of Applied Oral Science Pub Date : 2024-08-12 eCollection Date: 2024-01-01 DOI:10.1590/1678-7757-2024-0034
Somying Patntirapong, Chunya Champakerdsap, Pichaya Mathaveechotikul, Apichaya Vatanasilp
{"title":"Improvement of osteoblast adhesion, viability, and mineralization by restoring the cell cytoskeleton after bisphosphonate discontinuation in vitro.","authors":"Somying Patntirapong, Chunya Champakerdsap, Pichaya Mathaveechotikul, Apichaya Vatanasilp","doi":"10.1590/1678-7757-2024-0034","DOIUrl":null,"url":null,"abstract":"<p><strong>Objective: </strong>Bisphosphonates are prescribed to treat excessive bone resorption in patients with osteoporosis. However, its use is associated with potential adverse effects such as medication-related osteonecrosis of the jaw, prompting the introduction of the drug holiday concept in patients prior to dentoalveolar surgery. Furthermore, bisphosphonate discontinuation has been studied in vivo, in humans, and in animal models. However, it is not known whether this approach could affect bone cells in vitro. Therefore, the objective of this study was to investigate the potential effects of bisphosphonate discontinuation on pre-osteoblast and osteoblast activities in vitro.</p><p><strong>Methodology: </strong>Pre-osteoblasts (MC3T3) and osteoblasts were treated with bisphosphonate (alendronate) at concentrations of 1, 5, and 10 µM. Alendronate was then withdrawn at different time points. The negative control consisted of untreated cells (0 µM), while the positive control consisted of cells incubated with alendronate throughout the experiment. Cell viability, cell adhesion, cell cytoskeleton, mineralization, and gene expressions were investigated.</p><p><strong>Results: </strong>Pre-osteoblasts and osteoblasts showed a decrease in cell viability after treatment with 5-10 μM alendronate for 4 days or longer. Two days of alendronate discontinuation significantly increased cell viability compared with the positive control. However, these levels did not reach those of the negative control. Bone nodule formation was reduced by alendronate. Discontinuation of alendronate regained bone nodule formation. Longer periods of discontinuation were more effective in restoring nodule formation than shorter periods. Addition of alendronate resulted in an increase in the percentage of dead cells, which, in turn, decreased when alendronate was discontinued. Alendronate affected the cell cytoskeleton by disassembling actin stress fibers. Cell adhesion and cell morphological parameters were also affected by alendronate. Discontinuation of alendronate restored cell adhesion and these parameters. Overall, the highest improvement after alendronate discontinuation was seen at 10 µM. However, alendronate treatment and discontinuation did not affect osteoblast gene expression.</p><p><strong>Conclusion: </strong>Discontinuation of alendronate helps to reverse the negative effects of the drug on cell viability, cell adhesion, and mineralization by restoring the cell cytoskeleton. Our data suggest the benefits of drug holiday and/or intermittent strategies for alendronate administration at the cellular level.</p>","PeriodicalId":15133,"journal":{"name":"Journal of Applied Oral Science","volume":"32 ","pages":"e20240034"},"PeriodicalIF":2.6000,"publicationDate":"2024-08-12","publicationTypes":"Journal Article","fieldsOfStudy":null,"isOpenAccess":false,"openAccessPdf":"https://www.ncbi.nlm.nih.gov/pmc/articles/PMC11321799/pdf/","citationCount":"0","resultStr":null,"platform":"Semanticscholar","paperid":null,"PeriodicalName":"Journal of Applied Oral Science","FirstCategoryId":"3","ListUrlMain":"https://doi.org/10.1590/1678-7757-2024-0034","RegionNum":3,"RegionCategory":"医学","ArticlePicture":[],"TitleCN":null,"AbstractTextCN":null,"PMCID":null,"EPubDate":"2024/1/1 0:00:00","PubModel":"eCollection","JCR":"Q2","JCRName":"DENTISTRY, ORAL SURGERY & MEDICINE","Score":null,"Total":0}
引用次数: 0

Abstract

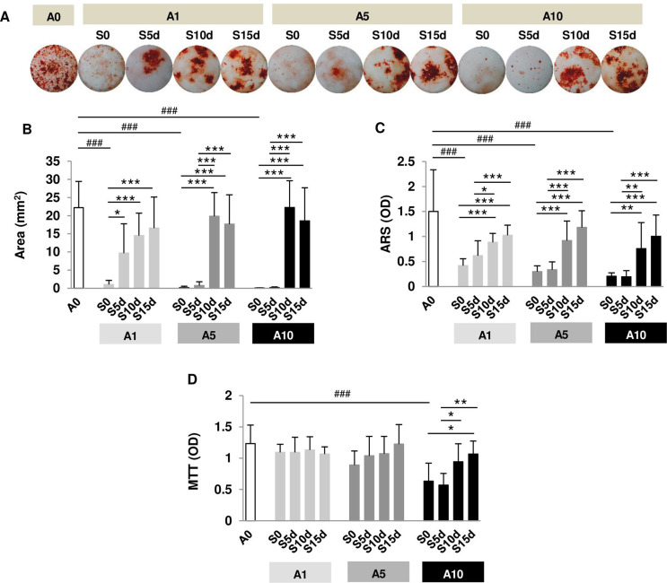
Objective: Bisphosphonates are prescribed to treat excessive bone resorption in patients with osteoporosis. However, its use is associated with potential adverse effects such as medication-related osteonecrosis of the jaw, prompting the introduction of the drug holiday concept in patients prior to dentoalveolar surgery. Furthermore, bisphosphonate discontinuation has been studied in vivo, in humans, and in animal models. However, it is not known whether this approach could affect bone cells in vitro. Therefore, the objective of this study was to investigate the potential effects of bisphosphonate discontinuation on pre-osteoblast and osteoblast activities in vitro.

Methodology: Pre-osteoblasts (MC3T3) and osteoblasts were treated with bisphosphonate (alendronate) at concentrations of 1, 5, and 10 µM. Alendronate was then withdrawn at different time points. The negative control consisted of untreated cells (0 µM), while the positive control consisted of cells incubated with alendronate throughout the experiment. Cell viability, cell adhesion, cell cytoskeleton, mineralization, and gene expressions were investigated.

Results: Pre-osteoblasts and osteoblasts showed a decrease in cell viability after treatment with 5-10 μM alendronate for 4 days or longer. Two days of alendronate discontinuation significantly increased cell viability compared with the positive control. However, these levels did not reach those of the negative control. Bone nodule formation was reduced by alendronate. Discontinuation of alendronate regained bone nodule formation. Longer periods of discontinuation were more effective in restoring nodule formation than shorter periods. Addition of alendronate resulted in an increase in the percentage of dead cells, which, in turn, decreased when alendronate was discontinued. Alendronate affected the cell cytoskeleton by disassembling actin stress fibers. Cell adhesion and cell morphological parameters were also affected by alendronate. Discontinuation of alendronate restored cell adhesion and these parameters. Overall, the highest improvement after alendronate discontinuation was seen at 10 µM. However, alendronate treatment and discontinuation did not affect osteoblast gene expression.

Conclusion: Discontinuation of alendronate helps to reverse the negative effects of the drug on cell viability, cell adhesion, and mineralization by restoring the cell cytoskeleton. Our data suggest the benefits of drug holiday and/or intermittent strategies for alendronate administration at the cellular level.

Abstract Image

Abstract Image

Abstract Image

停用双膦酸盐后,通过恢复体外细胞骨架改善成骨细胞的粘附性、活力和矿化。
目的:双膦酸盐是治疗骨质疏松症患者骨质过度吸收的处方药。然而,双膦酸盐的使用与潜在的不良反应有关,如与药物相关的颌骨坏死,这促使人们在牙槽骨手术前对患者提出药物休药期的概念。此外,还在人体和动物模型中对停用双膦酸盐进行了研究。然而,这种方法是否会影响体外骨细胞尚不得而知。因此,本研究旨在调查停用双膦酸盐对体外前成骨细胞和成骨细胞活性的潜在影响:用浓度为 1、5 和 10 µM 的双膦酸盐(阿仑膦酸盐)处理前成骨细胞(MC3T3)和成骨细胞。然后在不同的时间点撤去阿仑膦酸盐。阴性对照包括未经处理的细胞(0 µM),而阳性对照包括在整个实验过程中与阿仑膦酸盐一起培养的细胞。对细胞活力、细胞粘附、细胞骨架、矿化和基因表达进行了研究:结果:5-10 μM 阿仑膦酸钠处理前成骨细胞和成骨细胞 4 天或更长时间后,细胞活力下降。与阳性对照组相比,停用阿仑膦酸钠两天后细胞活力明显提高。然而,这些细胞活力并未达到阴性对照组的水平。阿仑膦酸盐减少了骨结节的形成。停用阿仑膦酸钠后,骨结节重新形成。停药时间长比停药时间短对恢复骨结形成更有效。加入阿仑膦酸钠会导致死亡细胞的百分比增加,而停用阿仑膦酸钠后,死亡细胞的百分比又会下降。阿仑膦酸盐通过分解肌动蛋白应力纤维影响细胞的细胞骨架。阿仑膦酸盐还影响了细胞粘附性和细胞形态参数。停用阿仑膦酸钠后,细胞粘附性和这些参数都得到了恢复。总体而言,停用阿仑膦酸钠后,细胞粘附性的改善程度在 10 µM 时最高。然而,阿仑膦酸钠治疗和停药并不影响成骨细胞基因表达:停用阿仑膦酸钠有助于通过恢复细胞的细胞骨架来逆转药物对细胞活力、细胞粘附性和矿化的负面影响。我们的数据表明,阿仑膦酸钠休药和/或间歇性用药策略可在细胞水平带来益处。
本文章由计算机程序翻译,如有差异,请以英文原文为准。
求助全文
约1分钟内获得全文 求助全文
来源期刊
Journal of Applied Oral Science
Journal of Applied Oral Science 医学-牙科与口腔外科
CiteScore
4.80
自引率
3.70%
发文量
46
审稿时长
4-8 weeks
期刊介绍: The Journal of Applied Oral Science is committed in publishing the scientific and technologic advances achieved by the dental community, according to the quality indicators and peer reviewed material, with the objective of assuring its acceptability at the local, regional, national and international levels. The primary goal of The Journal of Applied Oral Science is to publish the outcomes of original investigations as well as invited case reports and invited reviews in the field of Dentistry and related areas.
×
引用
GB/T 7714-2015
复制
MLA
复制
APA
复制
导出至
BibTeX EndNote RefMan NoteFirst NoteExpress
×
提示
您的信息不完整,为了账户安全,请先补充。
现在去补充
×
提示
您因"违规操作"
具体请查看互助需知
我知道了
×
提示
确定
请完成安全验证×
copy
已复制链接
快去分享给好友吧!
我知道了
右上角分享
点击右上角分享
0
联系我们:info@booksci.cn Book学术提供免费学术资源搜索服务,方便国内外学者检索中英文文献。致力于提供最便捷和优质的服务体验。 Copyright © 2023 布克学术 All rights reserved.
京ICP备2023020795号-1
ghs 京公网安备 11010802042870号
Book学术文献互助
Book学术文献互助群
群 号:604180095
Book学术官方微信