Neutrophil-avid nanocarrier uptake by STAT3 dominant-negative hyper-IgE syndrome patient neutrophils.

IF 2.9 2区 生物学 Q1 BIOLOGY
Life Science Alliance Pub Date : 2024-08-12 Print Date: 2024-11-01 DOI:10.26508/lsa.202402618
Kathryn M Rubey, Alexandra Freeman, Alexander R Mukhitov, Andrew J Paris, Susan M Lin, Ryan Rue, Hossein Fazelinia, Lynn A Spruce, Jennifer Roof, Jacob S Brenner, Jennifer Heimall, Vera P Krymskaya
{"title":"Neutrophil-avid nanocarrier uptake by STAT3 dominant-negative hyper-IgE syndrome patient neutrophils.","authors":"Kathryn M Rubey, Alexandra Freeman, Alexander R Mukhitov, Andrew J Paris, Susan M Lin, Ryan Rue, Hossein Fazelinia, Lynn A Spruce, Jennifer Roof, Jacob S Brenner, Jennifer Heimall, Vera P Krymskaya","doi":"10.26508/lsa.202402618","DOIUrl":null,"url":null,"abstract":"<p><p>Recurrent infections are a hallmark of STAT3 dominant-negative hyper-IgE syndrome (STAT3 HIES), a rare immunodeficiency syndrome previously known as Jobs syndrome, along with elevated IgE levels and impaired neutrophil function. We have been developing nanoparticles with neutrophil trophism that home to the sites of infection via these first-responder leukocytes, named neutrophil-avid nanocarriers (NANs). Here, we demonstrate that human neutrophils can phagocytose nanogels (NGs), a type of NAN, with enhanced uptake after particle serum opsonization, comparing neutrophils from healthy individuals to those with STAT3 HIES, where both groups exhibit NG uptake; however, the patient group showed reduced phagocytosis efficiency with serum-opsonized NANs. Proteomic analysis of NG protein corona revealed complement components, particularly C3, as predominant in both groups. Difference between groups includes STAT3 HIES samples with higher neutrophil protein and lower acute-phase protein expression. The study suggests that despite neutrophil dysfunction in STAT3 HIES, NANs have potential for directed delivery of cargo therapeutics to improve neutrophil infection clearance.</p>","PeriodicalId":18081,"journal":{"name":"Life Science Alliance","volume":"7 11","pages":""},"PeriodicalIF":2.9000,"publicationDate":"2024-08-12","publicationTypes":"Journal Article","fieldsOfStudy":null,"isOpenAccess":false,"openAccessPdf":"https://www.ncbi.nlm.nih.gov/pmc/articles/PMC11321353/pdf/","citationCount":"0","resultStr":null,"platform":"Semanticscholar","paperid":null,"PeriodicalName":"Life Science Alliance","FirstCategoryId":"99","ListUrlMain":"https://doi.org/10.26508/lsa.202402618","RegionNum":2,"RegionCategory":"生物学","ArticlePicture":[],"TitleCN":null,"AbstractTextCN":null,"PMCID":null,"EPubDate":"2024/11/1 0:00:00","PubModel":"Print","JCR":"Q1","JCRName":"BIOLOGY","Score":null,"Total":0}
引用次数: 0

Abstract

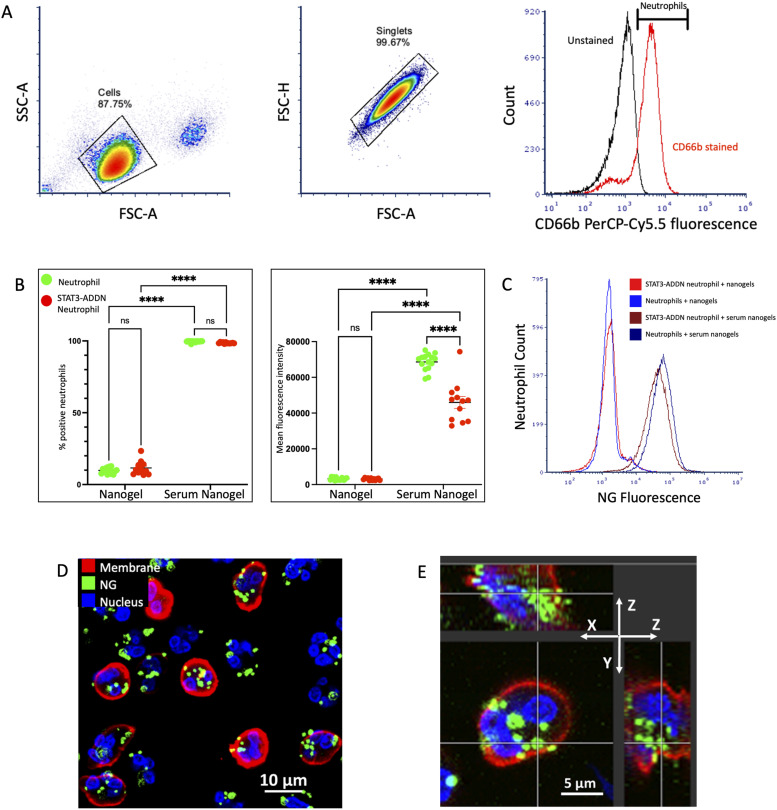
Recurrent infections are a hallmark of STAT3 dominant-negative hyper-IgE syndrome (STAT3 HIES), a rare immunodeficiency syndrome previously known as Jobs syndrome, along with elevated IgE levels and impaired neutrophil function. We have been developing nanoparticles with neutrophil trophism that home to the sites of infection via these first-responder leukocytes, named neutrophil-avid nanocarriers (NANs). Here, we demonstrate that human neutrophils can phagocytose nanogels (NGs), a type of NAN, with enhanced uptake after particle serum opsonization, comparing neutrophils from healthy individuals to those with STAT3 HIES, where both groups exhibit NG uptake; however, the patient group showed reduced phagocytosis efficiency with serum-opsonized NANs. Proteomic analysis of NG protein corona revealed complement components, particularly C3, as predominant in both groups. Difference between groups includes STAT3 HIES samples with higher neutrophil protein and lower acute-phase protein expression. The study suggests that despite neutrophil dysfunction in STAT3 HIES, NANs have potential for directed delivery of cargo therapeutics to improve neutrophil infection clearance.

Abstract Image

Abstract Image

Abstract Image

STAT3显性阴性高IgE综合征患者中性粒细胞对纳米载体的吸收。
反复感染是 STAT3 显性阴性高 IgE 综合征(STAT3 HIES)的一个特征,这是一种罕见的免疫缺陷综合征,以前被称为乔布斯综合征,同时还伴有 IgE 水平升高和中性粒细胞功能受损。我们一直在开发具有中性粒细胞滋养功能的纳米颗粒,这种颗粒可通过这些第一反应白细胞到达感染部位,被命名为中性粒细胞嗜性纳米载体(NANs)。在这里,我们证明了人类中性粒细胞可以吞噬纳米凝胶(NGs),NGs是NAN的一种类型,在颗粒血清溶血后吸收能力增强,我们比较了健康人和STAT3 HIES患者的中性粒细胞,两组中性粒细胞都表现出NG吸收能力;然而,患者组对血清溶血的NANs的吞噬效率降低。NG蛋白质冠的蛋白质组分析显示,补体成分,尤其是C3,在两组中均占主导地位。组间差异包括 STAT3 HIES 样本的中性粒细胞蛋白表达较高,急性期蛋白表达较低。该研究表明,尽管 STAT3 HIES 中的中性粒细胞功能障碍,但 NANs 仍有潜力定向输送治疗药物,以改善中性粒细胞感染清除率。
本文章由计算机程序翻译,如有差异,请以英文原文为准。
求助全文
约1分钟内获得全文 求助全文
来源期刊
Life Science Alliance
Life Science Alliance Agricultural and Biological Sciences-Plant Science
CiteScore
5.80
自引率
2.30%
发文量
241
审稿时长
10 weeks
期刊介绍: Life Science Alliance is a global, open-access, editorially independent, and peer-reviewed journal launched by an alliance of EMBO Press, Rockefeller University Press, and Cold Spring Harbor Laboratory Press. Life Science Alliance is committed to rapid, fair, and transparent publication of valuable research from across all areas in the life sciences.
×
引用
GB/T 7714-2015
复制
MLA
复制
APA
复制
导出至
BibTeX EndNote RefMan NoteFirst NoteExpress
×
提示
您的信息不完整,为了账户安全,请先补充。
现在去补充
×
提示
您因"违规操作"
具体请查看互助需知
我知道了
×
提示
确定
请完成安全验证×
copy
已复制链接
快去分享给好友吧!
我知道了
右上角分享
点击右上角分享
0
联系我们:info@booksci.cn Book学术提供免费学术资源搜索服务,方便国内外学者检索中英文文献。致力于提供最便捷和优质的服务体验。 Copyright © 2023 布克学术 All rights reserved.
京ICP备2023020795号-1
ghs 京公网安备 11010802042870号
Book学术文献互助
Book学术文献互助群
群 号:604180095
Book学术官方微信