10.17533/udea.iee.v42n2e16.

IF 1.3 Q3 NURSING
Duan Pei, Hou Ping, Liu Lin, Shuang Qiu
{"title":"10.17533/udea.iee.v42n2e16.","authors":"Duan Pei, Hou Ping, Liu Lin, Shuang Qiu","doi":"10.17533/udea.iee.v42n2e16","DOIUrl":null,"url":null,"abstract":"<p><strong>Objective: </strong>To evaluate the pedagogical skills of third-year nursing students at Yangzhou University (China).</p><p><strong>Methods: </strong>A multisite quasi-experimental design was used in this study. Fifty-five participants were selected by convenience sampling. The Objective Structured Teaching Evaluation (OSTE) scale was used to assess teaching skills. The evaluation included four different stages: Teaching Background Analysis (E1), Lesson Plan Presentation (E2), Mock Class (E3) and Teaching Reflection (E4). Prior to the assessment, the teachers assigned homework to the students to complete at the four stations.</p><p><strong>Results: </strong>Fifty-five nursing students with an average age of 21.3±0.7 years participated in the study, with a predominance of female students (78.2%). The highest mean score was achieved in E1 (83.1), followed by E2 and E3 (82.5 and 82.3 respectively), while the lowest mean score was found in E4 (79.6). In E3, instructors gave lower scores for class organisation, class characteristics and overall performance compared to the self-reported scores of the standardised students (p<0.05). More than 80% of the students strongly agreed and recommended the OSTE as the primary method for assessing teaching skills in the classroom.</p><p><strong>Conclusion: </strong>Deficits in teaching skills were identified in the participating students; this information will allow specific interventions to improve the situation. The OSTE instrument was a useful method for assessing the pedagogical skills of undergraduate nursing students.</p>","PeriodicalId":53477,"journal":{"name":"Investigacion y Educacion en Enfermeria","volume":"42 2","pages":""},"PeriodicalIF":1.3000,"publicationDate":"2024-06-01","publicationTypes":"Journal Article","fieldsOfStudy":null,"isOpenAccess":false,"openAccessPdf":"https://www.ncbi.nlm.nih.gov/pmc/articles/PMC11297461/pdf/","citationCount":"0","resultStr":null,"platform":"Semanticscholar","paperid":null,"PeriodicalName":"Investigacion y Educacion en Enfermeria","FirstCategoryId":"1085","ListUrlMain":"https://doi.org/10.17533/udea.iee.v42n2e16","RegionNum":0,"RegionCategory":null,"ArticlePicture":[],"TitleCN":null,"AbstractTextCN":null,"PMCID":null,"EPubDate":"","PubModel":"","JCR":"Q3","JCRName":"NURSING","Score":null,"Total":0}
引用次数: 0

Abstract

Objective: To evaluate the pedagogical skills of third-year nursing students at Yangzhou University (China).

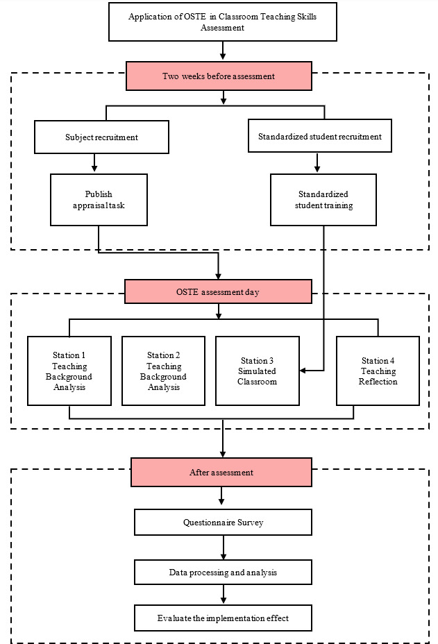
Methods: A multisite quasi-experimental design was used in this study. Fifty-five participants were selected by convenience sampling. The Objective Structured Teaching Evaluation (OSTE) scale was used to assess teaching skills. The evaluation included four different stages: Teaching Background Analysis (E1), Lesson Plan Presentation (E2), Mock Class (E3) and Teaching Reflection (E4). Prior to the assessment, the teachers assigned homework to the students to complete at the four stations.

Results: Fifty-five nursing students with an average age of 21.3±0.7 years participated in the study, with a predominance of female students (78.2%). The highest mean score was achieved in E1 (83.1), followed by E2 and E3 (82.5 and 82.3 respectively), while the lowest mean score was found in E4 (79.6). In E3, instructors gave lower scores for class organisation, class characteristics and overall performance compared to the self-reported scores of the standardised students (p<0.05). More than 80% of the students strongly agreed and recommended the OSTE as the primary method for assessing teaching skills in the classroom.

Conclusion: Deficits in teaching skills were identified in the participating students; this information will allow specific interventions to improve the situation. The OSTE instrument was a useful method for assessing the pedagogical skills of undergraduate nursing students.

Abstract Image

10.17533/udea.iee.v42n2e16.
目的评估扬州大学护理专业三年级学生的教学技能:本研究采用多地点准实验设计。方法:本研究采用多站点准实验设计,通过便利抽样法选出 55 名参与者。采用客观结构化教学评价量表(OSTE)评估教学技能。评估包括四个不同阶段:教学背景分析(E1)、教案展示(E2)、模拟课堂(E3)和教学反思(E4)。评估前,教师给学生布置了家庭作业,让他们在四个站点完成:55名护理专业学生参加了研究,平均年龄为(21.3±0.7)岁,其中女生占多数(78.2%)。平均得分最高的是 E1(83.1),其次是 E2 和 E3(分别为 82.5 和 82.3),而平均得分最低的是 E4(79.6)。与标准化学生的自述得分相比,E3 的教师在课堂组织、班级特点和整体表现方面的得分较低(p 结论:发现了参与学生在教学技能方面的不足;这些信息将有助于采取具体干预措施来改善这种状况。OSTE 工具是评估护理本科生教学技能的有用方法。
本文章由计算机程序翻译,如有差异,请以英文原文为准。
求助全文
约1分钟内获得全文 求助全文
来源期刊
Investigacion y Educacion en Enfermeria
Investigacion y Educacion en Enfermeria Nursing-Maternity and Midwifery
CiteScore
2.60
自引率
5.00%
发文量
34
审稿时长
14 weeks
期刊介绍: The mission of the journal of Nursing and Education is to present scientific and technical information about health, illnesses and related topics. The journal serves as the conduit [medium] through which the experiences of our own nursing and social science departments can be shared within Columbia and internationally. It is written primarily for nurses, general health practitioners and other related disciplines but can also be used by students and researchers.
×
引用
GB/T 7714-2015
复制
MLA
复制
APA
复制
导出至
BibTeX EndNote RefMan NoteFirst NoteExpress
×
提示
您的信息不完整,为了账户安全,请先补充。
现在去补充
×
提示
您因"违规操作"
具体请查看互助需知
我知道了
×
提示
确定
请完成安全验证×
copy
已复制链接
快去分享给好友吧!
我知道了
右上角分享
点击右上角分享
0
联系我们:info@booksci.cn Book学术提供免费学术资源搜索服务,方便国内外学者检索中英文文献。致力于提供最便捷和优质的服务体验。 Copyright © 2023 布克学术 All rights reserved.
京ICP备2023020795号-1
ghs 京公网安备 11010802042870号
Book学术文献互助
Book学术文献互助群
群 号:604180095
Book学术官方微信