Comparative proteomic analysis of PK-15 cells infected with wild-type strain and its EP0 gene-deleted mutant strain of pseudorabies virus.

IF 1.5 3区 农林科学 Q2 VETERINARY SCIENCES
Di Wang, Dongjie Chen, Shengkui Xu, Fang Wei, Hongyuan Zhao
{"title":"Comparative proteomic analysis of PK-15 cells infected with wild-type strain and its EP0 gene-deleted mutant strain of pseudorabies virus.","authors":"Di Wang, Dongjie Chen, Shengkui Xu, Fang Wei, Hongyuan Zhao","doi":"10.4142/jvs.24069","DOIUrl":null,"url":null,"abstract":"<p><strong>Importance: </strong>As one of the main etiologic agents of infectious diseases in pigs, pseudorabies virus (PRV) infections have caused enormous economic losses worldwide. EP0, one of the PRV early proteins (EP) plays a vital role in PRV infections, but the mechanisms are unclear.</p><p><strong>Objective: </strong>This study examined the function of EP0 to provide a direction for its in-depth analysis.</p><p><strong>Methods: </strong>In this study, the EP0-deleted PRV mutant was obtained, and Tandem Mass Tag-based proteomic analysis was used to screen the differentially expressed proteins (DEPs) quantitatively in EP0-deleted PRV- or wild-type PRV-infected porcine kidney 15 cells.</p><p><strong>Results: </strong>This study identified 7,391 DEPs, including 120 and 21 up-regulated and down-regulated DEPs, respectively. Western blot analysis confirmed the changes in the expression of the selected proteins, such as speckled protein 100. Comprehensive analysis revealed 141 DEPs involved in various biological processes and molecular functions, such as transcription regulator activity, biological regulation, and localization.</p><p><strong>Conclusions and relevance: </strong>These results holistically outlined the functions of EP0 during a PRV infection and might provide a direction for more detailed function studies of EP0 and the stimulation of lytic PRV infections.</p>","PeriodicalId":17557,"journal":{"name":"Journal of Veterinary Science","volume":"25 4","pages":"e54"},"PeriodicalIF":1.5000,"publicationDate":"2024-07-01","publicationTypes":"Journal Article","fieldsOfStudy":null,"isOpenAccess":false,"openAccessPdf":"https://www.ncbi.nlm.nih.gov/pmc/articles/PMC11291433/pdf/","citationCount":"0","resultStr":null,"platform":"Semanticscholar","paperid":null,"PeriodicalName":"Journal of Veterinary Science","FirstCategoryId":"97","ListUrlMain":"https://doi.org/10.4142/jvs.24069","RegionNum":3,"RegionCategory":"农林科学","ArticlePicture":[],"TitleCN":null,"AbstractTextCN":null,"PMCID":null,"EPubDate":"","PubModel":"","JCR":"Q2","JCRName":"VETERINARY SCIENCES","Score":null,"Total":0}
引用次数: 0

Abstract

Importance: As one of the main etiologic agents of infectious diseases in pigs, pseudorabies virus (PRV) infections have caused enormous economic losses worldwide. EP0, one of the PRV early proteins (EP) plays a vital role in PRV infections, but the mechanisms are unclear.

Objective: This study examined the function of EP0 to provide a direction for its in-depth analysis.

Methods: In this study, the EP0-deleted PRV mutant was obtained, and Tandem Mass Tag-based proteomic analysis was used to screen the differentially expressed proteins (DEPs) quantitatively in EP0-deleted PRV- or wild-type PRV-infected porcine kidney 15 cells.

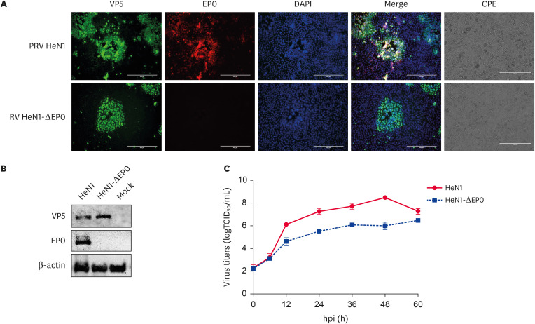
Results: This study identified 7,391 DEPs, including 120 and 21 up-regulated and down-regulated DEPs, respectively. Western blot analysis confirmed the changes in the expression of the selected proteins, such as speckled protein 100. Comprehensive analysis revealed 141 DEPs involved in various biological processes and molecular functions, such as transcription regulator activity, biological regulation, and localization.

Conclusions and relevance: These results holistically outlined the functions of EP0 during a PRV infection and might provide a direction for more detailed function studies of EP0 and the stimulation of lytic PRV infections.

Abstract Image

Abstract Image

Abstract Image

对感染伪狂犬病毒野生型毒株及其 EP0 基因缺失突变株的 PK-15 细胞进行蛋白质组学比较分析。
重要性:作为猪传染性疾病的主要病原之一,伪狂犬病毒(PRV)感染在全球范围内造成了巨大的经济损失。EP0 是 PRV 早期蛋白(EP)之一,在 PRV 感染中起着至关重要的作用,但其机制尚不清楚:本研究探讨了 EP0 的功能,为其深入分析提供了一个方向:本研究获得了 EP0 缺失的 PRV 突变体,并采用基于串联质量标签的蛋白质组学分析方法,定量筛选了 EP0 缺失的 PRV 或野生型 PRV 感染猪肾 15 细胞中的差异表达蛋白(DEPs):结果:这项研究发现了 7391 个 DEPs,其中上调和下调的 DEPs 分别为 120 个和 21 个。Western 印迹分析证实了所选蛋白质(如斑点蛋白 100)表达的变化。综合分析显示,141 个 DEPs 参与了各种生物过程和分子功能,如转录调节活性、生物调控和定位:这些结果全面概述了EP0在PRV感染过程中的功能,可能为更详细地研究EP0的功能和刺激溶解性PRV感染提供了一个方向。
本文章由计算机程序翻译,如有差异,请以英文原文为准。
求助全文
约1分钟内获得全文 求助全文
来源期刊
Journal of Veterinary Science
Journal of Veterinary Science 农林科学-兽医学
CiteScore
3.10
自引率
5.60%
发文量
86
审稿时长
1.3 months
期刊介绍: The Journal of Veterinary Science (J Vet Sci) is devoted to the advancement and dissemination of scientific knowledge concerning veterinary sciences and related academic disciplines. It is an international journal indexed in the Thomson Scientific Web of Science, SCI-EXPANDED, Sci Search, BIOSIS Previews, Biological Abstracts, Focus on: Veterinary Science & Medicine, Zoological Record, PubMed /MEDLINE, Index Medicus, Pubmed Central, CAB Abstracts / Index Veterinarius, EBSCO, AGRIS and AGRICOLA. This journal published in English by the Korean Society of Veterinary Science (KSVS) being distributed worldwide.
×
引用
GB/T 7714-2015
复制
MLA
复制
APA
复制
导出至
BibTeX EndNote RefMan NoteFirst NoteExpress
×
提示
您的信息不完整,为了账户安全,请先补充。
现在去补充
×
提示
您因"违规操作"
具体请查看互助需知
我知道了
×
提示
确定
请完成安全验证×
copy
已复制链接
快去分享给好友吧!
我知道了
右上角分享
点击右上角分享
0
联系我们:info@booksci.cn Book学术提供免费学术资源搜索服务,方便国内外学者检索中英文文献。致力于提供最便捷和优质的服务体验。 Copyright © 2023 布克学术 All rights reserved.
京ICP备2023020795号-1
ghs 京公网安备 11010802042870号
Book学术文献互助
Book学术文献互助群
群 号:604180095
Book学术官方微信