Mutual antagonism between CD44 and integrins in glioblastoma cell traction and migration.

IF 4.1 3区 医学 Q1 ENGINEERING, BIOMEDICAL
APL Bioengineering Pub Date : 2024-07-01 eCollection Date: 2024-09-01 DOI:10.1063/5.0203028
Marcus D Kelly, Matthew R Pawlak, Kevin H Zhan, Ghaidan A Shamsan, Wendy R Gordon, David J Odde
{"title":"Mutual antagonism between CD44 and integrins in glioblastoma cell traction and migration.","authors":"Marcus D Kelly, Matthew R Pawlak, Kevin H Zhan, Ghaidan A Shamsan, Wendy R Gordon, David J Odde","doi":"10.1063/5.0203028","DOIUrl":null,"url":null,"abstract":"<p><p>Cell migration is the major driver of invasion and metastasis during cancer progression. For cells to migrate, they utilize the actin-myosin cytoskeleton and adhesion molecules, such as integrins and CD44, to generate traction forces in their environment. CD44 primarily binds to hyaluronic acid (HA) and integrins primarily bind to extracellular matrix (ECM) proteins such as collagen. However, the role of CD44 under integrin-mediated conditions and vice versa is not well known. Here, we performed traction force microscopy (TFM) on U251 cells seeded on collagen I-coated polyacrylamide gels to assess the functional mechanical relationship between integrins and CD44. Performing TFM on integrin-mediated adhesion conditions, i.e., collagen, we found that CD44KO U251 cells exerted more traction force than wild-type (WT) U251 cells. Furthermore, untreated WT and CD44-blocked WT exhibited comparable results. Conversely, in CD44-mediated adhesive conditions, integrin-blocked WT cells exerted a higher traction force than untreated WT cells. Our data suggest that CD44 and integrins have a mutually antagonistic relationship where one receptor represses the other's ability to generate traction force on its cognate substrate.</p>","PeriodicalId":46288,"journal":{"name":"APL Bioengineering","volume":"8 3","pages":"036102"},"PeriodicalIF":4.1000,"publicationDate":"2024-07-01","publicationTypes":"Journal Article","fieldsOfStudy":null,"isOpenAccess":false,"openAccessPdf":"https://www.ncbi.nlm.nih.gov/pmc/articles/PMC11219079/pdf/","citationCount":"0","resultStr":null,"platform":"Semanticscholar","paperid":null,"PeriodicalName":"APL Bioengineering","FirstCategoryId":"5","ListUrlMain":"https://doi.org/10.1063/5.0203028","RegionNum":3,"RegionCategory":"医学","ArticlePicture":[],"TitleCN":null,"AbstractTextCN":null,"PMCID":null,"EPubDate":"2024/9/1 0:00:00","PubModel":"eCollection","JCR":"Q1","JCRName":"ENGINEERING, BIOMEDICAL","Score":null,"Total":0}
引用次数: 0

Abstract

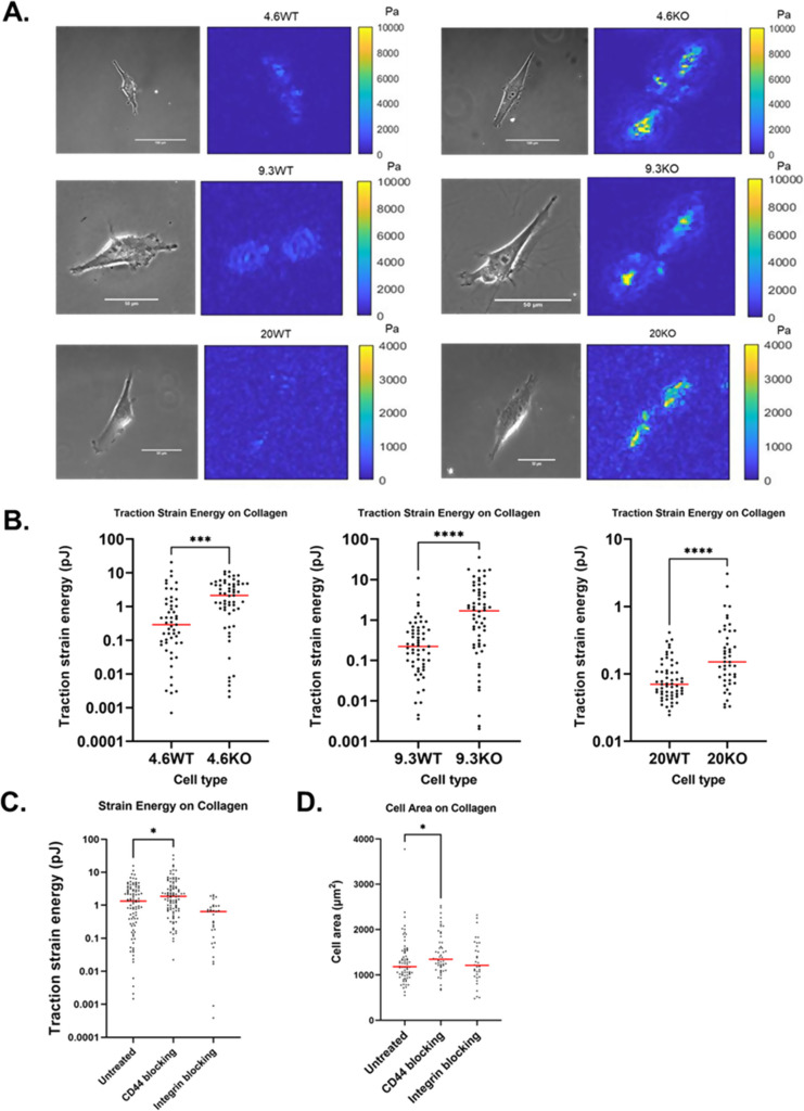
Cell migration is the major driver of invasion and metastasis during cancer progression. For cells to migrate, they utilize the actin-myosin cytoskeleton and adhesion molecules, such as integrins and CD44, to generate traction forces in their environment. CD44 primarily binds to hyaluronic acid (HA) and integrins primarily bind to extracellular matrix (ECM) proteins such as collagen. However, the role of CD44 under integrin-mediated conditions and vice versa is not well known. Here, we performed traction force microscopy (TFM) on U251 cells seeded on collagen I-coated polyacrylamide gels to assess the functional mechanical relationship between integrins and CD44. Performing TFM on integrin-mediated adhesion conditions, i.e., collagen, we found that CD44KO U251 cells exerted more traction force than wild-type (WT) U251 cells. Furthermore, untreated WT and CD44-blocked WT exhibited comparable results. Conversely, in CD44-mediated adhesive conditions, integrin-blocked WT cells exerted a higher traction force than untreated WT cells. Our data suggest that CD44 and integrins have a mutually antagonistic relationship where one receptor represses the other's ability to generate traction force on its cognate substrate.

Abstract Image

Abstract Image

Abstract Image

CD44 和整合素在胶质母细胞瘤细胞牵引和迁移中的相互拮抗作用。
细胞迁移是癌症发展过程中侵袭和转移的主要驱动力。细胞迁移时要利用肌动蛋白-肌球蛋白细胞骨架和粘附分子(如整合素和 CD44)在其所处环境中产生牵引力。CD44 主要与透明质酸(HA)结合,而整合素主要与细胞外基质(ECM)蛋白(如胶原蛋白)结合。然而,CD44 在整合素介导条件下的作用以及反之亦然的作用尚不十分清楚。在此,我们对播种在涂有胶原 I 的聚丙烯酰胺凝胶上的 U251 细胞进行了牵引力显微镜(TFM)检查,以评估整合素与 CD44 之间的功能机械关系。在整合素介导的粘附条件(即胶原)下进行牵引力显微镜观察,我们发现 CD44KO U251 细胞比野生型(WT)U251 细胞产生更大的牵引力。此外,未经处理的 WT 细胞和 CD44 受体阻断的 WT 细胞表现出相似的结果。相反,在 CD44 介导的粘附条件下,整合素阻断的 WT 细胞比未经处理的 WT 细胞产生更大的牵引力。我们的数据表明,CD44 和整合素之间存在相互拮抗的关系,其中一种受体抑制另一种受体在其同源基质上产生牵引力的能力。
本文章由计算机程序翻译,如有差异,请以英文原文为准。
求助全文
约1分钟内获得全文 求助全文
来源期刊
APL Bioengineering
APL Bioengineering ENGINEERING, BIOMEDICAL-
CiteScore
9.30
自引率
6.70%
发文量
39
审稿时长
19 weeks
期刊介绍: APL Bioengineering is devoted to research at the intersection of biology, physics, and engineering. The journal publishes high-impact manuscripts specific to the understanding and advancement of physics and engineering of biological systems. APL Bioengineering is the new home for the bioengineering and biomedical research communities. APL Bioengineering publishes original research articles, reviews, and perspectives. Topical coverage includes: -Biofabrication and Bioprinting -Biomedical Materials, Sensors, and Imaging -Engineered Living Systems -Cell and Tissue Engineering -Regenerative Medicine -Molecular, Cell, and Tissue Biomechanics -Systems Biology and Computational Biology
×
引用
GB/T 7714-2015
复制
MLA
复制
APA
复制
导出至
BibTeX EndNote RefMan NoteFirst NoteExpress
×
提示
您的信息不完整,为了账户安全,请先补充。
现在去补充
×
提示
您因"违规操作"
具体请查看互助需知
我知道了
×
提示
确定
请完成安全验证×
copy
已复制链接
快去分享给好友吧!
我知道了
右上角分享
点击右上角分享
0
联系我们:info@booksci.cn Book学术提供免费学术资源搜索服务,方便国内外学者检索中英文文献。致力于提供最便捷和优质的服务体验。 Copyright © 2023 布克学术 All rights reserved.
京ICP备2023020795号-1
ghs 京公网安备 11010802042870号
Book学术文献互助
Book学术文献互助群
群 号:604180095
Book学术官方微信