Textured insoles may improve some gross motor balance measures but not endurance measures in children with motor coordination issues. A randomised controlled feasibility trial.

IF 2.2 3区 医学 Q1 ORTHOPEDICS
Helen A Banwell, Margarita Tsiros, Jessica Coventry, Narelle Ryan, Cylie M Williams
{"title":"Textured insoles may improve some gross motor balance measures but not endurance measures in children with motor coordination issues. A randomised controlled feasibility trial.","authors":"Helen A Banwell, Margarita Tsiros, Jessica Coventry, Narelle Ryan, Cylie M Williams","doi":"10.1002/jfa2.12036","DOIUrl":null,"url":null,"abstract":"<p><strong>Background: </strong>Motor coordination concerns are estimated to affect 5%-6% of school-aged children. Motor coordination concerns have variable impact on children's lives, with gait and balance often affected. Textured insoles have demonstrated positive impact on balance and gait in adults with motor coordination disorders related to disease or the ageing process. The efficacy of textured insoles in children is unknown. Our primary aim was to identify the feasibility of conducting a randomised controlled trial involving children with motor control issues. The secondary aim was to identify the limited efficacy of textured insoles on gross motor assessment balance domains and endurance in children with movement difficulties.</p><p><strong>Methods: </strong>An assessor-blinded, randomised feasibility study. We advertised for children between the ages of 5-12 years, with an existing diagnosis or developmental coordination disorder or gross motor skill levels assessed as 15th percentile or below on a norm-referenced, reliable and validated scale across two cities within Australia. We randomly allocated children to shoes only or shoes and textured insoles. We collected data across six feasibility domains; demand (recruitment), acceptability (via interview) implementation (adherence), practicality (via interview and adverse events), adaptation (via interview) and limited efficacy testing (6-min walk test and balance domain of Movement ABC-2 at baseline and 4 weeks).</p><p><strong>Results: </strong>There were 15 children randomised into two groups (eight received shoes alone, seven received shoes and textured insoles). We experienced moderate demand, with 46 potential participants. The insoles were acceptable, however, some parents reported footwear fixture issues requiring modification. The 6-min walk test was described as problematic for children, despite all but one child completing. Social factors impacted adherence and footwear wear time in both groups. Families reported appointment locations and parking impacting practicality. Underpowered, non-significant small to moderate effect sizes were observed for different outcome measures. Improvement in balance measures favoured the shoe and insole group, while gait velocity increase favoured the shoe only group.</p><p><strong>Conclusion: </strong>Our research indicates that this trial design is feasible with modifications such as recruiting with a larger multi-disciplinary organisation, providing velcro shoe fixtures and using a shorter timed walk test. Furthermore, progressing to a larger well-powered randomised control trial is justified considering our preliminary, albeit underpowered, efficacy findings.</p><p><strong>Trial registration: </strong>This trial was retrospectively registered with the Australian and New Zealand Clinical Trial Registration: ACTRN12624000160538.</p>","PeriodicalId":49164,"journal":{"name":"Journal of Foot and Ankle Research","volume":"17 3","pages":"e12036"},"PeriodicalIF":2.2000,"publicationDate":"2024-09-01","publicationTypes":"Journal Article","fieldsOfStudy":null,"isOpenAccess":false,"openAccessPdf":"https://www.ncbi.nlm.nih.gov/pmc/articles/PMC11633344/pdf/","citationCount":"0","resultStr":null,"platform":"Semanticscholar","paperid":null,"PeriodicalName":"Journal of Foot and Ankle Research","FirstCategoryId":"3","ListUrlMain":"https://doi.org/10.1002/jfa2.12036","RegionNum":3,"RegionCategory":"医学","ArticlePicture":[],"TitleCN":null,"AbstractTextCN":null,"PMCID":null,"EPubDate":"","PubModel":"","JCR":"Q1","JCRName":"ORTHOPEDICS","Score":null,"Total":0}
引用次数: 0

Abstract

Background: Motor coordination concerns are estimated to affect 5%-6% of school-aged children. Motor coordination concerns have variable impact on children's lives, with gait and balance often affected. Textured insoles have demonstrated positive impact on balance and gait in adults with motor coordination disorders related to disease or the ageing process. The efficacy of textured insoles in children is unknown. Our primary aim was to identify the feasibility of conducting a randomised controlled trial involving children with motor control issues. The secondary aim was to identify the limited efficacy of textured insoles on gross motor assessment balance domains and endurance in children with movement difficulties.

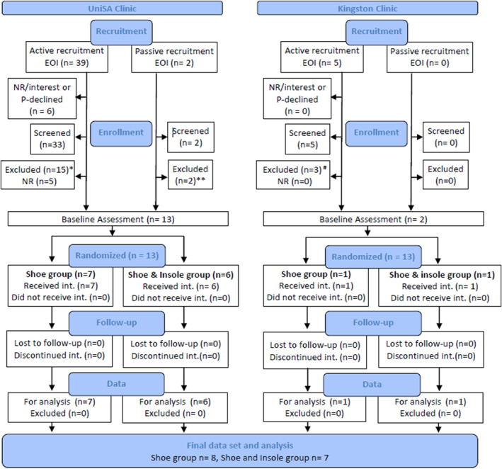
Methods: An assessor-blinded, randomised feasibility study. We advertised for children between the ages of 5-12 years, with an existing diagnosis or developmental coordination disorder or gross motor skill levels assessed as 15th percentile or below on a norm-referenced, reliable and validated scale across two cities within Australia. We randomly allocated children to shoes only or shoes and textured insoles. We collected data across six feasibility domains; demand (recruitment), acceptability (via interview) implementation (adherence), practicality (via interview and adverse events), adaptation (via interview) and limited efficacy testing (6-min walk test and balance domain of Movement ABC-2 at baseline and 4 weeks).

Results: There were 15 children randomised into two groups (eight received shoes alone, seven received shoes and textured insoles). We experienced moderate demand, with 46 potential participants. The insoles were acceptable, however, some parents reported footwear fixture issues requiring modification. The 6-min walk test was described as problematic for children, despite all but one child completing. Social factors impacted adherence and footwear wear time in both groups. Families reported appointment locations and parking impacting practicality. Underpowered, non-significant small to moderate effect sizes were observed for different outcome measures. Improvement in balance measures favoured the shoe and insole group, while gait velocity increase favoured the shoe only group.

Conclusion: Our research indicates that this trial design is feasible with modifications such as recruiting with a larger multi-disciplinary organisation, providing velcro shoe fixtures and using a shorter timed walk test. Furthermore, progressing to a larger well-powered randomised control trial is justified considering our preliminary, albeit underpowered, efficacy findings.

Trial registration: This trial was retrospectively registered with the Australian and New Zealand Clinical Trial Registration: ACTRN12624000160538.

Abstract Image

Abstract Image

Abstract Image

纹理鞋垫可改善有运动协调问题的儿童的某些粗大运动平衡测量,但不能改善耐力测量。随机对照可行性试验。
背景:据估计,5%-6% 的学龄儿童会受到运动协调问题的影响。运动协调问题对儿童的生活有不同程度的影响,步态和平衡经常受到影响。纹理鞋垫对因疾病或衰老过程导致运动协调失调的成年人的平衡和步态有积极影响。纹理鞋垫对儿童的疗效尚不清楚。我们的主要目的是确定开展一项涉及运动控制问题儿童的随机对照试验的可行性。次要目的是确定纹理鞋垫对运动困难儿童的粗大运动评估平衡领域和耐力的有限疗效:方法:评估者盲法随机可行性研究。我们在澳大利亚的两个城市对 5-12 岁的儿童进行了调查,这些儿童被诊断为发育协调障碍或粗大运动技能水平被评估为第 15 百分位或以下。我们将儿童随机分配到只穿鞋或穿鞋和纹理鞋垫。我们收集了六个可行性领域的数据:需求(招募)、可接受性(通过访谈)、实施(坚持)、实用性(通过访谈和不良事件)、适应性(通过访谈)和有限的疗效测试(基线和4周时的6分钟步行测试和运动ABC-2的平衡领域):15 名儿童被随机分为两组(8 名儿童只穿鞋,7 名儿童穿鞋和纹理鞋垫)。我们的需求量适中,有 46 名潜在参与者。鞋垫是可以接受的,但有些家长反映鞋的固定问题需要修改。尽管除一名儿童外,其他所有儿童都完成了 6 分钟步行测试,但据描述,儿童在该测试中遇到了问题。社会因素影响了两组儿童的依从性和穿鞋时间。家庭报告称,预约地点和停车位影响了实用性。在不同的结果测量中,观察到的效应大小均为不显著的小到中等。平衡测量的改善有利于鞋和鞋垫组,而步速的增加有利于仅穿鞋组:我们的研究表明,这种试验设计是可行的,但需要进行一些修改,如在更大的多学科组织中进行招募、提供魔术贴鞋固定装置和使用更短的定时步行测试。此外,考虑到我们的初步疗效研究结果,尽管疗效不足,但仍有理由进行更大规模的随机对照试验:本试验已在澳大利亚和新西兰临床试验注册处进行了回顾性注册:ACTRN12624000160538。
本文章由计算机程序翻译,如有差异,请以英文原文为准。
求助全文
约1分钟内获得全文 求助全文
来源期刊
CiteScore
4.50
自引率
10.30%
发文量
83
审稿时长
>12 weeks
期刊介绍: Journal of Foot and Ankle Research, the official journal of the Australian Podiatry Association and The College of Podiatry (UK), is an open access journal that encompasses all aspects of policy, organisation, delivery and clinical practice related to the assessment, diagnosis, prevention and management of foot and ankle disorders. Journal of Foot and Ankle Research covers a wide range of clinical subject areas, including diabetology, paediatrics, sports medicine, gerontology and geriatrics, foot surgery, physical therapy, dermatology, wound management, radiology, biomechanics and bioengineering, orthotics and prosthetics, as well the broad areas of epidemiology, policy, organisation and delivery of services related to foot and ankle care. The journal encourages submissions from all health professionals who manage lower limb conditions, including podiatrists, nurses, physical therapists and physiotherapists, orthopaedists, manual therapists, medical specialists and general medical practitioners, as well as health service researchers concerned with foot and ankle care. The Australian Podiatry Association and the College of Podiatry (UK) have reserve funds to cover the article-processing charge for manuscripts submitted by its members. Society members can email the appropriate contact at Australian Podiatry Association or The College of Podiatry to obtain the corresponding code to enter on submission.
×
引用
GB/T 7714-2015
复制
MLA
复制
APA
复制
导出至
BibTeX EndNote RefMan NoteFirst NoteExpress
×
提示
您的信息不完整,为了账户安全,请先补充。
现在去补充
×
提示
您因"违规操作"
具体请查看互助需知
我知道了
×
提示
确定
请完成安全验证×
copy
已复制链接
快去分享给好友吧!
我知道了
右上角分享
点击右上角分享
0
联系我们:info@booksci.cn Book学术提供免费学术资源搜索服务,方便国内外学者检索中英文文献。致力于提供最便捷和优质的服务体验。 Copyright © 2023 布克学术 All rights reserved.
京ICP备2023020795号-1
ghs 京公网安备 11010802042870号
Book学术文献互助
Book学术文献互助群
群 号:604180095
Book学术官方微信