Quantifying the cost savings and health impacts of improving colonoscopy quality: an economic evaluation.

IF 6.5 1区 医学 Q1 HEALTH CARE SCIENCES & SERVICES
Stephen McCarthy, Matthew David Rutter, Peter McMeekin, Jamie Catlow, Linda Sharp, Matthew Brookes, Roland Valori, Rashmi Bhardwaj-Gosling, Tom Lee, Richard McNally, Andrew McCarthy, Joanne Gray
{"title":"Quantifying the cost savings and health impacts of improving colonoscopy quality: an economic evaluation.","authors":"Stephen McCarthy, Matthew David Rutter, Peter McMeekin, Jamie Catlow, Linda Sharp, Matthew Brookes, Roland Valori, Rashmi Bhardwaj-Gosling, Tom Lee, Richard McNally, Andrew McCarthy, Joanne Gray","doi":"10.1136/bmjqs-2023-016932","DOIUrl":null,"url":null,"abstract":"<p><strong>Objective: </strong>To estimate and quantify the cost implications and health impacts of improving the performance of English endoscopy services to the optimum quality as defined by postcolonoscopy colorectal cancer (PCCRC) rates.</p><p><strong>Design: </strong>A semi-Markov state-transition model was constructed, following the logical treatment pathway of individuals who could potentially undergo a diagnostic colonoscopy. The model consisted of three identical arms, each representing a high, middle or low-performing trust's endoscopy service, defined by PCCRC rates. A cohort of 40-year-old individuals was simulated in each arm of the model. The model's time horizon was when the cohort reached 90 years of age and the total costs and quality-adjusted life-years (QALYs) were calculated for all trusts. Scenario and sensitivity analyses were also conducted.</p><p><strong>Results: </strong>A 40-year-old individual gains 0.0006 QALYs and savings of £6.75 over the model lifetime by attending a high-performing trust compared with attending a middle-performing trust and gains 0.0012 QALYs and savings of £14.64 compared with attending a low-performing trust. For the population of England aged between 40 and 86, if all low and middle-performing trusts were improved to the level of a high-performing trust, QALY gains of 14 044 and cost savings of £249 311 295 are possible. Higher quality trusts dominated lower quality trusts; any improvement in the PCCRC rate was cost-effective.</p><p><strong>Conclusion: </strong>Improving the quality of endoscopy services would lead to QALY gains among the population, in addition to cost savings to the healthcare provider. If all middle and low-performing trusts were improved to the level of a high-performing trust, our results estimate that the English National Health Service would save approximately £5 million per year.</p>","PeriodicalId":9077,"journal":{"name":"BMJ Quality & Safety","volume":" ","pages":"469-478"},"PeriodicalIF":6.5000,"publicationDate":"2025-06-19","publicationTypes":"Journal Article","fieldsOfStudy":null,"isOpenAccess":false,"openAccessPdf":"https://www.ncbi.nlm.nih.gov/pmc/articles/PMC12229050/pdf/","citationCount":"0","resultStr":null,"platform":"Semanticscholar","paperid":null,"PeriodicalName":"BMJ Quality & Safety","FirstCategoryId":"3","ListUrlMain":"https://doi.org/10.1136/bmjqs-2023-016932","RegionNum":1,"RegionCategory":"医学","ArticlePicture":[],"TitleCN":null,"AbstractTextCN":null,"PMCID":null,"EPubDate":"","PubModel":"","JCR":"Q1","JCRName":"HEALTH CARE SCIENCES & SERVICES","Score":null,"Total":0}
引用次数: 0

Abstract

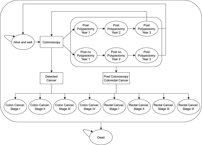
Objective: To estimate and quantify the cost implications and health impacts of improving the performance of English endoscopy services to the optimum quality as defined by postcolonoscopy colorectal cancer (PCCRC) rates.

Design: A semi-Markov state-transition model was constructed, following the logical treatment pathway of individuals who could potentially undergo a diagnostic colonoscopy. The model consisted of three identical arms, each representing a high, middle or low-performing trust's endoscopy service, defined by PCCRC rates. A cohort of 40-year-old individuals was simulated in each arm of the model. The model's time horizon was when the cohort reached 90 years of age and the total costs and quality-adjusted life-years (QALYs) were calculated for all trusts. Scenario and sensitivity analyses were also conducted.

Results: A 40-year-old individual gains 0.0006 QALYs and savings of £6.75 over the model lifetime by attending a high-performing trust compared with attending a middle-performing trust and gains 0.0012 QALYs and savings of £14.64 compared with attending a low-performing trust. For the population of England aged between 40 and 86, if all low and middle-performing trusts were improved to the level of a high-performing trust, QALY gains of 14 044 and cost savings of £249 311 295 are possible. Higher quality trusts dominated lower quality trusts; any improvement in the PCCRC rate was cost-effective.

Conclusion: Improving the quality of endoscopy services would lead to QALY gains among the population, in addition to cost savings to the healthcare provider. If all middle and low-performing trusts were improved to the level of a high-performing trust, our results estimate that the English National Health Service would save approximately £5 million per year.

Abstract Image

Abstract Image

Abstract Image

量化提高结肠镜检查质量所节约的成本和对健康的影响:一项经济评估。
目的根据结肠镜检查后结肠直肠癌(PCCRC)的发病率,估算并量化提高英国内镜检查服务质量对成本的影响和对健康的影响:设计:根据有可能接受结肠镜诊断的个人的逻辑治疗路径,构建了一个半马尔可夫状态转换模型。该模型由三个相同的臂膀组成,每个臂膀分别代表高、中、低绩效的信托内镜服务,以 PCCRC 率来定义。模型的每个部分都模拟了一个 40 岁的人群。模型的时间跨度为队列达到 90 岁时,并计算了所有托管机构的总成本和质量调整生命年(QALYs)。此外,还进行了情景分析和敏感性分析:一个 40 岁的人在模型生命周期内,在高绩效信托机构就医比在中等绩效信托机构就医可获得 0.0006 QALYs,节省 6.75 英镑;在低绩效信托机构就医比在中等绩效信托机构就医可获得 0.0012 QALYs,节省 14.64 英镑。对于年龄在 40 岁至 86 岁之间的英格兰人口而言,如果将所有低效和中效信托机构的水平提高到高效信托机构的水平,就有可能增加 14 044 个 QALY,节约 249 311 295 英镑的成本。质量较高的托管机构在质量较低的托管机构中占优势;PCCRC率的任何提高都具有成本效益:结论:提高内窥镜检查服务的质量,除了能为医疗机构节约成本外,还能提高人口的 QALY。如果所有中低绩效的托管机构都能提高到高绩效托管机构的水平,我们的结果估计英国国民健康服务每年将节省约 500 万英镑。
本文章由计算机程序翻译,如有差异,请以英文原文为准。
求助全文
约1分钟内获得全文 求助全文
来源期刊
BMJ Quality & Safety
BMJ Quality & Safety HEALTH CARE SCIENCES & SERVICES-
CiteScore
9.80
自引率
7.40%
发文量
104
审稿时长
4-8 weeks
期刊介绍: BMJ Quality & Safety (previously Quality & Safety in Health Care) is an international peer review publication providing research, opinions, debates and reviews for academics, clinicians and healthcare managers focused on the quality and safety of health care and the science of improvement. The journal receives approximately 1000 manuscripts a year and has an acceptance rate for original research of 12%. Time from submission to first decision averages 22 days and accepted articles are typically published online within 20 days. Its current impact factor is 3.281.
×
引用
GB/T 7714-2015
复制
MLA
复制
APA
复制
导出至
BibTeX EndNote RefMan NoteFirst NoteExpress
×
提示
您的信息不完整,为了账户安全,请先补充。
现在去补充
×
提示
您因"违规操作"
具体请查看互助需知
我知道了
×
提示
确定
请完成安全验证×
copy
已复制链接
快去分享给好友吧!
我知道了
右上角分享
点击右上角分享
0
联系我们:info@booksci.cn Book学术提供免费学术资源搜索服务,方便国内外学者检索中英文文献。致力于提供最便捷和优质的服务体验。 Copyright © 2023 布克学术 All rights reserved.
京ICP备2023020795号-1
ghs 京公网安备 11010802042870号
Book学术文献互助
Book学术文献互助群
群 号:604180095
Book学术官方微信